主要结论 自“俄乌冲突”爆发之后,欧洲地区 天然气 价格持续高企,而 天然气 市场走势也受到资本市场的关注。 天然气 的主要成分是甲烷(CH4),燃烧之后生成二氧化碳(CO2)和水(H2O...
摩根士丹利 首席全球经济学家Seth Carpenter周一在财经博客平台撰文称,全球经济衰退的阴云正在聚集。今年二季度,美国经济陷入了“技术性衰退”;而欧洲受 天然气 输送量受限的影...
得益于 油价 上涨和高炼油利润率,沙特阿拉伯国家石油公司(下称沙特阿美)二季度 业绩 同比增九成。 当地时间8月14日,沙特阿美公布财报称,二季度实现利润484亿美元(约合人民币3...
由于当前电力供需紧张形势进一步加剧,为确保四川电网安全,确保民生用电,经研究决定,从8月15日起取消主动错避峰需求响应,在全省(除攀枝花、凉山)的19个市(州)扩大工业企业让...
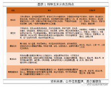
玉米的特性 玉米别称玉蜀黍、玉茭、苞米等,属于禾本科玉蜀黍属一年生草本植物。原产于美洲,哥伦布发现 新大陆 后,随着航海业发展,传播到世界各地。经过不断培育,玉米已成...
8月15日,人民 银行 发布 公告 称,为维护 银行 体系流动性合理充裕,人民 银行 开展4000亿元中期借贷便利(MLF)操作(含对8月16日MLF到期的续做)和20亿元公开市场逆 回购 操作,充分满足...
在来自俄罗斯的供应减少后,欧洲最大经济体德国正在加速填充 天然气 库存,为寒冷的冬季做准备。根据德国监管机构,该国 天然气 库存率已达到75%,比原计划提前两周达到该里程碑...
煤化工 产业潜力巨大、大有前途——车辆驶入榆神工业区,醒目的标语映入眼帘。相比4年多前记者第一次来到这里,园区面貌焕然一新。一片片巨型装置高耸林立,有球型圆罐、耸立...
中华人民共和国国家发展和改革委员会 中华人民共和国 商务部 公告 2022年第7号 根据《 农产品 进口关税配额管理暂行办法》(商务部、国家发展和改革委员会令2003年第4号,以下简称《...
7月份,面对国际环境更趋复杂严峻和国内疫情散发多发的不利局面,在以习近平同志为核心的党中央坚强领导下,各地区各部门坚持稳中求进工作总基调,认真贯彻落实党中央、国务院...