【期货知识科普】玉米的特性和国内种植情况
美尔雅期货 08月15日
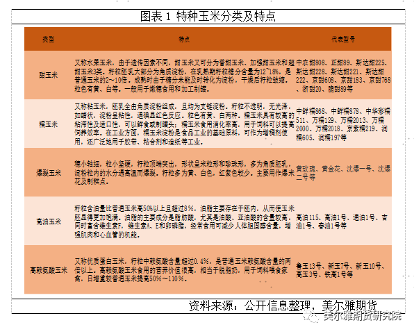
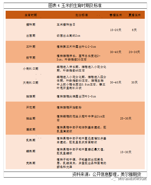
玉米的特性玉米别称玉蜀黍、玉茭、苞米等,属于禾本科玉蜀黍属一年生草本植物。原产于美洲,哥伦布发现新大陆后,随着航海业发展,传播到世界各地。经过不断培育,玉米已成为世界上最重要的农产品之一。 玉米具有较高的营养价值,玉米籽粒中含有淀粉(70%)、蛋白质(10%)、脂肪(5%)、维生素(2%)、微量元素和纤维素等,使玉米成为农作物加工和饲料生产的重要原料。 玉米的分类 玉米品种众多,分类繁杂,常见的分类方式有两种,一是按用途及籽粒组成分类,二是按生育期分类。 1)按用途及籽粒组成分类 按用途和籽粒组成可分为特种玉米和普通玉米。特种玉米具有较高的经济价值、营养价值和加工利用价值,包括甜玉米、糯玉米、爆裂玉米、高油玉米、高赖氨酸玉米等。特种玉米以外的玉米类型即为普通玉米。 ![]() 2)按生育期分类 玉米从播种到成熟所需要的时间,称为玉米的生育期。根据生育期的持续时间,可以分为早熟、中熟和晚熟三种类型。而生育期的长短,主要受到品种、播种期、日照和温度等影响。不同品种,遗传物质决定生育期时间;同一品种,播种晚则生育期相对较短,播种早则生育期相对较长;对于日照和温度,一般日照加长、温度变低,生育期加长;反之则缩短。而生育期的变化幅度取决于品种本身对光温的敏感程度,对光温愈敏感,生育期变化愈大。 ![]() 玉米的生育期 在玉米的整个生育期中,会经历不同的生育阶段和生育时期,且每个生育阶段涵盖数个生育时期。 1)玉米的生育阶段 根据玉米的形态特征、生育特点和生理特性,可以将整个生育期分为三个阶段,分别是苗期阶段、穗期阶段和花粒期阶段。 ![]() 2)玉米的生育时期 根据外部形态和内部生理特征,将玉米的生长划分为13个不同生育时期。 ![]() 3)影响玉米发育的因素 玉米的生长发育主要受到温度、光照、水分、土壤和营养物质的影响,并在不同发育期各因素影响作用不同。 ![]() 国内玉米的种植情况玉米作为喜温短日照农作物,在我国大部分地区均有种植,但主要分布在东北地区、黄淮海地区和西南山地,沿着我国200-800毫米等降水量线形成一条从东北到西南的弧形玉米带。2016年-2020年这一区域种植面积占总种植面积的87%,产量占总产量的89%,其中黑龙江种植面积和产量最高,平均种植面积达到6012千公顷,占比14%,平均产量达到3836万吨,占比15%。 ![]() 玉米的产区分布 根据种植条件和产量将全国划分出六个玉米种植区:北方春播玉米区、黄淮海夏播玉米区、西南山地玉米区、南方丘陵玉米区、西北灌溉玉米区和青藏高原玉米区。 ![]() 玉米总体种植情况 由于玉米和大豆的生长周期和种植条件大致相同,在我国各种植区玉米和大豆存在普遍的“争地”现象。2004年,国家出台粮食“直补”和免除农业税等政策,农民种植利润上升,我国玉米和大豆种植面积和产量均有所增加;与此同时,玉米需求随深加工行业的发展提升,整体处于供不应求的状态。鉴于此,2008年国家在东北出台玉米临时收储政策,该政策的实施有效提升了农户收入和玉米产量,在2015年玉米种植面积和产量达到最高水平。但临时收储政策也造成下游成本过高、东北种植结构失衡等严重问题。2016年,国家取消玉米临时收储政策,实施“市场化收购”加“补贴”的新机制,将玉米由政策定价转换为市场定价,加之国储去库,玉米价格下行压缩农户利润空间,使得部分农户转种大豆。不过由于玉米单产持续提升,我国玉米总产量相对稳定。且随着国储库消耗殆尽,国内玉米重归供不应求的格局,玉米价格的再度攀升使得2018-19年玉米种植利润重新超过大豆,随后种植面积相应提升,2021年达43320千公顷,同比增长5%;同期产量达27250万吨,同比增长4.5%。 ![]() 玉米分产区种植情况 1)北方春播玉米区 北方春播玉米区属于温带气候,夏季高温多雨,冬季低温干燥,无霜期130-170天。全年降水400-800毫米,主要集中在7-9月份,是春播玉米生长发育的关键期。东北平原地势平坦开阔、土壤肥力较高、全年日照充足、温度适宜,是一年一熟制玉米的主要播种区。 2000年到2015年该区玉米种植面积从800多万公顷增至2100多万公顷,增幅达260%;玉米产量从3700多万吨增至13000多万吨,增幅达250%;2009年由于东北产区遭遇较重旱情,玉米产量有所下滑。不过随着玉米临时收储政策的取消,2016年起玉米种植面积开始回落,至2020年稳定在1900万公顷左右;不过2021年该区大豆部分转种玉米是的玉米种植面积大幅增加。 ![]() 分省份看,2006年黑龙江赶超吉林成为北方春播区玉米种植面积最大的省份;2009年东北遭遇严重干旱,吉林受灾严重,同年黑龙江玉米产量超过吉林,此后一直位居北方春播区玉米产量第一位。2016年之前东北四省玉米种植面积均呈增长态势,随着2016年临时收储政策取消,各省玉米种植面积不同程度下滑,黑龙江降幅最大;加之各省单产不同,黑龙江和吉林产量波动较大,辽宁和内蒙古则较为稳定。 ![]() ![]() 2)黄淮海夏播玉米区 黄淮海夏播玉米区分布在黄河、淮河、海河流域中下游的华北平原,温带季风气候,与东北地区气候条件相似。该区地势平坦、温度适宜,全年降水量500~900mm,玉米生长季雨量充沛,但易受季风影响,造成春旱夏涝,从而影响玉米产量。该区纬度相对较低,农业生产属于一年两熟制,是夏播玉米的主要播种区,且多为早熟品种。 2000年至2020年,该区玉米种植面积先增后降、产量增至高位后持稳。分阶段看,2004年之前该区玉米种植面积基本面稳定在800万公顷,产量接近4000万吨;2004年后,利润驱动下农民种植积极性提升,玉米种植面积和产量持续增加,并在2016年达到顶峰;其后随临储政策取消种植积极性下滑,不过2020年依然有1200多万公顷,产量则基本稳定在7400万吨。 ![]() 分省份看,山东、河南、河北三省面积之和及产量之和占该区玉米总面积和总产量的比重均在80%以上。其中山东省和河南省种植面积相差不大且均高于河北省,但山东省玉米产量稳居第一。该区玉米种植面积变化趋势与北方春播区基本一致,但在2020年该区种植面积和产量均有所增加。 ![]() ![]() (文章来源:美尔雅期货) (责任编辑:admin) |















