构建比率类期权组合
王晓宝 10月31日
比率类期权组合,是指期权组合或期货与期权组合中买卖数量不同的策略,这类组合以设置对冲比率为工具,尝试在风险与收益之间寻找均衡,使得这类策略极具创造力。本文在介绍比率类期权组合分类与构建的基础上,讨论其在不同情况下的盈亏结构。
分类与构建
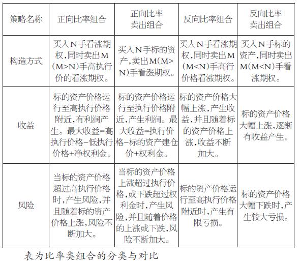
比率组合与比率卖出组合是两类基本的比率类组合策略,本质区别在于二者所使用交易工具有所不同,比率卖出组合采用标的资产和期权作为交易工具,而比率组合则完全使用期权工具。基于标的资产和期权的不同结构,二者在风险收益方面也略有不同。
![]()
由上表可知,四种比率类期权策略盈亏结构各不相同,其原因除了运用工具不同外,比率设置也会对盈亏结构产生较大影响。简言之,正向比率可以理解为“买少卖多”,反向则为“买多卖少”。
盈亏结构
假设当豆粕期货为3000元/吨时,投资者分别构造正(反)向比率和比率卖出组合。
正向比率组合:买入1手一个月后到期、执行价格为3000元/吨的看涨期权,付出权利金70元/吨,同时卖出2手相同到期日、执行价格为3100元/吨的看涨期权,得到权利金32元/吨,构造1∶2比率的正向比率看涨期权组合。
正向比率卖出组合:买入1手3000元/吨的豆粕期货合约,同时卖出2手一个月后到期、执行价格为3100元/吨的看涨期权,得到权利金32元/吨,构造1∶2比率的正向比率卖出看涨期权组合。
反向比率组合:买入2手一个月后到期、执行价格为3100元/吨的看涨期权,付出权利金32元/吨,同时卖出1手相同到期日、执行价格为3000元/吨的看涨期权,得到权利金70元/吨,构造2∶1比率的反向比率看涨期权组合。
反向比率卖出组合:买入2手豆粕期货,同时卖出1手一个月后到期、执行价格为3100元/吨的看涨期权,得到权利金32元/吨,构造2∶1比率的正向比率卖出看涨期权组合。
![]()
风险收益
就风险而言,正向比率期权组合在上行方向风险会不断增大,这与正向比率卖出是一致的,并且风险大小与比率呈反比关系,即期权买入量与卖出量比率越小,表明期权净卖量越大,那么风险就越高。不过,在价格下行方向风险表现不同,由于正向比率期权组合使用期权作为多头方,最大亏损限于权利金成本,所以在价格下行方向亏损总体风险有限,正向比率卖出组合中使用标的期货作为多头方,呈线性盈亏结构。总体来看,正向比率卖出组合在下行方向也会随着价格下行而不断增大。
与正向类组合相反,反向比率期权组合和反向比率卖出组合的风险集中在价格下行方向,并且由于空头使用头寸不同,反向比率期权组合风险有限,而反向比率卖出组合风险则会随着价格下行而不断增大。
从收益来看,正向比率期权组合和正向比率卖出组合均在振荡行情下产生收益,并且在高执行价格处产生最大收益。反向类组合中,反向比率期权组合和反向比率卖出组合,在价格上行方向会产生较大收益,但反向比率卖出组合的盈亏平衡点显然低于反向比率期权组合,是更为激进的牛市策略。
以上只是针对固定比率情形下的策略进行了简单对比,事实上,比率类策略的灵活性体现在买卖比率的设置。一般而言,正向类策略中,净卖量越大(小),潜在风险越大(小),策略成本相应减小(增大)。从实战经验来看,比例不宜低于1∶3。反向类策略中,净买量越大(小),潜在收益越大(小),作为代价,策略成本相应增大(减小),高于3∶1的比率会加大风险,减小收益,避免构建为宜。
最为重要的,考虑到四个策略的盈亏结构各不相同,只有在不同市场状况下才能发挥最大效用。
来源:期货日报 作者:王晓宝
(责任编辑:朱小期) |



