农业农村部7月26日发布《关于政协第十三届全国委员会第五次会议第04498号(农业水利类372号)提案答复摘要》。其中提出,农业农村部将会同有关部门深入实施种业振兴行动,扎实推动种...
7月26日中央储备棉轮入上市数量 6000 吨,实际成交 2600 吨,成交率 43% 。今日平均成交价为 15872 元/吨,较前一日 上涨23 元/吨。 其中内地库成交 2600 吨,成交承储库 4 家。 今日成交情...
截至7月26日收盘,螺纹钢2210收3888元/吨,涨0.34%;热卷2210收3874元/吨,涨0.52%;铁矿石2209收748.5元/吨,涨5.57%;焦炭2209收2675.5元/吨,涨0.68%;焦煤2209收1977.5元/吨,涨1.02%。 各品种具体如...
据中国南方电网公司公布的最新数据,7月25日15时23分,南方电网统调负荷达2.23亿千瓦,比去年最高负荷增加645.9万千瓦,增幅为2.99%,今年首创新高。当天14时27分,广东电网统调负荷今...
7月以来,多地发布稳楼市新政,稳楼市政策数量再度延续前期井喷态势。从政策内容看,部分地区为了鼓励房地产成交,推出了一系列创新性政策。其中,江西省宜春市下辖樟树市发文...
7月26日,山西省应急管理厅(省地方煤矿安全监督管理局)下发通知,责令阳泉煤业(集团)股份有限公司二矿停产整顿。 2022年7月25日,阳泉煤业(集团)股份有限公司二矿发生了一起死亡1人...
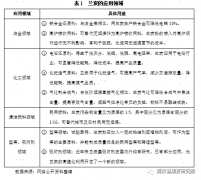
什么是兰炭? 1、定义及特性 兰炭又称半焦、焦粉,是利用神府煤田盛产的优质侏罗精煤块烧制而成的,结构为块状,粒度一般在3mm以上,颜色呈浅黑色。 兰炭具有固定碳高、比电阻高...
“由于市场需求旺盛致发展过快,大家对发展速度的预期不是非常准确,出现产业链各环节之间产能不匹配的情况。” 隆基绿能 董事长钟宝申表示。财联社记者注意到,当前不论是上...
联合国周一表示,根据乌克兰、俄罗斯、土耳其和联合国上周五(22日)达成的协议,乌克兰的首批运粮船可能在几天内离开黑海港口。 联合国副发言人法尔汉·哈克(Farhan Haq)表示,“我们...