【期货知识科普】兰炭与焦炭 傻傻分不清?
美尔雅期货 07月26日
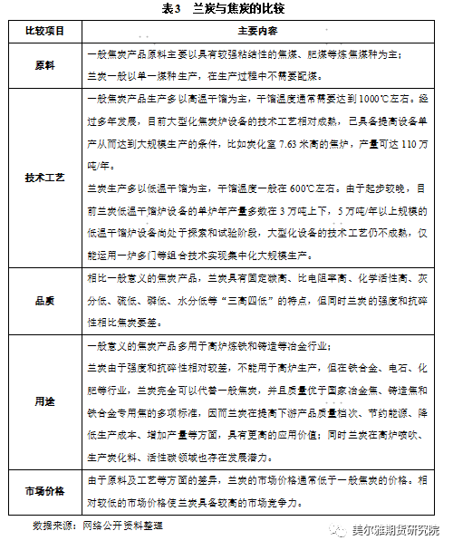
| 什么是兰炭? 1、定义及特性 兰炭又称半焦、焦粉,是利用神府煤田盛产的优质侏罗精煤块烧制而成的,结构为块状,粒度一般在3mm以上,颜色呈浅黑色。 兰炭具有固定碳高、比电阻高、化学活性高、含灰分低、铝低、硫低、磷低等特性,可代替冶金焦、无烟块和木炭广泛运用于电石、铁合金、化肥等产品的生产,成为一种不可替代的炭素材料。 2、兰炭的用途 兰炭主要应用领域包括:冶金领域、化工领域、清洁燃料领域、型焦和吸附剂领域等,具体如表1所示。 ![]() 3、兰炭的分类 从外形上看兰炭可分为:兰炭焦面、兰炭小料、兰炭中料和兰炭大料,如下图所示。 ![]() 兰炭各类别在性能指标和具体用途方面又有所不同,具体如表2所示。 ![]() ![]() 兰炭与焦炭有何区别? 兰炭与焦炭的比较如表3所示。 ![]() (文章来源:美尔雅期货) (责任编辑:admin) |






