【科普】地产对螺纹需求影响几何?
中信建投期货 03月21日
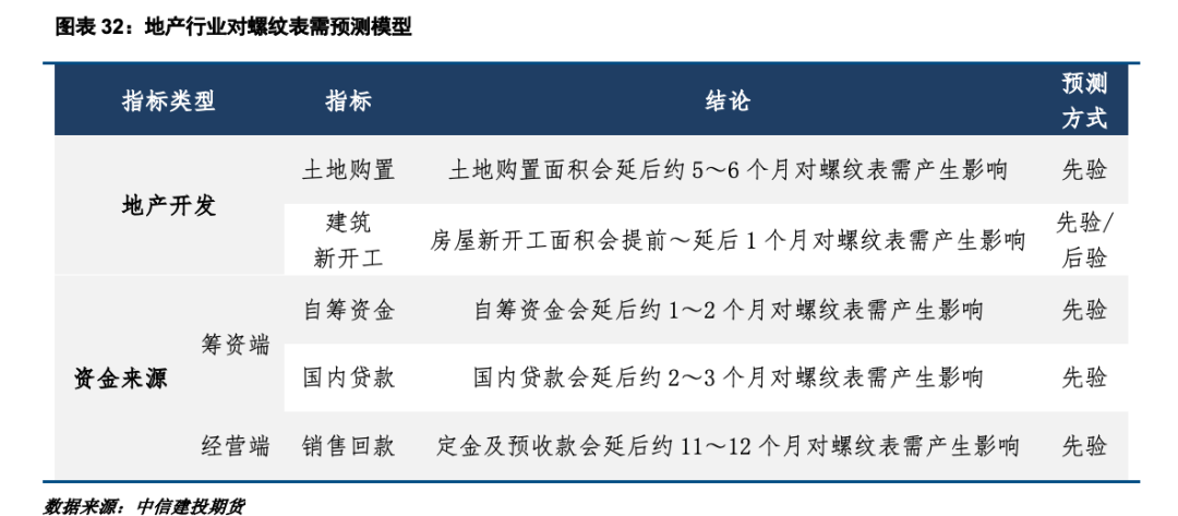
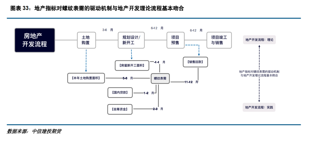
一 引言 地产作为我国国民经济的支柱产业,对我国经济发展具有重要作用。螺纹钢是房屋建筑中的重要材料之一,其需求随房屋建设的增加而相应增加,因此地产行业的景气与否对于螺纹需求的影响或许较大,并且或许能找到一些地产经济指标以先行判断螺纹需求的运行趋势。 2022年地产萎靡不振,在政策收紧和销售不佳的双重冲击下,地产行业的沉疴痼疾进一步显现,开发景气指数直线下跌。螺纹表需亦受到影响,总体水平处于近八年的历史低位,市场情绪低迷。在此背景下,地产行业何时能筑底企稳、修复的速度与进程以及其如何影响螺纹表需均为我们关注的重点问题。本文从地产项目开发与现金流两个视角,选取地产相关月频数据对螺纹需求的驱动进行研究分析,并基于最新的数据指标分析近期地产行业的恢复进程以及对螺纹表需的影响。 ![]() 二 从地产行业视角看螺纹需求 2.1 从项目开发视角看螺纹需求 各类地产开发项目的投资额规模中,住宅占比最高(75.32%),商业营业用房次之(8.43%),办公楼占比较小(4.05%)。考虑到住宅市场的研究数据较为丰富,因此我们主要对住宅类地产的市场进行研究分析。从地产开发投资具体项目的口径来看,建筑工程占比最高(59.68%),安装工程与设计工器具购置占比均低于5%。建筑工程费用是工程实施过程成本中占比与波动最大的环节,其中螺纹是用量较大的原材料,螺纹在建筑工程费用中的占比约25%[1],螺纹钢约65%用于地产钢需[2]。 ![]() 房地产开发流程主要包括如下环节:土地购置、规划设计、项目新开工、建筑施工、项目预售与竣工。整体行业链条较长,建设周期较久,资金需求量大且周转缓慢。螺纹主要用于房地产新开工与建筑施工环节,包括新开工前3-6个月的打地基、新开工后的6-12个月内的主体建造等。 ![]() 基于地产项目开发的视角,我们主要选取以下五个指标来分别考核不同阶段下地产项目运作情况对螺纹表需的驱动。相关性分析结果显示,月度频率下的土地购置面积、房屋新开工面积、房屋施工面积与商品房销售面积同比均与螺纹表需同比有较强的相关性;房屋竣工面积与螺纹表需同比的相关性则不显著。 ![]() 从统计口径来看,房屋施工面积=本期新开工+存量施工面积-净停工面积,其中具体新开工、存量与停工数据未单独统计,故难以区分。施工面积各组成部分对螺纹表需的驱动成因有差异,无法使用整体施工面积数据进行分析,故在本文中暂不作考虑。 据统计局释义,竣工数据来自于房企上报,数据质量欠佳。竣工面积与新开工、施工面积出现较大背离,竣工面积仅占施工面积体量约 45%,竣工数据明显被低估。且房屋竣工周期较长且偏后端作业,相应的实物工作量基本不涉及螺纹,故暂不考虑房屋竣工面积的影响。 房屋销售面积包括现房销售建筑面积和期房销售建筑面积两部分,统计局并未分别进行统计,且既有现房对螺纹影响较小。从现金流角度看,房屋预售(期房)指标使用“定金及预收款”与“个人按揭贷款”科目独立统计,故后文利用销售回款指标考虑地产房屋销售对螺纹表需的驱动。 综合上述考量,螺纹用量主要集中在地产项目开发的前端阶段,如土地购置与项目新开工阶段,因此本文主要使用购置土地面积与房屋新开工面积的当月同比数据对螺纹表需进行分析与预测。 ![]() 2.1.1 土地购置 本年购置土地面积与 5~6 个月后的螺纹表需相关性较强,即土地购置可作为螺纹表需预测的先行指标。从经济意义上看,房地产企业基于现金流的需要,会在购置土地后尽快开工,以尽早拿到预售证明、对外销售,从而完成资金回流,对应购置土地 3 到 6 个月后形成螺纹需求。 ![]() 从项目开发的视角,房地产获取的部分土地需要进行土地一级开发,把“生地”开发为“熟地”。生地是已经完成了土地征用但尚未开发或不可直接使用的土地类型;熟地是已经完成开发且能够直接作为建筑用地的土地类型,基本要求是“三通一平”即“路通、水通、电通和场地平整”。该流程机制可以为螺纹表需对土地购置的反应滞后性提供一定解释。 从政府审批的视角,房地产商需要获取包括《建设用地规划许可证》、《建设工程规划许可证》、《国有土地使用证》、《建筑工程施工许可证》和《商品房预售许可证》的“五证”。其中国土资源局核准颁发的《国有土地使用证》与土地购置指标具有较强相关性。对于房地产商而言“五证”的获取需要一定的时间周期,亦可用来阐释土地购置和螺纹表需变动时间差成因。 随着山东省、广东省等地已推出“四证联办”、 “四证一书齐发”等计划以缩短办证时间至最低1天内,北京拟取消建设用地规划许可证等系列改革落地,跨层次审批的不协调、低效率问题逐渐得到解决,土地购置对螺纹表需的影响或将更加灵敏。 ![]() 2021年11月后土地购置面积与螺纹表需指标出现较大程度的偏离,或受到地产危机与强基建的逻辑切换。在2021年前,土地购置指标和延后6个月的螺纹表需指标有较强的相关性。2021年初相关性出现一定程度的偏离,螺纹表需大致延后5个月反应土地购置面积的变化。2021年末,土地购置面积与螺纹表需指标出现较大程度的偏离,可能原因如下。第一,房市大幅走弱,缺乏支撑螺纹需求动因。2020年末地产融资监管政策持续收紧,房企资金链开始断裂,市场信心不足。叠加“三道红线”政策与“贷款集中度”政策出台,直接对房企进行监管,导致房企借新还旧难度增加。“高负债”与“高周转”模式下的房地产企业流动性危机发酵,土地成交惨淡,购置土地面积连续14月同比下跌。第二,基建作为钢材重要下游消费端之一,对螺纹形成托举效应。且在经济下行周期,政府通常将大规模的基建投资作为经济逆周期的调节手段。自2022年初基建订单充裕,建设投资额累计同比上升,对螺纹需求有一定程度的提振,因此螺纹表需同比降幅低于地产。 ![]() 2.1.2 房屋新开工 房屋新开工面积会提前约1个月~延后1个月对螺纹表需产生影响,即地产项目开发商主要在房产开工前后1个月期间内进行螺纹的购置与储备。从房地产开发流程视角看,《建筑工程施工许可证》规定在获取该文件后建设单位应该在3个月内开工;从现金流视角看,企业在获取土地后有资金尽快回流的需求,因此开工时间宜早不宜迟。根据统计局的指标定义,房屋新开工应以房屋正式开始破土刨槽(地基处理或打永久桩)的日期为准,此后企业便会有大量集中的螺纹需求。部分企业有提前备货意愿,因此螺纹表需可能会先行于新开工指标进行变化。 ![]() 2021年后虽然房屋新开工面积指标走弱,但不同于土地购置指标,新开工面积仍和螺纹表需保持较好的拟合趋势。该数据趋势背后主要原因是新开工面积与土地购置指标之间的背离。从开发周期视角看,自2021年22城启动集中供地后,民企土地成交宗数占比快速下降,从2021年的45.20%降至2022年的23.10%,而地方城投则从21.60%升至46.10%。通常民营地产企业的经验丰富,开发速度相较国企与城投更为快速。且城投企业所拿地块多位于郊区、项目入市率较低,2021年整体入市率仅为9%。因此新开工数据相比土地购置指标出现了一定程度的延迟。 ![]() 2.2 从现金流视角看螺纹需求 我们将房企资金链分为资金的支出与收入环节,其中土地购置以及建筑施工是资金的支出环节,项目销售与竣工是资金的收入环节。 ![]() 国家统计局对房地产开发企业资金来源的分类包括国内贷款、利用外资、自筹资金、定金及预收款、个人按揭贷款、其他到位资金和各项应付款七类。 ![]() 根据房企项目资金的来源,我们将房企资金筹集方式分为外部筹资性融资(筹资端)及项目内部经营性融资(经营端)。外部筹资方式主要来源于“国内贷款”、“ 自筹资金”与 “利用外资”科目。其中“国内贷款”包括银行贷款和非银贷款;随着对 FDI 监管加强,“利用外资”整体下降、数值较低且占比较小。内部经营融资主要来源于 “其他资金来源”科目,主要来自销售回款,即“定金及预收款”与“ 个人按揭贷款”等科目。 ![]() 近年来,在“房住不炒”和“防范化解金融风险”等行业调控政策实施的背景下,国家出台一系列融资端监管政策,包括 2020 年 8 月“三道红线”政策与 2020 年 12 月“贷款集中度”政策。彼时调控政策收紧叠加银行风控趋严,房地产在国内贷款的渠道受限,开发资金来源中国内贷款与自筹资金有一定程度的下滑。利用外资比例亦小幅缩减,但整体体量与影响均较小。其他资金占比呈现稳步上升趋势,其中主要包括个人按揭贷款以及定金及预收款科目。这亦反映出呈现高负债、高杆杠与高周转的房地产模式主要依赖于资金监管不到位,以及居民购房信心充足、销售端表现较好。随着监管趋严叠加需求乏力,地产高周转模式积累风险导致危机爆发,高销售依赖度又加重了企业现金流压力。 ![]() 我们主要使用筹资端和经营端两个维度来对螺纹表需进行分析和预测。筹资端主要逻辑是房企获得资金,并将其使用于新项目建设中,从而增加螺纹的需求。经营端主要逻辑是房企获得销售回款,并将收入投入于新地产项目开发中,推动形成新的螺纹表需。 2.2.1 筹资端 除极小部分“利用外资”之外,筹资端重要组成部分是“国内贷款”、“自筹资金”。“国内贷款”是指固定资产投资项目单位向银行及非银行金融机构借入用于固定资产投资的各种国内借款,分为银行贷款及非银贷款。“自筹资金”是指在报告期内筹集的用于项目建设和购置的资金,包括自有资金、股东投入资金和借入资金。国内贷款与自筹资金具有明显季节性特征,即春节后出现峰值。整体来看,国内贷款与自筹资金波动具有一定相关性,虽然自筹资金占比较大但国内贷款波动性更大。 ![]() 从螺纹表需变动来看,自筹资金变动大约领先螺纹 1~2 个月,而国内贷款变动大约领先螺纹 2~3 个月。综上,房企在获取筹资后会迅速投入开工进程中,即反映在螺纹表需的推动。同时,房企获取资金额上扬提供积极信号,乐观传导至螺纹市场,推动螺纹产需。 ![]() ![]() 近期,筹资端数据与螺纹表需出现小幅背离,主要原因如下。第一,地产整体筹资量出现下滑。2020 年下半年来,地产政策持续紧缩,直接导致房企筹资形式严峻,当月同比数额持续下行。第二,房企资金链出现矛盾,新获取筹资主要用于存量项目,筹资对新项目影响减弱。在流动性危机持续发酵的背景下,房企获取的融资或未投入项目新开工,此举导致“房企获取融资—用以新开工—产生螺纹需求”的逻辑链条断裂,数据间相关性被削弱。第三,部分房企存在挪用融资资金的情况。房企基于新开工或预计新开工项目获取对外融资,并“拆东墙补西墙”式地填补停工烂尾项目资金空缺。 资金来源承压、停工面积持续上升的严峻形势下,政府对于“保交楼”的重视度逐渐提升。2022 年 8 月末国家开发银行、中国农业发展银行等政策性银行推出 2000 亿元保交楼专用款项,11 月央行面向 6 家商业银行推出 2000 亿元保交楼贷款支持计划。各地政府亦探索出系列等纾困方法与模式,包括“统贷统还(转为棚改项目)”、“政府回购(转为保障性住房)”、项目并购与破产重组以及设立地产纾困基金。随着政策与其他解决方案落地,筹资端数据与螺纹表需背离或将逐步收窄。 2.2.2 经营端 资金回流路径中,个人按揭贷款和定金及预收款收入的先决条件是商品房的销售。商品房销售之所以对房地产开发投资具有领先性,主要是由于我国商品房销售以期房为主。2022年 30 城房地产商品房销售数据中,期房规模 98068 万平方米,占比约 80%;现房规模 23149.83万平方米,仅占比约 20%。 ![]() 房企销售回款中“个人按揭贷款”与“定金及预收款”科目维持相近的波动趋势,我们选取定金及预收款与螺纹表需进行相关性分析。数据研究结果表明收到定金及预收款后11~12个月有明显的螺纹表需变动。文章推测房企在收到销售回款后,会将资金投入下一轮房地产开发流程中,并在拿地后、新开工前进行螺纹采购。 ![]() 相较筹资端与经营端对螺纹表需影响的速度,我们发现筹资端的数据变化能较迅速地反应于螺纹表需中,而经营收入对螺纹的影响则有较长延迟,主要原因如下。第一,地产筹资必须基于良好运行中的项目,筹资会较快被使用于施工过程。无论国内贷款或是自筹资金均为有条件的,房企都必须证明该项目有较大可能正常推进。以房地产申请银行经营贷款为例,房企必须具备有权部门核定的开发资质等级证明且持有有效的四证等,并要求贷款发放全部投入房地产项目开发。因此房企申请/获取贷款的时间与实际开工的时间非常接近。第二,由于销售中以期房为主的特性,经营端资金流入主要出现在项目中后期。在获得销售回款后,房企仍需要完成余下部分的施工、方可竣工即项目完成,该部分亦需要一定的资金使用。况且,由于房企高周转特性,即使新旧项目间有较大时间重合,新项目从拿地到取证再到新开工亦需要一定时间周期。因此,从销售收入流入螺纹购买流程中间仍有一定距离。我们可以将地产筹资视为螺纹购买的直接资金来源,而将销售回款视为新项目开工/螺纹表需的预示指标。 2.3研究结论 若假设估计允许三个月的误差,则可以推测:土地购置(延后 5~6 个月)、房屋新开工 (提前约 1 个月~延后 1 个月)、自筹资金(延后约 1~2 个月)、国内贷款(延后 2~3 个月)与销售回款(延后 11~12 个月)均可以作为判断螺纹表需的重要指标。 国家统计局每月中旬发布以下指标的上月数据,每年 1 月数据不公布。我们可以基于对月度频率数据的分析形成对螺纹表需的预测。且由于预测先验性,在需求完全兑现前我们可以持续关注以下指标,并对预测结果进行验证与调整。 ![]() 比较本文研究结果与房地产理论开发流程的时间轴,我们认为时间方面地产指标对螺纹表需的驱动机制与地产开发理论流程基本吻合。即地产开发理论流程为本文结论提供可行性基础,本文结论亦反向佐证了开发流程的合理性。综合来看,本文研究结果具有一定现实意义与可应用性。 ![]() 三 近期地产行业情况分析 宏观方面,2022 年下半年起地产颓势凸显,地产政策松绑紧随其后。围绕“稳地价、稳房价、稳预期”目标,监管部门先后向房地产业发出“三支箭”,分别从信贷、债券、股权三个融资主渠道给予支持。依照“财政货政等宏观政策→销售与市场预期改善→资金到位” 的修复路径,期待房地产行业出现回暖。 从土地购置面积来看,根据土地购置面积驱动螺纹表需机制,预计在 4~5 月集中形成螺纹表需。该指标自 2022 年 11 月起开始出现修复,春节后周度土地成交面积先上升后回落。分城市来看,2 月一线城市的土地成交面积出现了较大的恢复(北京,上海,广州等),整体呈现点状回暖。根据土地购置面积驱动螺纹表需机制,预计在 4~5 月集中形成螺纹表需。然而,由于民企拿地占比与拿地后入市率均下降,土地购置对螺纹需求的推动作用或有减弱,保持谨慎乐观。 ![]() ![]() 从房屋新开工面积来看,根据房屋新开工面积驱动螺纹表需机制,预计在 1~3 月集中形成螺纹表需。地产开发出现回暖,2 月新开工较上年同期增长 51.50%。整体地产项目开发视角下的各指标均处于上行区间,包括房屋新开工面积、房屋施工面积、房屋竣工面积与商品房销售面积。根据房屋新开工面积驱动螺纹表需机制,预计在 1~3 月集中形成螺纹表需。但整体房屋新开工仍处于历史低位,乐观需求未完全兑现,后续关注下月修复进程。 ![]() 整体资金端难有证据佐证地产恢复。从自筹资金与国内贷款来看,地产行业融资端表现恢复进程较缓。2022 年数据明显处于历史低位,并且在系列政策推出后并未出现明显改善。从销售回款来看,定金及预收款亦处于历史低点,且与往年背离较大。整体资金端难有证据佐证地产恢复,但由于资金端数据公布有一定滞后性,实际公布资金端数据和螺纹表需直接的关系比结论中更紧密。 ![]() ![]() 综合来看,地产尚处于弱复苏阶段,后续有待地产乐观需求进一步验证。地产开发视角下,各指标保持上行区间,土地成交面积与房屋新开工面积指标均释放积极信号,预计 2023年上半年内地产对螺纹表需的推动开始显现。现金流视角下,由于数据公布有一定滞后性、暂未有明显上升,对螺纹表需的提振作用不显。 (文章来源:中信建投期货) (责任编辑:admin) |



























