30年国债期货重磅“登场” 还有股指期货大利好!业内感慨:春天来了
券商中国 03月18日
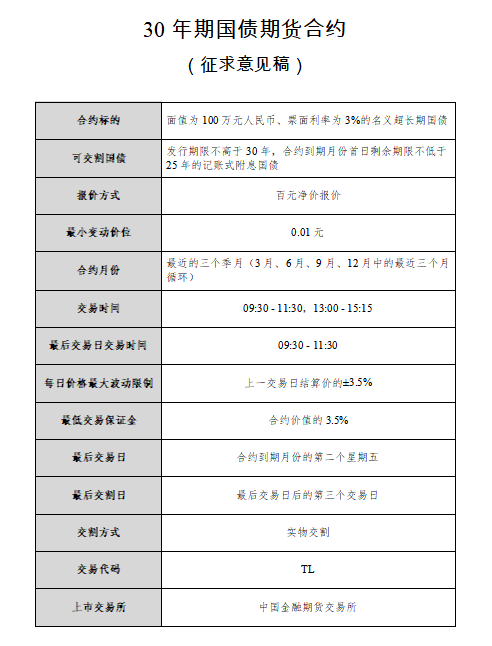
中国金融衍生品市场迎来新突破! 3月17日傍晚,中国金融期货交易所(简称中金所)连发两条重磅消息:一是进一步调整股指期货交易安排,将股指期货平今仓手续费标准下调至成交金额的万分之二点三;二是就30年期国债期货合约及相关规则征求意见。 以上消息引起期货业极大关注,量化机构策略有望更灵活,期货公司迎来全新增长点,不少从业者感慨“行业的春天又来了”! 时隔四年!股指期货平今仓手续费再下调 中金所发布《关于调整股指期货手续费标准的通知》称,经中国证监会同意,自2023年3月20日(星期一)起,沪深300、上证50、中证500、中证1000股指期货各合约平今仓交易手续费标准调整为成交金额的万分之二点三。 ![]() 中金所表示,此次调整是进一步降低市场交易成本、优化股指期货交易运行、促进市场功能发挥的积极举措,有利于进一步促进改善市场流动性,更好满足各类投资者风险管理等交易需求,促进推动更多中长期资金进入资本市场,提升市场韧性与竞争力。 距离上一次股指期货交易手续费调整已经过去了将近4年。2019年4月19日,中金所宣布进一步调整股指期货交易安排,2019年4月22日起,将股指期货平今仓交易手续费标准调整为成交金额的万分之三点四五。再往前看,2018年12月2日,中金所发布公告称,经中国证监会同意,自2018年12月3日(星期一)起,沪深300、上证50、中证500股指期货各合约平今仓交易手续费标准调整为成交金额的万分之四点六。 自2017年以来,股指期货交易手续费共经历了五次调整,再此前的两次调整分别为2017年2月16日宣布下调至万分之九点二;以及2017年9月15日宣布调整为万分之六点九。2015年股指期货交易受限时期,交易手续费高达万分之二十三,八年间逐步下降至如今的二点三。 不仅如此,交易限额不久前也得到大幅放宽。2022年12月14日,中金所发布《关于股指期货和期权合约交易限额的通知》,宣布在沪深300、中证500、中证1000、上证50股指期货上,客户某一合约日内开仓交易的最大数量为500手;在沪深300、中证1000、上证50股指期权上,客户某一期权品种日内开仓交易的最大数量为200手,某一月份期权合约日内开仓交易的最大数量为100手,某一深度虚值合约日内开仓交易的最大数量为30手。 无论是交易手续费的不断下调,还是交易限额的放宽,对市场而言亦逐步释放出越发积极的政策信号。物产中大期货副总经理、首席经济学家景川向券商中国记者表示,作为股市的风险管理工具,股指期货的流动性对于80多万亿市值的A股而言,无疑是市场的稳定器以及上市公司市值管理必不可少的抓手,而减收股指期货平今手续费,对于提供流动性的投资者以及风险对冲的灵活性都将起到降低成本的作用,这对于股指期货的功能发挥将起到一定的积极作用。 还有业内人士指出,本次股指期货交易安排调整将为期货公司经纪业务带来新的增长点、增加相关业务收入,对量化机构也形成一定利好。鸣石基金认为,中金所降低股指期货平今仓手续费有助于提升股指期货市场流动性,有利于部分平今仓的股指CTA策略降低交易成本。对于量化对冲策略的产品则没有影响,量化对冲产品对冲端平仓主要是平仓换月,属于平昨仓交易。 30年期国债期货要来了! 与股指期货平今仓手续费下调同时发布的,还有《关于30年期国债期货合约及相关规则向社会征求意见的通知》,这意味着,又有新的金融期货合约有望问世。 根据通知,本次向社会公开征求意见的包括《30年期国债期货合约》(征求意见稿)、《中国金融期货交易所30年期国债期货合约交易细则》(征求意见稿)、《中国金融期货交易所国债期货合约交割细则》(修订征求意见稿)和《中国金融期货交易所风险控制管理办法》(修订征求意见稿)。 最受关注的30年期国债期货合约(征求意见稿)如下: ![]() 30年期国债期货的交易代码为TL.合约标的是面值为100万元人民币、票面利率为3%的名义超长期国债。合约月份为最近的三个季月,季月是指3月、6月、9月、12月。每日交割最大波动限制为上一交易日结算价的±3.5%。最低交易保证金为合约价值的3.5%。 30年国债期货交割方式采用实物交割。可交割国债需满足以下条件:(一)中华人民共和国财政部在境内发行的记账式国债;(二)同时在全国银行间债券市场、上海证券交易所和深圳证券交易所上市交易;(三)固定利率且定期付息;(四)发行期限不高于30年,合约到期月份首日剩余期限不低于25年的记账式附息国债;(五)符合国债转托管的相关规定;(六)交易所规定的其他条件。 “在2年期、5年期以及10年期国债平稳运行的基础上,再度推出30年期的国债期货,这将显著完善国债期货的投资结构,同时也将宏观经济的长期与短期有效的结合起来,对于经济发展的长期稳定运行发挥出积极的作用。”景川表示。 (文章来源:券商中国) (责任编辑:admin) |



