棕榈油期权要上市,一篇文章帮你看懂它
期权中国网 10月29日
一、国外棕榈油供需概括
尽管21/22年度全球棕榈油产量增加271万吨至7638万吨,然而消费增加179万吨至7555万吨,出口增加200万吨至5205万,库存减少至1154万吨,库存消费比减少至15.27%。
21/22年度印度尼西亚棕榈油产量增加100万吨至4450万吨,消费增加22万吨至1522.5万吨,出口增加150万吨至2950万,库存减少27.5万吨至439.6万吨,库存消费比减少至9.82%。
21/22年马来西亚棕榈油产量增加70万吨至1970万吨,消费小幅增加至345万吨,出口增加34万吨至1722万吨,库存减少7万吨至139.5万吨,库存消费比减少至7%,连续4年降低,创下历史新低。
马来西亚5月棕榈油产量为157万吨,环比增幅2.8.4%,三大机构预估产量为156-158万吨,产量略低于预期。
马来西亚1-5月棕榈油累计产量为675万吨,仅高于2016年同期,主要因为疫情原因导致劳动力短缺,虽然政府采取一些措施鼓励外籍劳动力返回种植园,但是不太顺利,短期不易解决,此外5月的开斋节对产量也会影响,毕竟当月工作日少了。
5月出口127万吨,环比减少6.01%,低于此前预期的135-136万吨。5月出口减少与5月中旬的开斋节有关,市场会在开斋节前集中备货完成,另外5月传言印尼降低出口附加税,也会影响市场备货心态。
1-5月累计出口563万吨,出口进度处于历年同期较低的位置。
5月表观消费量为37万吨,远高于4月的18.9万吨,或与马来西亚政府限制行动有关,市场在限制前大量补货。
5月底马来西亚棕榈油库存增加至157万吨,环比增幅1.49%,低于市场预估的162-164万吨,本次报告偏多。
印度尼西亚3月棕油产量402万吨,环比增18.93%。
1-3月累计产量1116万吨,3月产量及累积产量仅次于2019年同期。
印度尼西亚3月出口324万吨,环比大增62.81%。1-3月累积出口809.1万吨,同比增加5.7%,出口好转。
3月印度尼西亚棕榈油消费量为159.9万吨,1-3月累积消费471.9万吨,创近几年新高。
3月印度尼西亚棕榈油库存为320.2万吨,库存偏高,一季度处于去库存的趋势。
二、国内棕榈油供需概括
马来西亚棕榈油产量恢复缓慢,库存低,产地不给国内顺价,近月船期棕榈油进口亏损,近期虽然有所改善,但是倒挂仍较多。
2021年1月-4月累积进口24°棕榈油130万吨,高于去年同期的105万吨,增幅24%。从2016年起,2021年1-4月累积进口量仅次于2019年。
截至6月04日,港口棕榈油库存小幅增加至44.64万吨,仍处于历年新低的位置,累库较慢。
资料来源:我的农产品,申万期货研究所
棕榈油现货偏紧,基差较高,成交较少,远月进口倒挂缩窄后买船不少,下游观望,广东24°棕榈油现货现货基差回落至09+1060。
4月国内豆棕价差维持高位,利于棕榈油消费,然而到港不足,现货偏紧,基差持续强,月差也不断走扩。进入5月后马拉西亚棕榈油出口不断缩小,主要进口国印度等疫情较为严重,而后产地放价给国内,最近一段时间国内采购数十万吨,月差回落国内市场担忧产地超卖,印度可能下调棕榈油进口关税以抑制国内价格,月差小幅反弹。进入6月,马来西亚棕榈油出口放慢,国内华南地区新冠疫情严重,利空油脂消费,月差继续回落。
马来西亚政府实施新的限制措施,产量恢复缓慢,库存较低。国内棕榈油现货紧缺,之前盘面倒挂较多,到港较少。国内较大的大豆到港压力,美豆种植进度快,南美丰产,棕榈油相对紧缺一些,豆棕09价差仍将维持低位。近期棕榈油盘面进口倒挂缩小后,陆续有买船,市场担忧豆粕大面积胀库后造成豆油供应被动减少,豆棕价差开启反弹。
三、棕榈油期权合约解读
![]() ![]()
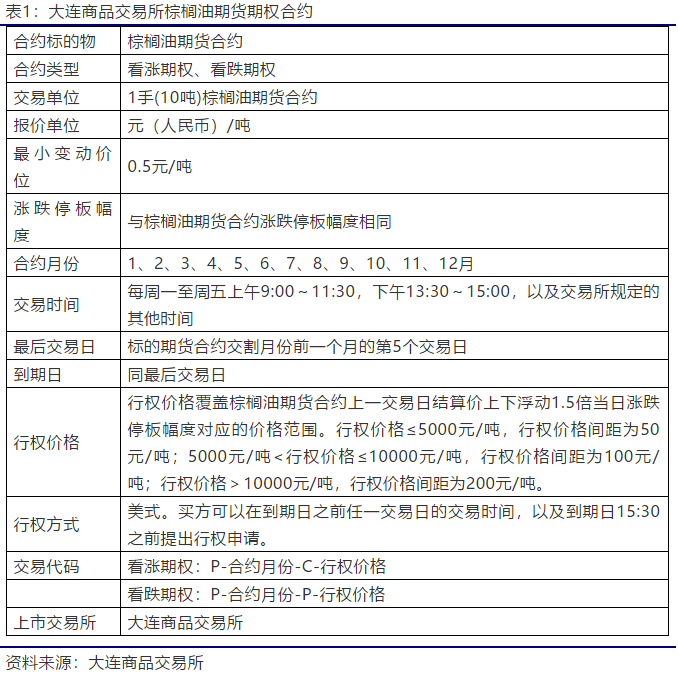
棕榈油期货期权合约对应的标的交割物为棕榈油期货,两者都是10吨/手。
考虑到交易者对不同月份的套保和避险需求,与期货市场保持一致,市场也容易接受,两者合约月份相同且包含一年中每个月。
棕榈油期货最小变动价位是2元/吨,期权的最小变动价格为0.5元/吨,考虑期权平值流动性、及手续费等因素,一般期权的最小变动价位不超过期货的1/2,这样可以更准确的反应标的期货的变化。
为有效控制风险,并保障期权价格与标的期货价格同步变化,棕榈油期权合约设置涨跌停板,涨跌停板幅度与标的期货相同。
期权交易时间和标的期货一致,期货价格是期权价格的重要影响因素,期权如果不交易,期货价格变动,期权持仓可能面临风险。
期权的最后交易日是标的期货合约交割月份前一个月的第5个交易日,到期日与最后交易日相同,而期货的最后交易日是合约月份第10个交易日,靠近期货到期日,满足交易者的套保需求,但是临近交割月期货流动性降低,期权行权后转化为期货持仓,为不愿意交割的交易者提供充足的平仓离场时间,此外也考虑到个人客户持仓不能进入期货交割月,也能避开梯度限仓和提高保证金的时间。
为与标的期货价格相匹配,也参考国际市场,保持行权价格间距与行权价格区间值的比例在1-2%前后,与其他期权基本保持一致,行权价格如下:
行权价格≤5000元/吨,行权价格间距为50元/吨。
5000元/吨
行权价格>10000元/吨,行权价格间距为200元/吨。
标的合约价格在单方向变动时仍保证提供足够数量的期权合约,间距过小使得合约数量过多,分散市场流动性,间距过大使合约数量过少,难以找到合适的合约避险。
期权合约行权价格覆盖标的期货合约上一交易日结算价上下1.5倍当日涨跌停板幅度对应的价格范围,从国际惯例和交易需求来看,行权价格数量以挂出的行权价格至少能覆盖次日期货价格波动范围为基本原则,国内大部分期权品种的行权价格覆盖范围为1.5倍,且投资者认为该方案可以实施更多的交易策略和组合策略,有利于风险管理。
棕榈油期货期权行权方式采用美式期权,买方可以在到期日之前任一交易日的交易时间,以及到期日15:30之前提交行权申请,期权到期日闭市后,时间延长30分钟,可以集中申请。市场无法预估行权的准确时间,即使市场有操纵的动机,期权买方可选择随时行权来规避操纵风险,具有灵活便利特点,此外美式期权也是商品期货期权的主流方式。
(责任编辑:朱小期) |



