烧碱是什么?
期权号编辑 02月15日
工业上有“三酸两碱”之说,意指国民经济生活中的五种基础性化工原材料,具体包括盐酸、硫酸、硝酸和烧碱、纯碱。倘若没有三酸两碱的基础化工产业,现代化工业无法得到发展。由此,烧碱的工业地位可见一斑。 图1 烧碱品种概览
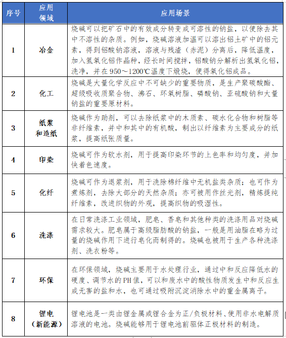
资料来源:中原期货 从化学性质来看,烧碱学名氢氧化钠,化学式为NaOH,亦称火碱、苛性钠,是一种具有强腐蚀性的强碱(8.2类液体危化品),具备如下重要化学性质: 1.易溶于水、乙醇、甘油,不溶于乙醚、丙酮、液氨,对纤维、皮肤、玻璃、陶瓷等有腐蚀作用,溶解时会放出热量; 2.与无机酸发生中和反应能放出大量热,生成相应的盐类; 3.与金属铝和锌、非金属硼和硅等反应可放出氢; 4.与氯、溴、碘等卤素可发生歧化反应; 5.能从水溶液中沉淀金属离子成为氢氧化物; 6.能使油脂发生皂化反应,生成相应的有机酸钠盐和醇,这是其去除织物上油污的原理。 因其上述优良的化学性能,烧碱被广泛应用于金属冶炼、化学工业、纸浆生产和造纸、印染和化纤、肥皂和洗涤剂、环保等国民经济重要领域。 表1 烧碱应用领域及场景
资料来源:中原期货 从物理形态来看,工业烧碱执行《中华人民共和国国家标准工业用氢氧化钠》(GB/T 209-2018)标准(以下简称国标)。国标将工业用氢氧化钠分为两大类,国标IL为液体工业用氢氧化钠(通称液碱),国标IS为固体工业用氢氧化钠(通称固碱),其中,液碱在国内市场占比更高,通常在70%以上。另一方面,液碱根据NaOH含量的不同,又可分为低浓度碱和高浓度碱,浓度达到45%及以上的液碱可称为高浓碱。国内低浓碱的主流规格为32%离子膜碱,高浓碱的主流规格为50%离子膜碱,二者的市场认可度较高,对应的2021年的液碱市场占比分别为75.4%、18.5%。相较而言,国内固碱市场的主流产品规格较为统一,基本为99%浓度的片碱。
图片来源:百川盈孚 中原期货 (责任编辑:admin) |




