不转型要“饿死” 转型要“踩线” 期货公司该朝哪里发展?
财联社 02月08日
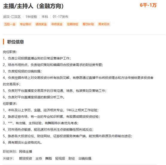
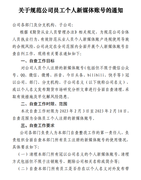
| 随着行业的发展,无论是证券公司还是期货公司开发新客户的难度越来越高。但这一问题在期货公司内部似乎更无解。 相比起证券公司,期货公司的业务更单一,目前虽然已经有资管产品和风险管理子公司两块业务,但经纪业务仍然是期货公司的主要收入来源,没有稳定的经纪业务来源,后续的一切都是空谈。在新的互联网时代下,为了保持新的经纪业务增长,有的期货公司开始突破转型,有的则止步不前。 粉丝和大V的关系是崇拜者与被崇拜者,经纪人只是为了口饭吃 “跑马圈地的时代已经过去了”,一位曾在三家金融机构均担任过营业部总经理的行业老兵戴飞(化名)向财联社研究员说到,以前我们开展业务只要有一股拼劲就可以,不怕累不怕丢脸,一家一家去陌拜,总能有些收获。 但是现在差别太大了,戴飞吸了口烟,用略带沙哑的声音说道,“目前,客户年龄段发生了改变,客户群体的主力从过去的70后、80后现在转变成了90后、甚至00后,而像我这样的人可能思路还停留在上世纪,我们以前谈业务喜欢喝茶、餐桌文化、逢年过节送礼,但是现在年轻不吃这一套,他们喜欢玩的手游比如王者荣耀或者是剧本杀等,我是一点都不懂”。另外一点,就是互联网媒体对行业的冲击,一个有名气的自媒体大V甚至能抵的上一整个经纪人团队,而且大V的号召力要远远超过经纪人,粉丝和大V的关系是崇拜者与被崇拜者,而经纪人说穿了很多是为了口饭吃。 从前年开始,戴飞的营业部已全面转型开始招聘有自媒体、流量等方面经验的新人,但是公司高层条条框框的限制太多了,一直没能建立起来。 说到这里,戴飞摇了摇头略有些无耐表示,其实哪怕招到人了,该怎么带他们也是一个不小的挑战。据财联社研究员了解,近五年来,该营业部的规模一直没能大步前进,负责人想过要转型,培养一些年轻人,尤其是懂互联网自媒体的。但是,公司高层的态度并不是很支持,用他的话来说,工作得不到上面的支持,始终只能是在下面小打小闹。 近几年来,类似戴飞这样想法的中层管理者并不在少数,但仅有少数人得到了公司高层的支持。 富有的更“富”,穷的更“穷” 为了更进一步了解目前期货公司招聘新媒体人员的状况,财联社研究员在某招聘网站上进行了相关搜索,例如输入“期货新媒体运营岗”内容字样则出了有将近30条招聘信息,且均为期货公司发布。 ![]() 图片来源:某招聘网站,财联社整理 一些招聘内容显示,要求应聘者熟悉微信、抖音、小红书等热门网络平台,能快速积累粉丝数量,提高关注度等,尤其是还能出镜直播的更佳,甚至能略懂些视频后期制作的会更加分。 财联社研究员以应聘者的身份接到电话后,对方表示,最好是在自媒体上已有过相关内容运营的经验,如果是大V,粉丝量在5万以上的那就更佳,公司会希望将这些个人流量给引流到公司营业部中转化为新客户。 ![]() 图片来源:某招聘网站财联社整理 事实上,如此做法,如果内部风险没有把控好,很容易违规。另一位期货公司高管黄伟(化名)向财联社研究员表示,自媒体的人员鱼龙混杂,且往往发布内容尺度大,有语不惊人死不休的劲头,这对于正规金融公司来说不可行。短期为了流量,为了客户或许能尝到甜头,但最终其实是在砸自己的招牌,抹黑行业的形象。 为了把风险提早控制住,黄伟所属的期货公司最近就已经开始全面清理内部工作人员的自媒体账户了,相关的招聘也已全部下架,同时,黄伟还展示了内部的清理文件: ![]() 来源:知情人士透露财联社整理 有些机构从公司层面上比较支持,就会给予下面基层很多资源。戴飞认为,一些一线的期货公司尤其是拥有证券背景的期货公司会比较看重媒体宣传这块,自然会给予比较多的资源支持,比如成立一个专业的相关部门,提供直播场地,给予人力、资金等等方面的支持。而稍弱的期货公司则完全自由探索,或者就是完全封杀禁止,但基本上是不会给予任何方面的资源支持的,下面的基层也仅限于小打小闹。类似于其所在的二线期货公司营业部这样情况的不在少数,尤其是过去几年疫情影响下的全国成交量大幅萎缩,很多营业部不仅没有扩大保证金规模还出现了大幅萎缩。 不过,头部的期货公司往往更注重形象。戴飞进一步表示,头部公司对于相关的风险把控很严,即使有自媒体这块,也不会下放到营业部,而是由总部直接管理。但一些中小型的期货公司就会比较野,一些营业部也会开展招聘,团队成员完全由该营业部定制,相关的内容运营也可能不会过审。 传媒公司代为招聘,监管机构严防死守 除了期货公司招聘自媒体人员外,财联社研究员还发现不少证券公司也在发布招聘,在应聘过程中不少证券公司人员就添加了财联社研究员的微信,并表示愿意合作开展自媒体。 ![]() 来源:知情人士财联社整理 而在另一家招聘网站上,则有些岗位是由传媒公司代发,但其实是为证券或者金融行业公司而招聘的。财联社研究员就曾接到过相关招聘方电话,对方表示,“我们是某某券商营业部的,并不是传媒公司,网上的招聘信息是他们代为发布的,主要是希望应聘者在媒体方面的能力更强一些。” ![]() 来源:某招聘网站财联社整理 据业内知情人士透露,也有不少期货公司也存在这样的情况,甚至有些期货公司会入股一家空壳传媒公司,然后通过这家传媒公司来招聘相关的自媒体人员。 证券、期货公司想要突破转型是一件好事,但是这样的行为又是否符合法律法规呢? 早在2021年10月份,上海证监局就向辖区券商下发了《关于规范证券从业人员利用自媒体工具开展业务活动的通知》,内容表示辖区内某证券分析师因涉嫌诈骗罪被刑事拘留,与其不当使用自媒体工具开展业务活动有关。为了进一步规范证券从业人员利用自媒体工具开展业务活动,保护投资者合法权益,上海证监局在《通知》里提出三点措施,要严格规范员工自媒体展业行为,建立健全使用微信、微博、抖音等自媒体工具开展业务活动的制度体系,同时主动备案,其次优化监控方式,同时加强合规管理。 2021年12月,央行、证监会又发文表示,任何机构和个人不得为非法金融活动提供网络营销服务,同时出台金融产品网络营销管理办法(征求意见稿),进一步约束金融机构的网络营销展业。 想要成为知名分析师,就必须学会新(自)媒体 为了更多方面征求业内人士的看法,财联社研究员与东吴期货分析师王志强做了交流,他作为曾经在媒体和期货公司同时任职过的业内人士,感慨万千,本人作为一名在金融媒体有过新媒体编辑类工作经历的期货从业者来说,在现如今这个互联网络如此发达的时代,想要在业内成为一名被大众所认可的分析师,就必须学会利用新(自)媒体工具或者说是新时代下的这种思维方式。 从微博面世到现如今微信以及抖音、快手等社交软件的普及,新媒体的应用和推广已经渗入到整个金融行业的日常工作中。很多新的工具,协作的方式,报告呈现的形式,还有现在分析师给公司的业务团队,甚至给公司客户推送的报告,推送的解读,都是基于微信的,所以说通过这些不同的新媒体,这种时间序列的反映和推出的影响说明新媒体推动期货研究由传统向新型,由单一、呆板向更加快捷、快速、及时演变的方向上改进。 王志强进一步表示,在大数据时代背景下,人们可以足不出户通过手机、网络等移动通讯工具了解到外面的最新动态。目前社会和财经新闻的关注度非常高,所以有时候会定期被新闻刷屏。 早在前几年方正中期期货研究院院长王骏在一次活动上就说到,我们通过传统的模式、媒体进行这种分析报道,已经无法满足我们这么多移动端用户。而及时、完整地将最新的策略、行情分析、基本面因素变化传播给投资者和客户对于期货公司生存和发展以及客户关系的维系至关重要。 以微信公众平台为主要传播载体,手机APP、小视频、音频等内容展现形式的多样化传播模式,已经透到了日常的研究中。从运用方式来看,第一个是发布研究报告,转载新闻公告,宣传和展示公司的活动。期货公司利用新媒体平台展示、推广、宣传活动,拓展业务已经成为一种趋势。 (文章来源:财联社) (责任编辑:admin) |






