香港与内地通关配额上调 1月18日至21日指定陆路口岸每日单向名额升至6.5万人
大湾区之声 01月14日
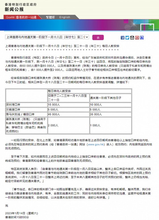
| 香港特区政府今日(14日)公布,经与广东省政府和深圳市政府沟通协调后,决定在香港与内地通关第一阶段下,就1月18日(年廿七)至21日(年三十)这4日,将现时指定陆路口岸的每日单向总人数安排,由50000人提升至65000人,以及将港珠澳大桥(珠海)的每日单向人数安排(只适用于私家车和跨境出租车司机和乘客),由1000人提升至2000人,以回应两地人士对于春节前经相关口岸相互往来的殷切需求。 ![]() (文章来源:大湾区之声) (责任编辑:admin) |


