大商所修改公布《大连商品交易所风险管理办法》等规则
大商所 01月12日
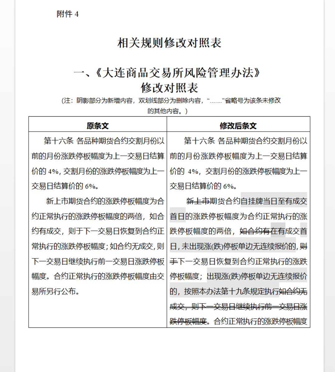
| 关于修改《大连商品交易所风险管理办法》等规则的公告 〔2023〕2号 《大连商品交易所风险管理办法》《大连商品交易所交易管理办法》和《大连商品交易所期权交易管理办法》的修改已由大连商品交易所第四届理事会审议通过,现予公布,自公布之日起施行。 特此公告。 附件1:大连商品交易所风险管理办法 附件2:大连商品交易所交易管理办法 附件3:大连商品交易所期权交易管理办法 附件4:相关规则修改对照表 大连商品交易所 2023年1月12日
![]() ![]() (文章来源:大商所) (责任编辑:admin) |



