ETF期权重磅扩容 216个合约今日“上新”!参与要求来了
上海证券报 09月19日
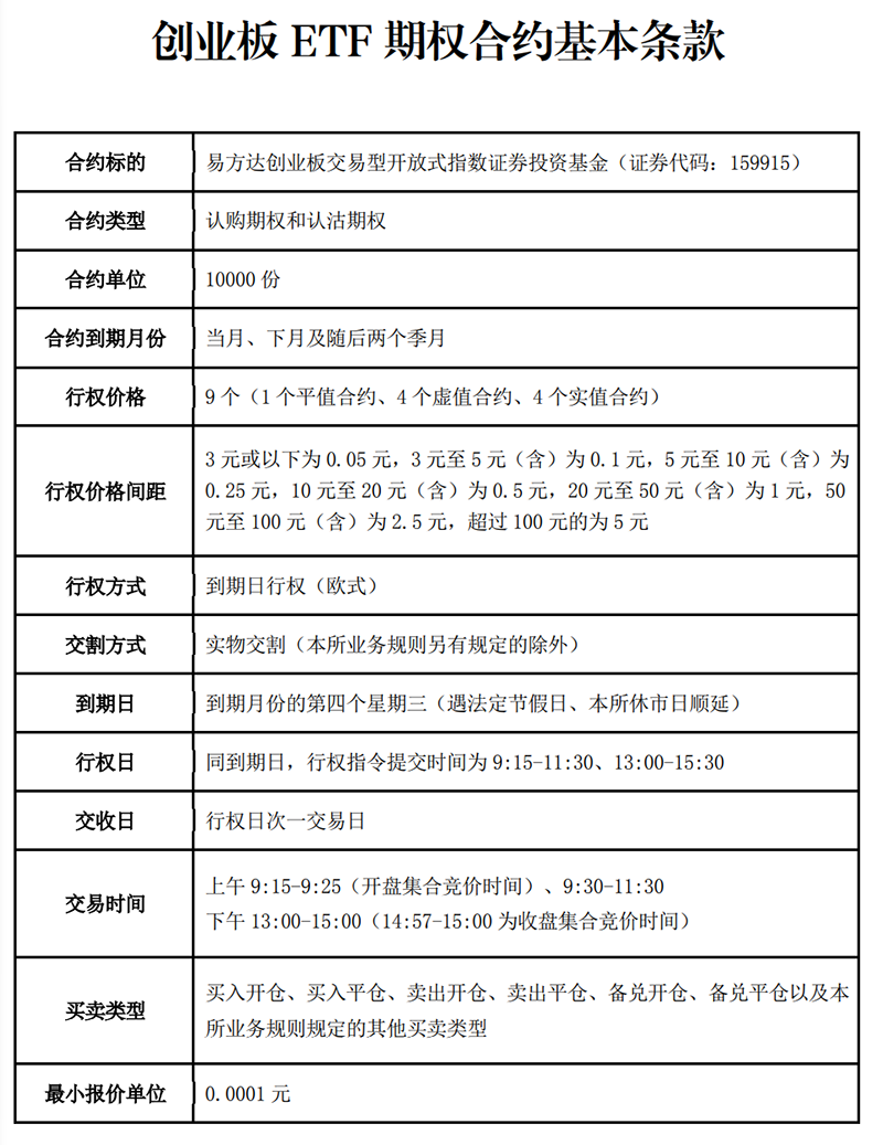
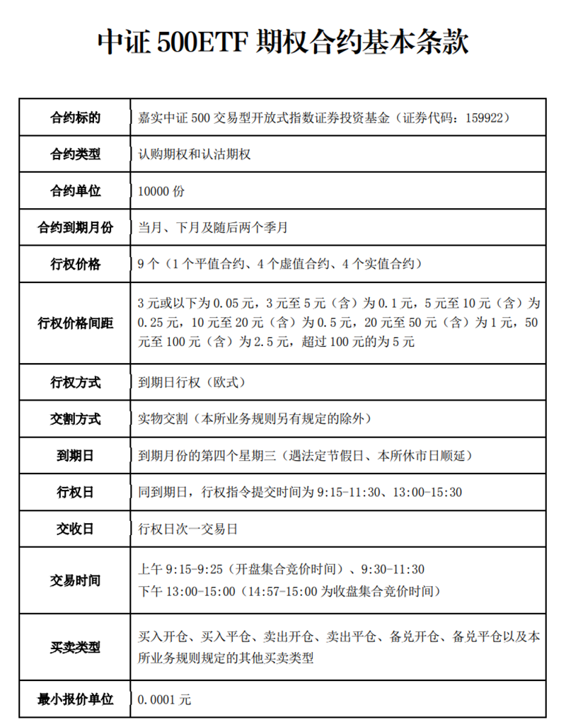
| 今日,沪深交易所迎来3个重磅ETF期权新品种,合计216个新合约新鲜上市。 其中,深市新增的创业板ETF期权,挂钩创业板指数,是创业板首只衍生品,也是首个面向创新成长类股票的风险管理工具,实现了深市单市场ETF期权零的突破。 沪深交易所同时“上新”的中证500ETF期权,挂钩中证500指数,深交所合约标的为嘉实中证500ETF,上交所合约标的为南方中证500ETF,指数知名度高、中小市值特色明显,与现有品种形成有益互补。 ETF期权是资本市场成熟的风险管理工具,对于资本市场的长期稳定发展具有重要作用。同时,ETF期权“上新”,也为投资者进行多元化的风险管理、多样化的投资策略提供了更丰富的工具。 那么,参与新的期权品种需具备什么条件?交易制度是如何安排的?ETF期权扩容有何重要意义? 个人参与:需符合“五有一无”条件 期权专业性较强,客观上要求参与者具备较高的专业水平、较强的经济实力和风险承受能力。 根据沪深交易所股票期权试点相关规定,个人投资者可以参与期权交易,但应当符合“五有一无”条件: 一是“有资产”。投资者申请开户前20个交易日证券账户及资金账户内的资产日均不低于人民币50万元(不包括该投资者通过融资融券融入的资金和证券); 二是“有经历”。投资者应在证券公司开户6个月以上并具备融资融券业务参与资格或者金融期货交易经历;或者在期货公司开户6个月以上并具有金融期货交易经历; 三是“有知识”。投资者应具备期权基础知识,通过交易所认可的相关测试; 四是“有模拟交易经历”。投资者应具有交易所认可的期权模拟交易经历; 五是“有风险承受能力”。投资者应具有相应的风险承受能力; “一无”指无严重不良诚信记录和法律、行政法规、部门规章、规范性文件及交易所业务规则禁止或者限制从事期权交易的情形。 已开立沪市衍生品合约账户且满足上述“一无”的个人投资者,视同符合深交所个人投资者要求。 不仅开户有门槛,个人投资者的交易权限也“分级”,在相应的知识测试中达到规定的合格分数,并具备相应的期权模拟交易经历,才能申请相应级别的交易权限。 具有一级交易权限的个人投资者可以在持有期权合约标的时,进行相应数量的备兑开仓或者在持有期权合约标的时,进行相应数量的认沽期权买入开仓,或者对所持有的合约进行平仓或者行权; 具有二级交易权限的个人投资者可进行一级交易权限对应的交易以及买入开仓; 具有三级交易权限的个人投资者可进行二级交易权限对应的交易以及保证金卖出开仓。 当然,已开立沪市衍生品合约账户的投资者,可以在深市申请与沪市相同级别的交易权限。 普通机构参与:净资产需不低于100万元 普通机构投资者参与期权交易也需要符合一定条件。 比如,申请开户前20个交易日证券账户及资金账户内的资产日均不低于人民币100万元(不包括该投资者通过融资融券融入的资金和证券);净资产不低于人民币100万元,等等。 已开立沪市衍生品合约账户的普通机构投资者,视同符合深交所要求。 银行、保险、信托、基金公司、期权经营机构等专业机构投资者参与期权交易的,无需进行综合评估。 交易:当天开的仓当天可平 整体看来,创业板ETF期权、中证500ETF期权与已上市交易的沪深300ETF期权的制度安排基本一致。 期权的买卖类型有买开、卖开、买平、卖平、备兑开仓、备兑平仓六种。期权的订单申报类型大体上分为限价单和市价单,集合竞价只能使用限价订单。 期权的交易时间和现货保持一致,为每个交易日9:15至9:25、9:30至11:30、13:00至15:00,构建和解除组合策略保证金的时间延长到15:15,行权日的申报行权时间延长到15:30(行权指令合并申报的时间只有15:00至15:30)。 期权交易支持日内回转交易,也就是当天开的仓当天可平。交易时间段可以双向持仓,日终自动对同一合约的多空头寸对冲后取净头寸。 期权交易实行做市商报价和交易者订单结合的混合交易制度。做市商为期权合约提供流动性服务,按照义务履行的要求持续提供双边报价,充当交易者的对手方,为达成交易提供便利。 216个新合约挂牌交易 伴随着三只ETF期权新品种上市,沪深交易所的ETF期权种类扩展至六个。此前,深交所已成功推出沪深300ETF期权品种,上交所已推出上证50ETF、沪深300ETF两个品种。 此次新增的深交所创业板ETF期权、中证500ETF期权的合约标的分别是创业板ETF(159915)和嘉实中证500ETF(159922)。 ![]() ![]() 上交所中证500ETF期权的合约标的为南方中证500ETF(510500)。 ![]() 合约主要条款与已上市的沪深300ETF期权基本保持一致。 合约类型为认购期权和认沽期权。合约单位为每张10000份标的ETF.最小报价变动单位设为0.0001元人民币。交易最小单位为1张。合约到期月份为当月、下月及随后两个季月。对于同一到期月份的合约,行权价格序列包括1个平值、4个实值、4个虚值。 首批挂牌的期权合约到期月份为2022年10月、2022年11月、2022年12月和2023年3月,每个月份均包含9个合约,并有认购期权和认沽期权两种类型,因此今日共有216个合约上市。 行权方式为欧式,即采用到期日行权方式。合约到期日为到期月份的第四个星期三,遇法定节假日、休市日则顺延至次一交易日。交割方式采用实物交割方式,特殊情况下以现金结算方式交割。 ETF期权扩容有何重要意义? 分析人士指出,ETF期权“上新”,进一步丰富了资本市场风险管理工具,健全完善现货市场稳定机制,增强市场活力和韧性,促进ETF市场发展,引导长期资金入市,促进资本市场平稳健康发展。 具体来看,一是便利开发多样化产品,满足风险管理和财富管理需要。丰富的ETF期权产品,有利于机构开发更多收益增强、风险中性类产品,契合不同投资者收益预期和风险偏好,有效满足多样化风险管理和财富管理需要。 二是为现货提供保险,增强市场韧性。ETF期权具有独特的保险功能,是精细化的风险管理工具。投资者买入认沽期权开展避险交易,在为现货持仓提供保护、减少现货市场抛压的同时,也保留了获取现货上涨收益的可能,有助于投资者长期持有现货,树立长期投资理念,增强现货市场韧性,促进资本市场长期健康发展。 三是吸引长期资金入市,助力企业更好发展。ETF期权的推出,有助于资金增加对应ETF产品配置,促进ETF市场发展,助力相关创新成长、中小上市公司吸引稳定的中长期投资群体,获得更好的成长发展机会。 (文章来源:上海证券报) (责任编辑:admin) |




