政策热度升温!火电灵活性改造市场蓄势待发 这些上市公司受益
财联社 09月18日
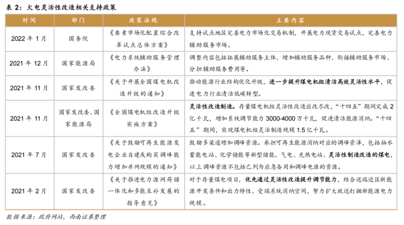
| 近日,网络上一则发改委火电“保供会议要点”的信息扰动资本市场。面对其中“火电新开工1.65亿千瓦”、“煤炭长协签五年”、“火电容量电价”等内容,多家电力上市公司此前对财联社记者表示,“未获知相关政策或信息”。 最近,河南省发改委下发《关于2022年风电和集中式光伏发电项目建设有关事项的通知》,文件提出优先鼓励煤电企业开展机组灵活性改造。河南预计按照各煤电企业通过灵活性改造增加调峰能力的1.4倍配置新能源建设规模,推出改造煤电机组总装机规模约63GW,总配置新能源指标8.8GW。 根据《全国煤电机组改造升级实施方案》,我国“十四五”期间灵活性改造目标为200GW,河南此次改造量超过全国四分之一,后续若其他省份以相似力度跟进,“十四五”期间火电灵活性改造量有望超预期。 ![]() 西南证券王颖婷在9月9日发布的研报中表示,由于近两年“限电”事件的出现,火电作为重要的基荷电源,保供地位提升。风电、光伏严重依赖于光照强度、风力强度等自然特性,具有间歇性和波动性的特征,发电稳定性较差,系统调峰能力不足成为影响我国可再生能源消纳的主要问题。 火电灵活性改造是调峰的重要方式,与各类调节手段相比,火电调峰经济性凸显。据广东电网规划研究中心的数据,煤电灵活性改造单位发电成本约0.05元/度,低于抽水蓄能、气电、储能电站等其他系统调节手段。 ![]() 政策支持电力市场化交易与辅助服务市场发展,火电灵活性改造市场机制逐步完善。2022年1月,国务院印发《要素市场化配置综合改革试点总体方案》提出,支持试点地区完善电力市场化交易机制,开展电力现货交易试点,完善电力辅助服务市场。 ![]() 德邦证券倪正洋在7月4日发布的研报中表示,火电灵活性改造具备广阔发展空间,按照煤电灵活性改造单位千瓦调峰容量平均成本1000元来计算,预计“十四五”期间火电灵活性改造市场空间约为350亿元。 ![]() 火电灵活性通常指火电机组的运行灵活性,其主要目标是使火电机组充分、及时响应电力系统的波动性变化,最终提高电力系统整体灵活性。按运行模式,火电机组可分为纯凝机组与热电联产机组。 ![]() ![]() 丹麦、德国是欧洲火电灵活性改造的主要国家,其火电灵活性改造是市场推动、逐步深入的过程,也是其电力系统转型的重要组成部分。研究证明,灵活的运行方式将为煤电机组收益带来20%~50%的提升,为燃气-蒸汽联合循环机组收益带来20%~50%的提升,相应也带来弃风比例的明显降低,这使得欧洲火电的角色发生明显的变化。 国海证券杨阳在9月1日发布的研报中表示,火电灵活性改造标的建议关注西子洁能、青达环保、龙源技术;火电运营商建议关注业绩有望改善的华能国际、大唐发电、国电电力、华电国际、上海电力、福能股份、中国电力、华润电力、申能股份、粤电力A。 ![]() 国泰君安在9月14日发布的研报中表示,火电灵活性改造投资拐点将至。在目前我国灵活性调节电源比重较低的背景下,从装机规模与发电量两个维度来看,存量火电机组具备较大的改造空间。推荐掌握宽负荷脱硝装置改造核心技术以及热电机组改造专利技术的火电灵活性改造龙头青达环保;推荐具备丰富火电烟气治理经验、大股东实力强劲的龙净环保;受益标的为兼具火电烟气工程&运营业务的清新环境、高效节能锅炉设计制造商华光环能。 ![]() 我国火电机组调峰能力不足,仍有较大提升空间。早期灵活性改造主要由欧洲一些可再生能源并网比例较高的国家推动。目前我国火电机组调峰能力较差,根据《火电机组灵活性改造形势及技术应用》,目前纯凝机组、热电机组调峰深度分别为50%和20%,而丹麦、西班牙等国家火电机组调峰能力可高达80%。 ![]() (文章来源:财联社) (责任编辑:admin) |









