多地成立房地产纾困基金:撬动多方资本 盘活行业流动性
澎湃新闻 09月01日
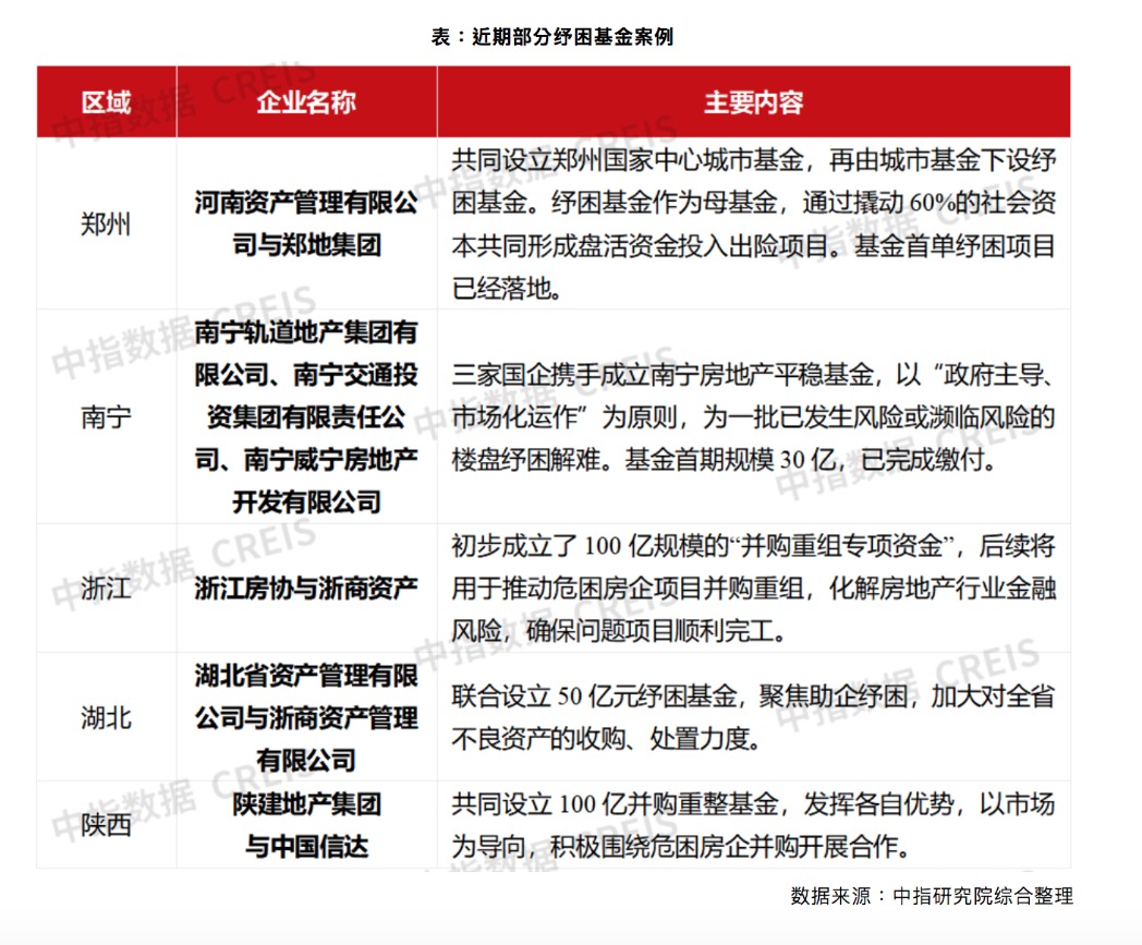
| 在中央政治局会议首次提出“保交楼、稳民生”的背景下,近期以来,多地政府牵头,联动地方AMC、地方国企等多种形式的国有资本,共同成立房地产纾困基金。 多地设立房地产纾困基金据中指研究院统计,今年以来,包括郑州、南宁、浙江、湖北、陕西等省市明确设立纾困基金,稳定房地产市场发展。 ![]() 以郑州为例,今年8月5日,《郑州市房地产纾困基金设立运作方案》正式发布,按照方案内容,郑州市房地产纾困基金按照“政府引导、多层级参与、市场化运作”原则,由中心城市基金下设纾困专项基金,规模暂定100亿元。 纾困专项基金重点通过引导、鼓励央企、省级国企等社会资本以及AA以上的市、区两级国有投融资公司等主体,以市场化、法制化方式参与盘活市域内未来销售收入能够覆盖项目投资的存量房地产项目,纾解房企短期出现的资金流动性困难,并通过将盘活资金专项用于危困房企问题楼盘项目,解决部分社会关注的停工停按揭月供问题。 当前,郑州基金首单纾困项目已经落地。据悉,由郑州国家中心城市产业发展基金股份有限公司作为母基金出资设立的郑州市房地产纾困基金牵头,郑州地产集团有限公司参与,与建业集团就北龙湖金融岛写字楼项目达成合作。 另以南宁为例,据南宁日报消息,广西壮族自治区南宁市设立南宁市平稳房地产基金,基金首期规模30亿元,首笔出资已于8月18日完成缴付,后续资金将陆续到位,现已围绕“保交楼、稳民生”开展工作,对部分项目进行调研。 中指研究院报告指出,当前房地产企业风险事件时有发生,涉及的问题项目数量较多、分布广泛,对市场、民生均带来很大风险。“保交楼、保民生、保稳定”成为化解房地产市场风险的首要原则,因此出险项目的收并购也就成为了主要手段。 从市场的响应程度及收并购的进程来看,大致可分为两个阶段。第一阶段为今年上半年,以收并购融资的定向放松为主,同时部分房企切实开展了项目层面的收并购。第二阶段则在下半年开始,主要以纾困基金形式推动风险化解。 撬动多方资本盘活流动性中指研究院企业事业部研究负责人刘水指出,今年7月28日,中央政治局会议首次提出“保交楼、稳民生”,强调“稳定房地产市场”。当前,多个地方政府积极行动,如郑州、南宁,联动地方AMC、地方国企等,共同成立房地产纾困基金, 通过“以少带多”、项目收并购等方式对问题楼盘进行纾困,同时撬动多方资本,起到盘活行业流动性的作用。 中指研究院提到,纾困基金在设立形式、风格,化解的方式、目的等方面,均有明显的特征。 一是资金落地快、效率高。二是目的明确,“保交楼、保民生、保稳定”是纾困基金成立的根本目的,通过项目收并购等方式对问题楼盘进行解困,引导多方资本逐步消化风险项目。三是以少带多,起到资金杠杆作用。与当前出险企业的债务规模相比,纾困基金体量并不大,但起到了一定的带头作用。例如郑州的纾困基金中母基金的部分,按其描述,在项目最终的投资占比上限为12%,撬动了约八倍的市场资金。四是对出险项目有选择性。当前问题项目存量较大,基金能力有限,投资的主要目标为有价值的、可产生收益的项目。 中指研究院认为,短期内,纾困基金通过推动出险项目的收并购,解决了项目层面的风险问题。长期来看,纾困基金最主要的作用是通过联动市场盘活项目之后,为相关房企注入流动性,企业可将回笼的现金注入其他项目,进而重新盘活集团的整体流动性。当各地的基金推动本地项目逐步解困,出险企业也有望重振旗鼓,为行业再度稳定起到支撑作用。
“市场已经筑底但恢复缓慢”从房地产销售情况而言,当前房地产市场销售或还在筑底阶段。 8月31日,万科召开2022年中期业绩推介会,万科董事会主席郁亮重申了其在6月股东大会上的判断:从短期来看,市场已经筑底,但恢复是一个缓慢和温和的过程。他认为市场收缩过了头,反而会积蓄自发修复的动能,要相信居民追求美好生活、改善居住条件的力量。 8月29日,美的置业管理层也判断,目前是市场持续筑底以及信心恢复的一个过程,预计今年第四季度市场会逐步恢复。 从数据上来看,8月31日,中指研究院发布的《2022年1-8月中国房地产企业销售业绩排行榜》显示,1-8月,TOP100房企销售额均值为477.6亿元,同比下降46.2%;其中销售额超千亿房企10家,较去年同期减少14家;超百亿房企96家,较去年同期减少48家。TOP100房企权益销售额均值为343.4亿元,权益销售面积均值为227.6万平方米,同比分别下降47.6%和51.2%。 报告还显示,2022年8月,房企无海外债发行,仅通过发行信用债进行融资,发行规模同比仍保持下降趋势。其中,信用债发行规模为281.49亿元,相较于去年7月494.15亿元,下降43.03%。从融资成本来看,信用债融资成本有小幅上升,其中信用债平均利率为3.37%,环比增长0.08个百分点。 中指研究院指出,8月24日,国务院总理李克强主持召开国务院常务会议,会议指出要持续释放贷款市场报价利率改革和传导效应,降低企业融资和个人消费信贷成本。同时,允许地方“一城一策”灵活运用信贷等政策,合理支持刚性和改善性住房需求。预计随着各项积极政策的释放,房地产市场有望加快恢复进程,传导至市场端及投资者的周期也会相应缩短。 (文章来源:澎湃新闻) (责任编辑:admin) |


