人民银行又双叒叕开会了 释放货币信贷最新信号
第一财经 08月23日
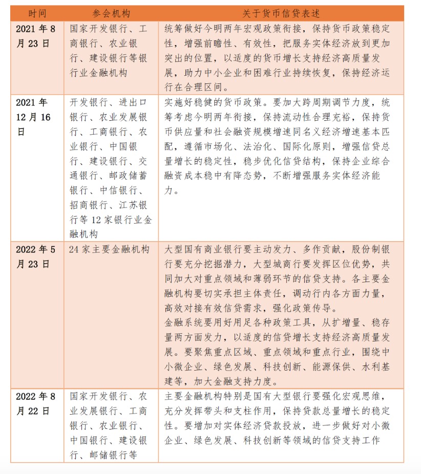
| 时隔3个月,央行再开货币信贷形势分析座谈会,分析研究当前货币信贷形势,部署推进当前和下一阶段货币信贷工作。这是自去年8月以来,央行召开的第四次货币信贷形势分析座谈会,前三次分别于2021年8月23日、2021年12月16日、2022年5月23日召开。 8月22日,人民银行行长、国务院金融委办公室主任易纲主持召开部分金融机构座谈会,分析研究当前货币信贷形势,部署推进当前和下一阶段货币信贷工作。会议指出,当前正处于经济回稳最吃劲的节点,必须以时不我待的紧迫感,巩固经济恢复发展基础。 会议特别强调,主要金融机构特别是国有大型银行要强化宏观思维,充分发挥带头和支柱作用,保持贷款总量增长的稳定性。 当天上午,贷款市场报价利率(LPR)非对称性下调,1年期LPR较前值下调5BP;5年期以上LPR较前值下调15BP。 央行四次货币信贷形势分析座谈会 ![]() 国有大行要发挥带头和支柱作用 作为重点内容之一,国有大行发挥“头雁”作用被再次强调。 会议强调,主要金融机构特别是国有大型银行要强化宏观思维,充分发挥带头和支柱作用,保持贷款总量增长的稳定性。要增加对实体经济贷款投放,进一步做好对小微企业、绿色发展、科技创新等领域的信贷支持工作。 “作为我国金融业的排头兵,在宏观经济运行承压的关键时刻,大型商业银行积极作为,主动承担,通过精准直达的信贷投放助力实体经济走出疫情困境。”中国银行研究院杜阳表示。 2022年第二季度中国货币政策执行报告显示,今年上半年,中资大型银行新增人民币贷款7.36万亿元,同比多增约1.71万亿元。 此外,作为稳住经济大盘的重要一环,银行业将支持小微企业发展作为重要使命,数据显示,2022年上半年,银行业金融机构用于小微企业的贷款(包括小微型企业贷款、个体工商户贷款和小微企业主贷款)余额55.8万亿元,同比增加17.23%。其中普惠型小微企业贷款余额21.8万亿元,同比增速22.6%,进一步完善了金融服务小微企业敢贷愿贷能贷会贷的长效机制。 保障房地产合理融资需求 房地产行业是当前受关注的重点行业,在国民经济中有着重要作用。 会议强调,要保障房地产合理融资需求。这也是央行2022年下半年工作会议召开以来,央行针对房地产市场的又一次公开表态。 8月15日,OMO和MLF利率均降低10bp,8月22日的1年期LPR下行5bp,5年期以上LPR更是大幅下行15bp.在市场看来,这些操作都有利于保持货币信贷平稳适度增长、降低企业综合融资成本。 央行数据显示,今年1至7月,个人中长期贷款累计增长1.71万亿元,较去年同期下降了55.4%。光大证券固定收益首席分析师张旭认为,这反映出这段时间个人房贷市场需求较弱的事实。5年期以上LPR的大幅下行体现了央行的主动引导和积极作为。 事实上,近几个月以来,货币当局促进房地产业良性循环和健康发展的政策有不少。例如,5月,引导5年期以上LPR大幅下行15bp、调整差别化住房信贷政策等。 张旭建议,可以让全国和城市层面的个人住房贷款利率加点下限更为灵活一些,将其作为一个阶段性工具,并明确政策的有效期。明确有效期的阶段性工具的一个好处是不容易留下“后遗症”,更容易快速出台;另一个好处是可以令借款人形成“过了这村没这店”的意识,使其对政策的反应更加及时、敏感。 年内第二场会议,政策信号清晰 值得注意的是,此次会议是今年召开的第二场货币信贷形势分析座谈会,也是自去年8月以来,央行召开的第四次货币信贷形势分析座谈会,前三次分别于2021年8月23日、2021年12月16日、2022年5月23日召开。 中信证券首席经济学家明明表示,央行非对称下调MLF、召开部分金融机构货币信贷形势分析座谈会等都显示了其宽信用目标,预计后续宽信用效果逐步显现的过程中也会伴随资金利率向政策利率靠拢。 光大银行金融市场部宏观研究员周茂华对第一财经表示,本次会议释放信贷“总量稳,结构优”清晰政策信号,进一步明确突出信贷支持重点领域;提升信贷政策效率,平衡稳增长与防风险。国内信贷供给方面,确保国内信贷总量合理增长,为经济恢复提供有力支撑,引导金融机构进一步加大对实体经济薄弱环节,制造业、绿色发展、科技创新等重点领域支持力度。 第一财经记者注意到,从参会机构来看,5月的座谈会有24家主要金融机构参会,而此次会议参会机构为国家开发银行、农业发展银行、工商银行、农业银行、中国银行、建设银行、邮储银行等主要金融机构特别是国有大型银行,大型银行的“头雁”作用更加突出。 (文章来源:第一财经) (责任编辑:admin) |


