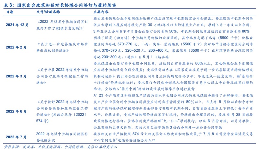
一个存在预期差的观察:火电投资正在快速增长
安信证券 08月09日
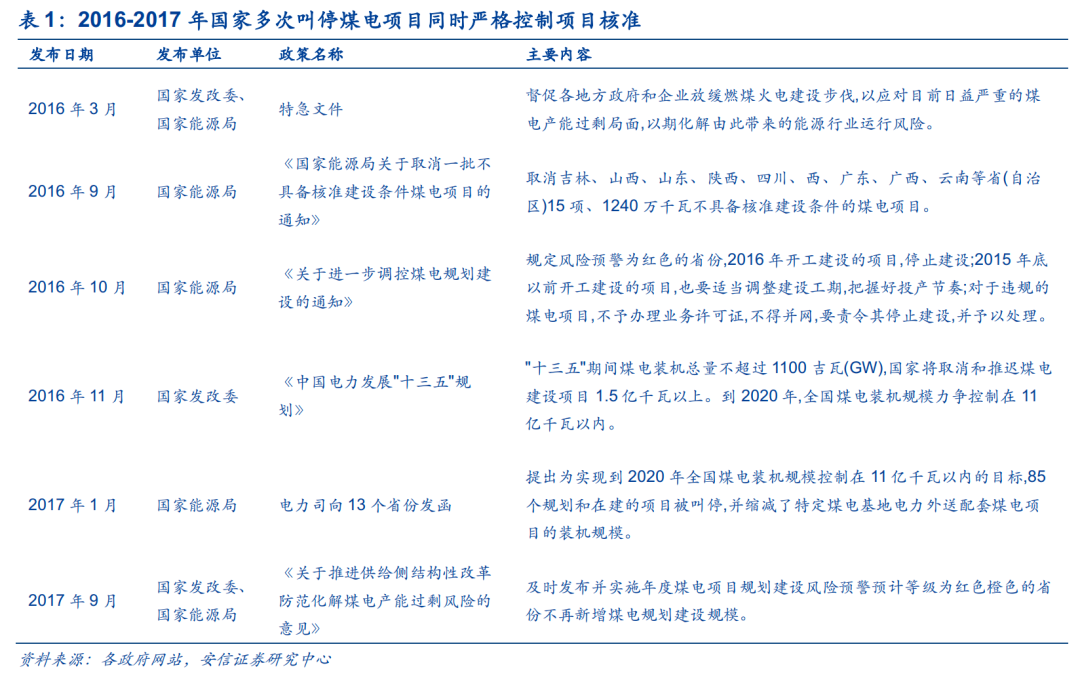
摘要■寒冬将去,火电投资正在加速:2016年以来火电产能出现过剩现象,“十三五”期间国家数次叫停多个煤电项目,火电核准装机容量大幅下滑,导致火电投资额持续下降。2021年四季度以来受能源保供+调峰需求双重因素推动,火电投资迎来拐点,2022年实现高速增长。据中电联发布的数据,2016-2020年我国火电投资额从1174亿元持续下滑至553亿元,2021年受益于2020年新核准火电装机容量回升以及火电灵活性改造需求增长,火电投资额回升至672亿元,同比增长21.5%,2022年上半年实现火电投资额347亿元,同比增长71.8%。 ■“保供+调峰”齐推进,火电投资增长态势有望持续:我们以火电核准装机量为先行指标判断后续火电投资额趋势,自2021年四季度开始火电项目新核准装机容量大幅回升,2021年四季度与2022年一季度分别达11GW与8.63GW,分别同比增长36.3%与103.1%。核准项目量的持续高增有望带动后续1-2年火电投资额的稳健增长。我们认为未来国家和企业层面火电投资意愿均有望增强: 从国家层面看,火电投资额持续增长主要受三方面因素驱动:1)能源保供需求下新核准火电装机量提升;2)火电灵活性改造投资增加;3)大基地项目所在省份调峰需求提升带动新增火电调峰机组增加。 从企业层面看,公司火电投资意愿同样有望增强:1)港口煤价下行叠加长协比例提升,火电业绩有望实现复苏;2)在碳交易背景下,由于先进机组减排效益明显,新建火电项目有望推动企业碳排放权交易收入增长;3)近年来国家与各省陆续对煤电新项目建设提出“等/减容量替代”原则,能耗双控大趋势下耗煤项目建设容量有望变得愈加珍贵。在近期火电项目核准较为放开的背景下,公司有动力去新建项目以获得稀有且有价值的耗煤项目容量额度。 ■火电投资回暖,建议重点关注火电环保设备板块:火电板块产业链主要可分为设备端、工程建设端(EPC)及运营端,火电投资复苏背景下设备端有望优先收益,火电环保设备板块上市公司有望迎来投资机会。建议关注火电灵活性改造、竞争格局较好的凝结水精处理设备及材料、烟气监测设备等板块,建议关注【青达环保】【力源科技】【雪迪龙】【争光股份】。 ■风险提示:火电核准进度不及预期、行业竞争加剧、煤价持续维持高位。 ![]() 1. 寒冬将去,从三大指标看火电行情复苏 2021年火电投资额拐点已至,2022年实现高速增长。火电行业在2002-2005年处于发电产能供应偏紧状态,随着核准、投产量的迅速提升,到“十二五”期间已逐步过渡至供需基本平衡。由于机组大批量投产,2016年以来火电产能出现过剩现象,导致火电利用小时数逐年下降,因此2016年在国家发改委、国家能源局发布的《关于促进我国煤电有序发展的通知》中提出要严控煤电新增规模,同时国家数次叫停多个煤电项目,导致“十三五”期间火电投资额连年下滑,从2016年的1174亿元降至2020年的553亿元。 2021年四季度以来,受到能源“保供+调峰”双重需求影响,国家层面能源发展战略调整,目前火电仍为重要的基荷电源,投资额迎来拐点。2021年火电投资额从553亿元提升至672亿元,同比增长21.5%,2022年增长趋势更加明显,上半年全国火电投资完成额达347亿元,同比增长71.8%。 ![]() ![]() 从更为细化的单季度情况看,火电投资额正呈加快增长趋势。根据中电联数据,2022年一季度与二季度火电投资完成额分别达122 亿元和225亿元,较2021年分别同比增长52.5%与84.4%,创近四年新高。 ![]() 从火电核准装机情况看,目前火电核准进度同样逐步加快。通过复盘2015年以来每年火电核准项目装机容量,“十三五”期间受产能过剩影响,火电核准规模大幅下滑,2016年在国家发改委、国家能源局发布的《关于促进我国煤电有序发展的通知》中提出,一方面要取消一批不具备核准条件的煤电项目,另一方面在存在电力盈余的省份对除民生热电外的自用煤电项目暂缓核准,煤电项目核准程序趋严,因此2016-2019年国内煤电核准装机量大幅下降,分别为55.05GW、21.18GW、8.53GW和13.91GW.到“十三五”末期,火电行业出现“抢闸冲装”现象,煤电核准装机量回升至41.79GW.2021年四季度以来受到能源保供+调峰需求双重影响,火电发展意愿增强,2022年一季度核准进度明显加快,达到8.63GW,同比增长103%。 ![]() 我国火电新增装机容量已有所回升。2016年以来受煤电项目叫停影响,新增装机从2015年的55GW大幅下滑至2018年的39GW,2020年火电新增装机容量已有小幅回升,参考煤电项目核准装机量和火电投资额的情况,我们判断随着核准量和投资额大幅增加,火电新增装机容量也有望迎来增长。 ![]() 2.“保供+调峰”齐推进,火电投资增长态势有望持续 以火电核准装机量为先行指标判断后续火电投资额趋势。火电项目建设周期通常为1.5-2年,在火电项目核准后1-2年内火电投资额有望陆续释放,因此可将项目核准量作为先行指标。今年一、二季度火电核准装机量维持高增长趋势,根据国际环保组织绿色和平发布的报告,2021年二、三季度受“严控煤电项目”影响新核准火电项目装机容量仅为1.1GW与2.2GW,自2021年四季度开始火电项目新核准装机容量大幅回升,2021年四季度与2022年一季度分别达11GW与8.63GW,分别同比增长36.3%与103.1%。核准项目量的持续高增有望带动后续火电投资额的稳健增长。 ![]() 国家“保供+调峰”需求叠加公司较强新建项目意愿,火电投资增长态势有望延续。从国家层面来看,双碳背景下新能源发电量不稳定,调峰需求迫切,同时“拉闸限电”现象引起国家对能源保供的重视,火电作为基荷电源的重要性凸显。从企业层面看,近期受益于港口煤炭价格有所回落以及长协比例提升,火电项目业绩有望迎来复苏。此外,新建先进机组带来的碳排放配额交易收益与火电容量的珍贵价值为企业提供新建火电项目的动力。因此,中短期内火电投资增长态势有望延续。 2.1. 国家层面:保供+调峰需求带动火电核准进度加快 我们认为从国家层面看,火电投资额持续增长主要受三方面因素驱动:1)能源保供需求下新核准火电装机量提升;2)火电灵活性改造投资增加;3)大基地项目所在省份调峰需求提升带动新增火电调峰机组增加。 2021年下半年多省出现“拉闸限电”现象,能源保供需求刻不容缓,2022年能源发展战略调整,煤电核准进度大幅提升。2021年8月广东、江苏、云南、四川、内蒙古、吉林等多省实施有序用电、临时停电、拉闸限电等措施,尤其东北地区限电最为严重,主要受到几方面因素影响: 1)从供需方面看,2021年疫情影响减弱,经济回暖背景下电力需求快速增长,据中电联数据,2021年1-8月全社会用电量达到5.47万亿千瓦时,同比增长13.8%。而供给方面,火电2022年受煤炭供给不足、煤价持续上涨因素影响,火电企业亏损面逐步加大,企业发电意愿减弱;水电受到来水偏弱影响,发电量有所下滑;新能源发电方面装机大规模投产背景下,由于其具有随机性、波动性及间歇性的特点,装机规模的迅速扩张对电网调峰、运行控制等带来较大挑战。多重因素影响下2021年整体电力供应不足,据中电联数据,2021年1-8月全国发电量仅同比增长11.3%,电力供需紧张; 2)2021年上半年能耗双控指标完成情况不佳也是8月出现“拉闸限电”现象的核心因素,我国于十八届五中全会首次提出能耗双控的概念,2021年作为实行 “双碳”目标的开局之年,对于能耗双控的执行力度更加严格。根据国家发改委于2021年8月发布的《上半年各地区能耗双控目标完成情况晴雨表》,9个省区能耗强度不降反升、10个省区能耗强度降低率未达到进度要求,因此三季度实现双控目标压力较大,导致出现限电现象。 ![]() 能源保供需求下火电仍为重要的基荷电源。在2021年12月8日至10日召开的中央经济会议中,我国提出要正确认识和把握“碳达峰、碳中和”,传统能源的逐步退出要建立在新能源安全可靠的替代基础之上,一方面提升煤炭清洁高效利用,另一方面增加新能源消纳能力,推动煤炭与新能源优化组合。不同于在去年会议上提出的“推动煤炭消费尽早达峰”,在今年煤价高涨电力供需紧张背景下,本次会议提出“要推动煤炭与新能源优化组合”,煤电仍在电力市场中占据重要地位,新能源电力消纳受到重视,未来煤电转型新能源、“火风光”打捆上网有望成为推动“煤炭与新能源优化组合”的有效方式,因此能源发展战略调整背景下火电未来短期和中期在我国能源结构中的地位不改,保供需求下火电审批逐步放开。 另一方面,随着新能源装机的大规模投产,用于调峰的火电机组需求有望提升。由于风电、光伏发电波动性大,随着新能源装机容量的大规模增长,储能调峰需求大幅提升,目前主流解决方式包括电源侧调峰、储能及特高压线建设等。电源侧调峰应用范围较广,可以提升电力系统的灵活性,进而缓解风光发电的不稳定性与随机波动性等问题。由于风光发电缺乏稳定性,需要火电、水电等输出稳定的常规机组提供大量调峰、调频、备用等辅助服务。目前主流的调峰方式有以下几种: 1) 抽水蓄能; 2) 电化学储能;3)火电灵活性改造调峰。其中,抽水蓄能受地质条件限制、电化学储能成本较高,而由于我国北方地区煤炭与风光资源都较为丰富,火电灵活性改造是更适合北方地区的高性价比的调峰方式。 ![]() 新能源调峰需求下一方面火电灵活性改造规模有望提升,另一方面未来在新能源项目集中投产的省份(尤其风光大基地项目所在省份)新建火电调峰机组的需求有望增长: 1) 火电灵活性改造方面,根据国家能源局于2021年11月发布的《全国煤电机组改造升级实施方案》,要求“十四五”期间完成煤电机组灵活性改造2亿千瓦,增加系统调节能力 3000-4000万千瓦。因此火电灵活性改造也是2021年以来火电投资完成额回升的主要因素之一。 2) 新增火电调峰机组方面,由于2021年以来国家大力推进新能源大基地项目开发,在国家《“十四五”现代能源体系规划中》重点提出有序推进风电和光伏发电集中式开发,加快推进以沙漠、戈壁、荒漠地区为重点的大型风电光伏基地项目建设,积极推进黄河上游、新疆、冀北等多能互补清洁能源基地建设。截至目前,据国家能源局,国家第一批风光大基地项目(合计97.05GW)已开工建设,地处于内蒙、青海、甘肃等19个省份,其中以北方省份为主;第二批风光大基地项目也已于2022年7月下发,总规模达到455GW.由于风光大基地所在地以风光资源优异但消纳能力不足的三北地区为主,调峰需求迫切,因此用于新能源调峰的火电机组审批进度有望加快,据绿色和平统计,2021年全国新增核准的18.55GW火电项目中,湖南、陕西、甘肃、安徽四个省份核准装机量大幅领先,上述四省份均为风光大基地项目所在省份。 ![]() 2.1. 公司层面:火电投资意愿有所增强 在高煤价及火电大面积亏损背景下为何火电投资额仍在加速?我们总结主要受以下三方因素影响: 1)港口煤价下行叠加长协比例提升,火电业绩有望复苏。 港口煤价持续下行。不同于以往旺季涨价,2022年煤价在旺季反而出现下跌趋势。根据中国煤炭资源网数据,秦皇岛动力末煤(Q5500)平仓价自2022年3月达最高值1664元/吨后,下降至目前的1215元/吨。港口煤价下降主要由于自2021年下半年开始,政府接连发布动力煤价调控政策以应对保供需求。此外,根据Wind数据,布伦特原油价格自2022年6月中旬以来呈震荡下行趋势,国际油价的下行降低了石油化工成本,抑制了煤化工需求,进而带动国内煤价下行。 ![]() 长协煤比例逐步提升。2021年我国发布《2022年煤炭长期合同签订履约方案(征求意见稿)》,要求发电供热企业年度用煤扣除进口煤后应实现中长期供需合同100%全覆盖。2022年以来,国家发改委发布一系列举措对煤炭中长期合同签订履约情况进行专项核查,包括明确中长期交易价格合理区间、加大不履约处罚力度、规定补签换签最后期限等,一方面控制了2022年上半年电厂用煤成本,另一方面在一定程度上也满足了火电企业用煤需求。未来,随着动力煤保供稳价政策落实力度不断加大,煤电长协煤100%履约比例有望逐步兑现,带动燃煤成本稳步下降。 ![]() 长协煤执行比例提升与现货煤价逐步下降背景下,火电企业盈利能力有望向好。电价确定性上浮背景下火电盈利能力主要取决于煤价波动,在限价政策背景下长协煤价格基本可保持稳定,因此煤价涨跌一方面取决于长协价格执行比例,另一方面取决于现货价格的波动。目前随着增产保供以及稳价政策力度逐步加大,动力煤现货价已处于逐步下行区间,同时长协煤比例稳步提升,后续火电企业度电盈利能力有望实现回升。 2)新建先进机组度电排放较低,碳排放配额交易收入有望提升。 碳排放配额交易实现常态化。为实现低成本碳减排,国家生态环境部于2021年1月发布《碳排放权交易管理办法(试行)》,标志着全国碳排放权交易市场正式投入运行。火电厂作为控排企业每年可分配得一定的温室气体可排放配额,若最终排放量低于配额量,则盈余的碳配额可进行碳交易以获得收益。根据《2019-2020年全国碳排放权交易配额总量设定与分配实施方案(发电行业)》,发电机组配额总量采用基准法核算:机组配额总量=供电基准值*实际供电量*修正系数+供热基准值*实际供热量,其中300MW等级以上常规燃煤机组的供电基准值为0.877 tCO2/MWh。 新建先进火电机组减排效益明显。目前随着煤电机组技术的发展与国家减排要求的提升,新建煤电项目多采用超临界、超超临界等先进机组,根据国家能源局披露,截至2021年底我国煤电机组中超临界和超超临界机组占比超50%。先进的煤电机组整体发电效率更高,因此供电煤耗和CO2排放强度更低。以超超临界机组为例,根据《1000MW高效超超临界煤电机组CO2 减排技术分析》,1000MW超超临界机组的供电煤耗约为270g/kWh左右,低于我国6000kW及以上电厂平均供电煤耗305.5g/kWh,其产生的CO2排放强度仅为0.686 tCO2/MWh左右,远低于国家计算机组碳排配额时采用的供电基准值0.877 tCO2/MWh.同时,从整体趋势看,根据国家能源局数据,我国火电机组的供电煤耗呈现逐年下降的趋势,从2012年325 g/kWh下降至2021年的302.5 g/kWh,进一步证明新建机组的减排效益。 ![]() ![]() 新建火电项目有望推动火电企业碳排放权交易收入增长。2021年各火电企业积极参与碳排放权交易获得收入,以五大四小发电集团为例,2021年大唐发电、华能国际、华电国际、国电电力、国投电力分别实现碳排放权交易收入3.02亿元、2.69亿元、1.40亿元、1.17亿元、0.69亿元。由于新火电项目的机组减排效益更强,其带来的碳排放权交易收入或成为公司建设新项目的动力之一。 3)能耗双控背景下推行“等/减容量替代”,火电核准容量价值凸显。 近年来国家与各省陆续对煤电新项目建设提出“等/减容量替代”原则。2018年,《山东省耗煤项目煤炭消费减量替代管理办法》出台,明确要求拟建耗煤项目新增的煤炭消费,需由其他途径落实替代源。2019年国家发改委与能源局在《关于深入推进供给侧结构性改革进一步淘汰煤电落后产能促进煤电行业优化升级的意见》中要求新建煤电项目的总容量应该小于等于煤电关停容量指标,无法全额落实关停容量指标的项目,缺额部分可利用当量平价风电光伏容量替代。国家能耗双控的大趋势有望让耗煤项目建设容量有望变得愈加珍贵。因此,在近期火电项目核准相对放开的背景下,公司有动力新建项目以获得稀有且有价值的耗煤项目容量额度。 3. 火电复苏背景下如何寻找投资机会? 火电投资回暖,设备端有望优先受益,重点关注火电环保设备板块。火电板块产业链主要可分为设备端、工程建设端(EPC)及运营端,设备端主要可分为主机设备(包括锅炉、汽轮机及发电机)和辅机设备(包括烟气治理设备、水处理设备等);工程建设端以中国能建为龙头;运营端包括国内“五大四小”发电集团、省属发电平台等,我们预计火电投资复苏背景下设备端有望优先受益,火电环保设备板块上市公司有望迎来投资机会。 “十三五”期间火电环保设备板块部分子行业格局重塑,竞争格局向好:一方面受到“十三五”期间火电项目多次叫停、火电行业投资额大幅下降影响,部分小公司逐步淘汰,行业集中度提升,龙头公司在火电投资释放背景下有望充分受益;另一方面由于新核准机组基本为先进大容量机组,龙头公司有望凭借其技术优势进一步提升行业竞争力。火电环保设备板块上市公司有望迎来投资机会,建议关注火电灵活性改造、竞争格局较好的凝结水精处理设备及材料、烟气监测设备等板块,建议关注【青达环保】【力源科技】【雪迪龙】【争光股份】。 3.1. 青达环保 公司为火电行业环保设备领军企业之一,于2021年A股上市,主要为火电企业提供炉渣节能环保处理系统、烟气节能环保处理系统、清洁能源消纳系统和脱硫废水环保处理系统解决方案,以炉渣节能环保处理系统、烟气节能环保处理系统为核心产品: 1)炉渣节能环保处理为公司传统业务领域,用于处理煤炭在锅炉等燃烧设备的炉膛中燃烧后从炉底排渣口排出的灰渣,核心产品为干式炉渣处理系统和湿式炉渣处理系统; 2)烟气节能环保处理系统核心产品为低温烟气余热深度回收系统和全负荷脱硝系统。其中,全负荷脱硝系统可用于火电灵活性改造,有望成为公司未来核心增长点之一。由于传统SCR(选择性催化还原法)烟气脱硝技术最佳运行烟温一般要求在300℃~420℃之间,在机组进行深度调峰或锅炉启动过程中,脱硝入口烟温达不到催化剂投运最低温度要求,因此造成脱硝效率下降,而公司研发的全负荷脱硝系统通过锅炉省煤器水侧调节技术,减少锅炉省煤器内工质从烟气侧的吸热量,从而提高SCR装置进口烟气温度,满足低负荷及深度调峰时脱硝系统正常运行的要求,可大规模应用于火电灵活性改造项目。 火电核准进度加快叠加灵活性改造需求提升,公司产品销量有望迎来高增长。据公司招股说明书和2021年年报,公司传统主业炉渣节能环保处理系统总体较为稳健,受火电投资下降影响过去几年销量略有下滑(干式炉渣处理系统销量下滑,湿式炉渣处理系统销量持续提升)。火电灵活性改造需求下全负荷脱硝系统销量已迎来高速增长,2021年销量为15套,同比增长114.3%。随着火电投资迎来拐点,未来新增火电机组增加叠加火电灵活性改造需求提升,公司传统业务及全负荷脱硝业务均有望迎来增长空间。 ![]() 技术研发实力保障市场竞争力。公司技术研发实力强劲,根据公司公告,截至2021年底公司累计获得发明专利21项,实用新型专利95项,在炉渣处理行业内市占率为13.19%;在烟气节能环保处理领域,公司可用于火电灵活性改造的全负荷脱硝系统为自主研发产品。公司在行业内主要可比公司为雪浪环境、菲达环保、龙源技术,行业格局较好。 2020年以来公司已实现业绩回升。2017-2019年受煤电项目多次叫停、火电投资额持续下滑影响,公司营收端持续下降,归母净利润波动较大,2020年以来随着火电新增核准机组增加以及灵活性改造需求提升,公司业绩迎来拐点,2021年公司实现营业收入6.28亿元,同比增长12.54%,实现归母净利润0.56亿元,同比增长16.67%。 3.2. 力源科技 深耕核电、火电凝结水精处理的专精特新“小巨人”企业。公司主营核电厂与火电厂(超临界、超超临界机组)的凝结水精处理系统设备、除盐水处理(含海水淡化)系统设备以及污水处理系统设备的研发、设计与集成,是国内极少数能够满足火电/核电生产要求的凝结水精处理系统设备供应商,客户包括中核集团、华能集团、大唐集团、华电集团、国家能源集团、国电投集团等。从公司2021年营收结构来看,凝结水处理收入占比最高,达43.92%,其次是除盐水处理系统设备,占比达40.3%。公司核心产品凝结水精处理系统设备目前已应用于境内外大型核电项目,如中核方家山核电2×1000MW机组、中核福清核电2×1000MW机组等项目。值得注意的是,据公司公告,我国具有自主知识产权的三代核电“华龙一号”国内首堆工程及国外首堆工程的凝结水精处理系统设备均由力源科技提供。随着火电板块的拐点到来,公司作为火电机组辅件制造商有望迎来投资机遇。 ![]() 2017-2021年,公司营收基本处于增长态势,分别为2.13、3.08、3.33、2.71、4.20亿元,年复合增长率18.50%,归母净利润分别为0.25、0.47、0.52、0.44、0.37亿元。2020H1受疫情影响,公司部分项目的交付及验收被下游客户推迟执行,三季度开始陆续恢复,但部分原预计于2020年内完成交付并确认收入的项目仍因疫情影响而推迟至2021年确认收入。2021年,公司受原材料价格上涨影响较大,营业收入较上年增长 55.26%,但营业成本较上年增长 72.85%,毛利率较上年减少7.84个百分点。 ![]() 火/核电凝结水精处理行业技术壁垒较高、竞争格局集中,公司深耕多年具备高市占率。火/核电凝结水精处理系统设备技术主要包括“离子交换+高塔法再生”、“离子交换+锥斗法再生”、 粉末树脂过滤等,具备较高的技术壁垒,行业整体竞争格局较为集中,根据公司招股说明书披露,在核电凝结水精处理系统设备领域,公司市场占有率达28.7%,主要竞争对手为中电环保与华电水务;在火电凝结水精处理系统设备领域,公司市占率约为10.47%,主要竞争对手包括中电环保、华电水务与中电加美。 氢燃料电池业务落地迅速,有望开启第二成长曲线。2021年公司组建氢燃料电池业务团队,开始从事氢燃料电池发动机系统的研发、设计和集成业务。2021年下半年至今由公司自主设计并研发的HYPSR-01燃料电池系统样机(60kW)、HYPSR-02燃料电池系统样机(60kW,公交用)在发动机性能、发动机额定输出功率等方面,已通过国家新能源汽车质量监督检验中心的检测。公司于2022年3月23日正式与郑州新大方重工科技有限公司签署了《大宗机电产品购销合同》,约定公司向客户提供4台100kW氢燃料电池发动机,合同总金额420万元(含税)。据公司公告,公司已于2022年3月30日完成1台氢燃料电池发动机的交付并取得客户的验收单,实现收入92.92万元,其他订单正在陆续交付中。随着公司氢燃料电池发动机系统业务实现销售收入,氢燃料发动机系统业务将助力公司开启第二成长曲线。 3.3. 雪迪龙 深耕环境监测和分析仪器市场,业绩基本平稳。公司主营环境监测系统、工业过程分析系统、气体分析仪及备件的研发、生产与销售。从公司2021年营业收入构成来看,环境监测系统占比最高,达到52%,系统改造及运维服务和气体分析仪及备件次之,分别占17%与15%。公司近年营业收入较为稳定,2021年实现营收13.81亿元,同比增长13.9%,主要由于公司销量同比增长25.1%;2019年归母净利润下降主要由于费用端的拖累,但自2020年,公司销售费用率降低带动归母净利润稳步回升,2021年实现归母净利润2.22亿元,同比增速高达47.5%。 ![]() 我国环境监测行业市场集中度较高,国产替代进程加速。早年间由于技术水平较高,国外环境监仪器企业在我国占据主导,而近年随着国产技术提升与国家政策推动,国产替代进程加速。公司在国内的主要竞争对手包括聚光科技、先河环保、天瑞仪器、宇星科技等,根据前瞻产业研究院的统计,2019年环境监测仪器行业CR3约市占约为25%,CR5约为30%,环境监测仪器行业整体竞争格局较为集中。 火电复苏与“双碳”背景下,公司有望受益。在国家生态环境部印发的《“十四五”生态环境监测规划》中明确要求,组织火电等重点行业企业开展二氧化碳、甲烷等温室气体排放监测试点工作。公司销售的碳监测系统,适用于火电厂的烟气治理过程,其中SCS-900C 烟气排放连续监测系统采用其自主研发的MODEL1080红外线气体分析仪技术,可通过红外检测技术实现对 CO2 气体的浓度检测,已广泛应用于电力、石化、钢铁等行业中。在本次火电板块投资额迎来拐点的背景下,作为火电厂污染监测系统供应商,公司有望持续受益。此外,在双碳背景下,尤其是随着碳排放权交易的日渐常态化,国家与地方对碳监测提出更高、更规范化的要求,公司碳监测相关系有望迎来机遇。 3.4. 争光股份 公司深耕离子交换与吸附树脂行业,下游应用领域广阔。公司主要研发生产离子交换与吸附树脂,作为高性能分离及吸附功能材料,可通过对被交换物质的离子交换和吸附,达到物质的分离、提纯、浓缩、富集等功能。公司产品在下游应用领域广泛,涉及工业水处理(包括火电、热电、石化行业)、食品及饮用水、核工业、电子、生物医药、环境保护、湿法冶金等。在下游火电行业应用领域,公司凝结水精处理及发电机内冷水处理用树脂已实现产业化,其中以“火电超临界发电机组中压系统凝结水精处理用混床树脂”为代表,逐步开展进口替代并已形成一定的竞争优势。 工业水处理高端领域进口替代进程加速,竞争格局向好。目前国内大多数树脂材料制造商集中在水处理低端领域,据公司招股说明书,在普通工业水处理树脂市场中争光股份、江苏苏青、淄博东大三家公司占据大部分市场份额。目前随着大容量、超临界发电机组投入运行,包括凝结水精处理和发电机组内冷水处理在内的工业水处理高端领域需求提升,由于其对树脂的机械强度和交换速度要求更高,目前主要以美国陶氏化学、日本三菱化学等海外供应商为主。目前公司凭借自身研发实力,在中高端工业水处理领域已逐步展开进口替代。据公司招股说明书,中高端工业水处理树脂毛利率(2020年为55.23%)大幅高于普通工业水处理树脂毛利率(2020年为35.64%),未来随着先进火电机组核准进度加快,公司中高端工业水处理树脂销量有望提升,一方面带动工业水处理板块收入端增长,另一方面受益于其较高毛利率,将带动整体毛利率拉升。 公司持续扩产能突破成长制约。目前公司产能饱和,近三年产能利用率保持在95%以上,收入增速受到产能限制。公司积极扩张产能,目前有2300吨的大孔吸附产能和15,000吨食品级树脂生产线正在建设过程中。这两个项目投产后能有效解决公司产能瓶颈对业绩增速和市场份额提升的制约,产能释放后营业收入增速有望大幅提升。 从业绩端看,从2016-2021年公司营业收入从2.9亿元增至4.51亿元,CAGR为9.23%;归母净利润从0.27亿元增至0.74亿元,CAGR为22.3%。2021年由于应用核工业领域产品收入大幅下降,导致公司总营收下降8.71%,同时受原材料价格上涨影响,公司毛利率下滑导致归母净利润同比下降42.18%。未来火电板块在中高端工业水处理树脂方面需求提升有望带动业绩端增长。 ![]() 4. 风险提示 火电核准进度不及预期、行业竞争加剧、煤价持续维持高位。 (文章来源:安信证券) (责任编辑:admin) |




















