不得对高频交易者减收手续费!五家期交所释放信号
期货日报 01月08日
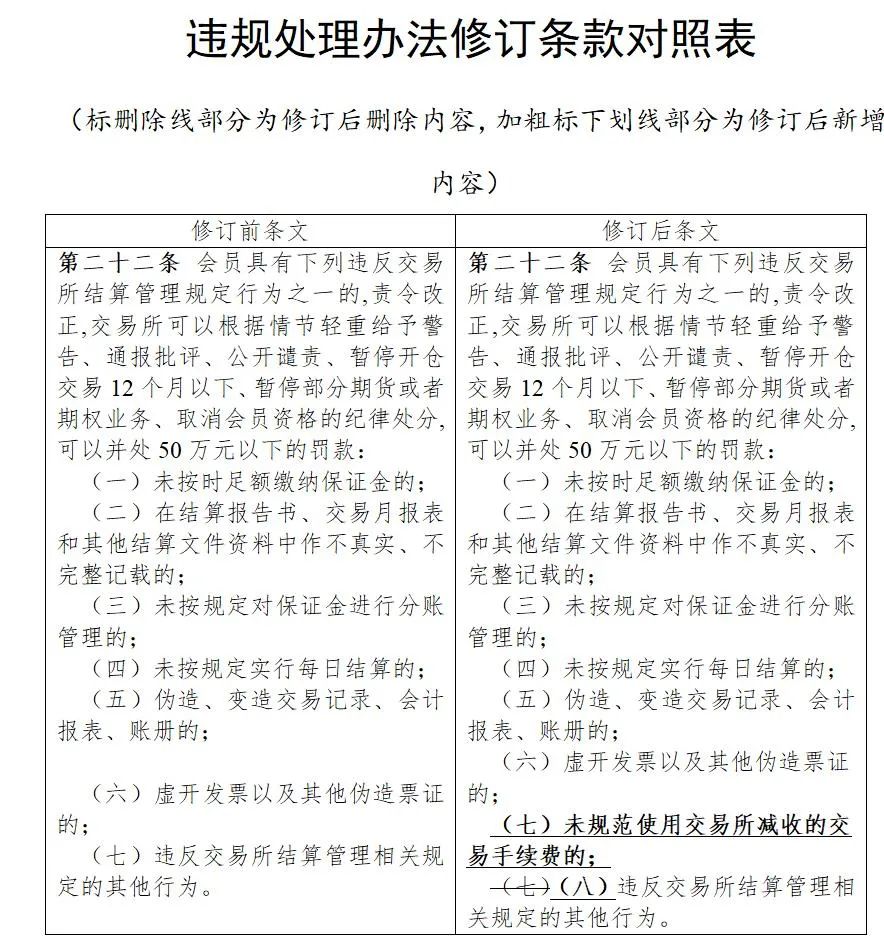
1月7日,上期所、郑商所、大商所、中金所、广期所各自公布了修订后的结算管理办法(细则)和违规处理办法,自公布之日起实施。 期货日报记者查阅发现,各家期货交易所本次修订的内容基本一致,主要有两点:一是在结算管理办法(细则)中明确“不得对交易所认定的高频交易者进行手续费减收”,二是在违规处理办法中增加了“未规范使用交易所减收的交易手续费的”违规处理情形。 ![]() ![]() 据悉,期货结算管理办法引入更先进的结算技术和流程,比如优化资金结算流程、提高结算系统的稳定性和安全性,从而降低结算风险,确保交易的顺利进行。通过详细规定结算参与人的责任和义务,以及结算流程中的各个环节和时间节点,使得结算过程更加透明和规范,减少因结算问题导致的纠纷。同时,通过优化保证金管理和结算资金的使用效率,可以降低交易者的资金占用成本,吸引更多资金进入市场,从而提高市场的流动性和活跃度。 违规处理办法加大对违规行为的处罚力度和范围,对操纵市场、内幕交易、虚假陈述等违法违规行为进行严厉打击,从而维护市场的公平性和公正性。通过提高罚款金额、增加市场禁入等处罚措施,使得违规行为的代价更高,有效遏制潜在的违规行为,促使市场参与者更加遵守规则。建立更加高效和公正的纠纷解决机制,比如设立专门的调解机构和仲裁委员会,为市场参与者提供更加便捷的纠纷解决途径。 上海东亚期货首席经济学家景川认为,面对宏观经济和金融市场的巨大不确定性,为避免市场异常波动影响期货市场功能发挥,让期货市场更好服务实体经济,五家期交所发布了上述办法。高频交易者交易频率高、交易量大,“不进行手续费减收”会促使部分高频交易者调整交易策略、降低交易频率,将有效降低市场的摩擦成本,符合监管对于市场有效成交量的要求,也有助于减少因手续费减收带来的不公平现象,使各类市场参与者在交易上处于相对平等的地位,进而促进市场公平有序发展。 景川表示,对期货公司来说,经纪业务收入可能受到影响,尤其是服务高频客户较多的期货公司,短期可能会面临较大冲击,行业格局将重构。这也将促使期货公司更加注重提升自身的服务质量和风险管理能力,吸引和留住客户。对于非高频的普通期货量化交易者和一般投资者来说,政策调整对其影响相对较小。 “上述办法可以有效降低市场风险,提高市场运行的稳定性和安全性,为市场的长期健康发展奠定基础。同时,因为市场的公平性和透明度得到了保障,投资者可以更加放心地参与期货交易。”景川表示,发布上述办法是期货市场规范化和制度化建设的重要一步,有助于提升期货市场的整体竞争力和国际影响力,推动期货市场高质量发展。 广州金控期货研究中心副总经理程小勇认为,交易所新增了对高频交易进行手续费减免的禁止性规定和处理办法条款,这是落实2024年中国证监会“强监管”的相关规定,意味着2025年中国期货市场进入高质量发展阶段,政策导向是做好功能性服务,更好地服务实体经济。他认为,未来交易所可能还将加强期货公司席位和客户设备连接管理,出台相关措施规范期货公司使用交易所主机交易托管资源。 (文章来源:期货日报) (责任编辑:迷你学人) |



