中金所对高频交易出手:不得对交易所认定的高频交易者进行手续费减收
证券日报 01月07日
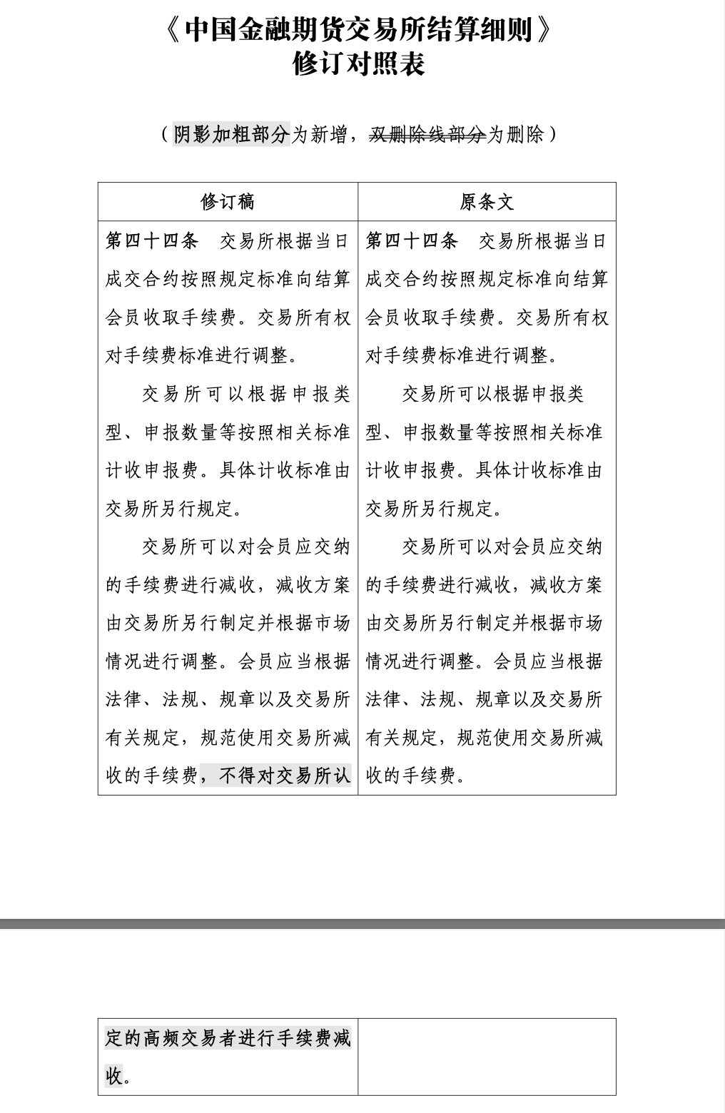
据中国金融期货交易所(以下简称“中金所”)1月7日消息,《中国金融期货交易所结算细则》(修订版)(以下简称《结算细则》)和《中国金融期货交易所违规违约处理办法》(修订版)(以下简称《违约处理办法》)已报告中国证监会,现予以发布。以上规则自1月7日起实施。 据修订对照表,《结算细则》修改第四十四条,新增“不得对交易所认定的高频交易者进行手续费减收”。 ![]() 《违约处理办法》修改第二十五条,新增“未规范使用交易所减收的手续费”。
(文章来源:证券日报) (责任编辑:迷你学人) |



