什么信号?13城二手房指导价政策松绑 这个城市成交量创近10年新高
券商中国 08月03日
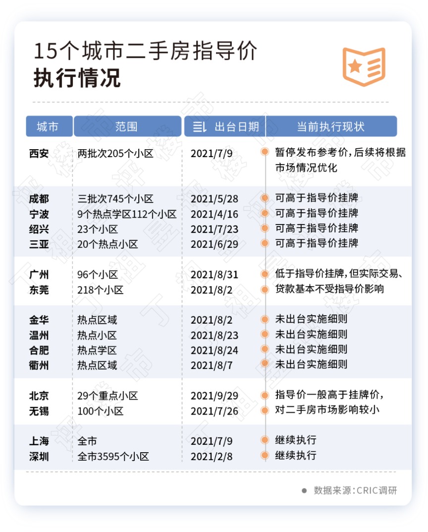
| 自去年2月深圳率先推出二手房指导价以来,全国共有15个城市发布二手房指导价,但目前,多地松绑了这项政策。据克而瑞研究中心统计,有13个城市已取消或放松二手房指导价政策。 7月,广州、苏州、杭州和成都等城市二手房成交量已体现了政策松绑效应,同比出现明显上涨。其中,成都二手房成交量更是创近10年新高。 业内人士认为,二手房指导价政策松绑,更大的意义在于向市场传递了激活二手房流动性的信号,从而带动更多城市市场预期以及置业信心的修复,一定程度上成为二手房市场复苏的助推剂。预计未来一段时间内,二手房市场仍将保持较为强劲的复苏势头,核心城市二手房市场或将先于新房转暖。 13城二手房指导价政策松绑 据克而瑞研究中心统计,自去年2月份,深圳率先推出二手房指导价后,截至2021年底,全国共有15个城市建立二手房指导价发布机制。而今年7月初,西安第一个“官宣”暂停发布二手房指导价后,截至目前,除了上海和深圳以外,已有13个城市取消或放松这项政策。这13个城市包括:西安、成都、宁波、绍兴、三亚、广州、东莞、金华、温州、合肥、衢州、北京和无锡。 7月初,针对西安二手房成交参考价格是否已取消的问题,西安市住建局相关工作人员回应媒体称,为支持刚性和改善性住房需求,促进房地产业良性循环和健康发展,5月28日西安市发布《关于调整商品住房交易政策的有关问题的通知》,其中提到促进二手住房流通。目前暂停发布参考价,部分中介平台在显示二手房价格时可尊重卖方意愿挂牌二手房价格,也可参照成交参考价挂牌。 3月底,针对深圳二手房参考价将调整的传言,深圳市住建局表示:“二手住房成交参考价格的发布是为落实深圳市房地产调控的工作安排,按照《深圳市住房和建设局关于建立二手住房成交参考价格发布机制的通知》要求定期发布,我们会视调控要求和市场形势适时对价格做出相应调整,并于近期在深圳市住建局官方网站、微信公众号等官方网络平台发布。” 克而瑞研究中心调研后指出,去年出台二手房指导价制度的城市,当前执行情况差别明显。比如,成都和宁波的松动主要表现在高价房源重新挂牌,银行放款也不再严格参照指导价;广州和东莞挂牌房源价格受指导价限制,但实际交易和银行放贷已基本不受到指导价影响。还有一部分城市二手房指导价“名存实亡”,比如北京和无锡指导价偏高,不少项目指导价甚至高出业主挂牌价1万元/平方米;而温州、合肥等4城没出台过实施细则。 ![]() 所谓二手房指导价制度,即通过给出小区二手房交易参考价,对二手房价格进行管控。不论房屋实际成交价格如何,银行只能按二手房指导价格上限来核算二手房贷款额度。此前多地二手房指导价政策实施之后,二手房成交规模锐减,价格应声下跌。 以深圳、上海为例,自推行二手房指导价后,二手房市场均明显遇冷。据深圳市房地产信息平台数据显示,今年2月份(二手房指导价一周年),深圳二手住宅成交872套,同比下降76.53%,月度成交量首次跌破千套大关,创近15年新低。据克而瑞研究中心统计,去年7月上海开始实行挂牌价格核验,当月二手房成交套数不足2.4万套,环比下降16%。至今,上海二手房成交套数已连续12个月下滑,并且连续多月低于1.5万套以下。 多地成交量体现松绑效应 “过去,二手房指导价直接与信贷额度和流通性预期挂钩,以削弱购房者支付能力和置业信心,从而对成交量、价,以及成交结构进行调节。”上海易居房地产研究院执行院长丁祖昱说,如今二手房指导价松绑,更大的意义在于向市场传递了激活二手房流动性的信号,从而带动更多城市市场预期以及置业信心的修复,一定程度上成为二手房市场复苏的助推剂。广州、苏州、杭州和成都等城市二手房成交规模已体现了松绑效应的影响,市场逐步走出底部快速复苏。 克而瑞研究中心的数据显示,从周成交数据来看,苏州第29周(7.11-7.17)和第30周(7.18-7.24)二手房成交面积同比分别大涨61%和36%;深圳、佛山二手房市场逐渐筑底企稳,第29周二手房成交面积同比仅微跌7%,第30周佛山则同比增长8%。 值得注意的是,上海易居房地产研究院监测的14个热点城市7月二手住宅成交量约为7.2万套,环比下降5.5%,同比在连续下降13个月后略增2.3%。其中,成都二手房成交量突破1.7万套,创下2012年1月以来的最高记录。 上海易居房地产研究院研究员潘竑羽认为,成都二手房成交量大涨的主要原因是政策重大利好带来的购房信心复苏,其中二手房指导价放松是政策利好之一。 另据贝壳研究院统计,7月贝壳50城二手房成交量指数为40,较上月微升,较去年同期的39提高,是自去年5月以来首次超过去年同期。其中,东莞、廊坊、北京、上海、天津等近五成城市成交量指数较上月增长,宁波、太原、郑州、南京、苏州等超六成城市成交量指数超过去年同期。 对于未来的市场趋势,丁祖昱认为,基于一二手房联动效应,二手房流动性率先修复,置换新房等需求才能充分释放,预计未来一段时间内,二手房市场仍将保持较为强劲的复苏势头,核心城市二手房市场或将先于新房转暖。随着二手房市场流动性、活跃度提升,也将对新房市场信心产生正面和积极的作用。 中指研究院指数事业部市场研究总监陈文静表示,目前全国房地产市场仍然处于调整期,行业的全面复苏仍需时间,预计短期内仍将有更多地方发布创新型政策,释放更多置业需求。 (文章来源:券商中国) (责任编辑:admin) |


