证监会发布《上市公司监管指引第10号——市值管理》
证监会网站 11月15日
为贯彻落实《国务院关于加强监管防范风险推动资本市场高质量发展的若干意见》(国发〔2024〕10号),进一步引导上市公司关注自身投资价值,切实提升投资者回报,证监会制定了《上市公司监管指引第10号——市值管理》(以下简称《指引》),自发布之日起实施。
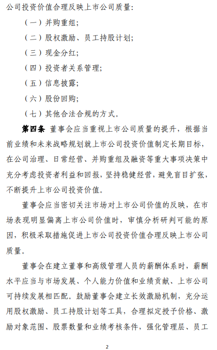
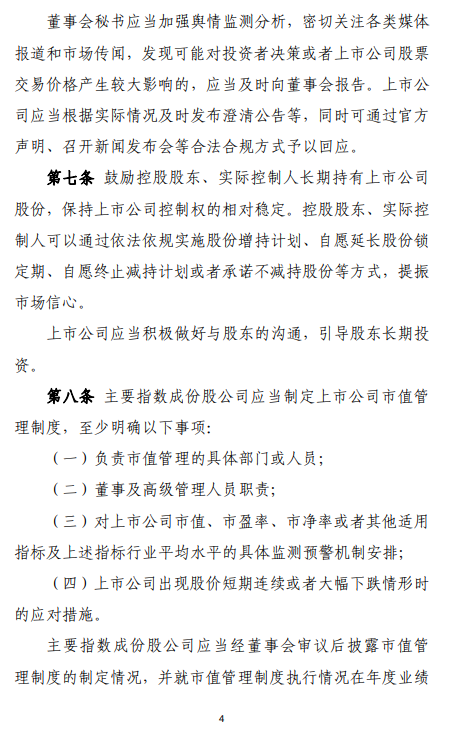
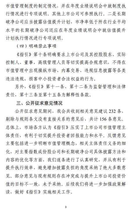
《指引》要求上市公司以提高公司质量为基础,提升经营效率和盈利能力,并结合实际情况依法合规运用并购重组、股权激励、员工持股计划、现金分红、投资者关系管理、信息披露、股份回购等方式,推动上市公司投资价值合理反映上市公司质量。《指引》明确了上市公司董事会、董事和高级管理人员等相关方的责任,并对主要指数成份股公司制定市值管理制度、长期破净公司披露估值提升计划等作出专门要求。同时,《指引》明确禁止上市公司以市值管理为名实施违法违规行为。 前期,证监会就《指引》向社会公开征求意见。从反馈情况看,各方总体认可《指引》,并结合实践提出了宝贵的意见和建议,涉及董事和高管人员职责、主要指数成份股公司范围、市值管理制度的披露要求、估值提升计划的执行情况等,经逐条研究,与《指引》条文有关的主要意见已采纳。后续,证监会将进一步加强政策解读,做好《指引》实施相关工作。
(文章来源:证监会网站) (责任编辑:迷你学人) |












