黄金 中长期大概率保持牛市格局
何燚 11月14日
近日,美国大选结果出炉,黄金价格冲高后大幅回落,之后开启连续回调模式。同为大类资产的美元和美债在美国大选后并未改变上行走势,美元指数进一步上涨,美债收益率继续冲高。此外,美股三大指数连续创新高,比特币也在短期内大幅上涨,创历史新高。 复盘10月初以来的行情,笔者认为,“特朗普交易”逻辑从美国大选结果出炉后才开始,此前黄金市场并没有进行“特朗普交易”。之所以有此判断,是因为黄金价格走势在美国大选结果出炉后大幅转向,但美元指数、美债收益率却延续之前的上行趋势,这种矛盾的资产价格走势显然不是美国大选前所谓“特朗普交易”驱动的,而是美国大选导致市场避险情绪蔓延,避险资产如美元指数、黄金和美债“水涨船高”。美国大选结果出炉后,市场避险情绪有所降温,避险资产价格回落,大类资产开始步入“特朗普交易”周期。 特朗普主张限制移民、对内减税、对外加征关税、制造业回流、缓和俄乌冲突等政策,使市场预期特朗普上任后美国将处于“宽财政、紧货币、强美元、二次通胀”的经济状态。美国大选结果出炉后,黄金价格由于避险情绪降温、地缘冲突预期缓和以及美元指数走强而回落,美元和美债收益率由于“宽财政、紧货币”预期而走强,美股则由于美国减税和加征关税预期而走高。因此,真正的“特朗普交易”逻辑是在美国大选结果出炉后才开始的。 关于后续的黄金价格走势,笔者认为,短期黄金价格会因为美国政策和俄乌冲突缓解预期而回落,但受美国财政赤字不断扩大、美债存量持续增加等因素影响,中长期黄金大概率保持牛市格局。 第一,从特朗普的政策立场出发,预计其对外加征关税、限制移民和对内减税等政策将导致美国二次通胀和美元指数走强,其产业回流、减少政府对市场干预、支持科技创新、支持传统能源行业等政策又会增强美国经济动能,强化美元指数。但上述政策需要美联储“宽财政、紧货币”政策配合,届时美国财政赤字会继续扩大,美债存量会维持增长态势,当经济受到冲击时美债和美元信用风险会再次驱动黄金价格上涨。
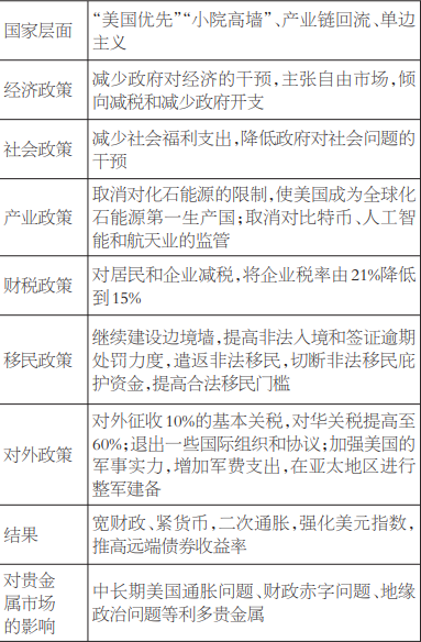
表为特朗普/美国共和党执政政策预估 本轮黄金牛市始于2019年,当时新冠肺炎疫情导致美国财政赤字急剧扩张,美联储大幅扩表。疫情以来,美债总计增加了12.78万亿元,严重冲击了美元资产信誉,叠加疫情之后的通胀因素和地缘政治冲突,黄金市场开启了自1970年以来的第三轮大牛市。 尽管特朗普希望恢复美国经济和美元的地位,强化美国全球军事势力,但短期其财政赤字和美债存量等问题几乎无法解决。特朗普有意减少美国贸易赤字,但这需要美元持续大幅贬值,与其强美元政策相悖。产业方面,尽管人工智能发展迅猛,美国政府也在押注这一新兴行业,期待其能带来生产力的革命性变化,进而缓解美债危机,提升美国产业在全球的地位,不过短期内难以见到明显成效。 市场行情方面,特朗普胜选造成黄金价格短期回调,不过中长期看,鉴于黄金牛市的主要逻辑并未发生改变,我们仍维持看多观点。 当前黄金市场的利多因素主要包括:第一,美国依然处于降息周期;第二,伊朗和以色列的冲突有可能加剧;第三,全球央行有可能持续购买黄金;第四,美国财政赤字增长,美债信用风险持续上升;第五,美国经济可能走向滞胀格局。 当前黄金市场的利空因素主要包括:第一,美国大选结果出炉,市场避险情绪降温;第二,黄金供应量增加,需求量减少;第三,俄乌冲突缓解预期增强,短期地缘政治风险下降;第四,特朗普政策主张有可能导致美元指数走强;第五,特朗普政策主张或导致比特币避险属性增强,有可能替代贵金属的部分避险功能。 综上,笔者认为,当前黄金市场的利空多为短期因素,而利多因素则是黄金市场的主要驱动,且多为中长期因素。因此,整体而言,黄金价格短期会出现回调,但中长期大概率保持牛市格局。(作者单位:创元期货) (责任编辑:迷你学人) |


