【事件分析】2024-25榨季广西糖料蔗补贴政策解读
瑞达期货 11月12日
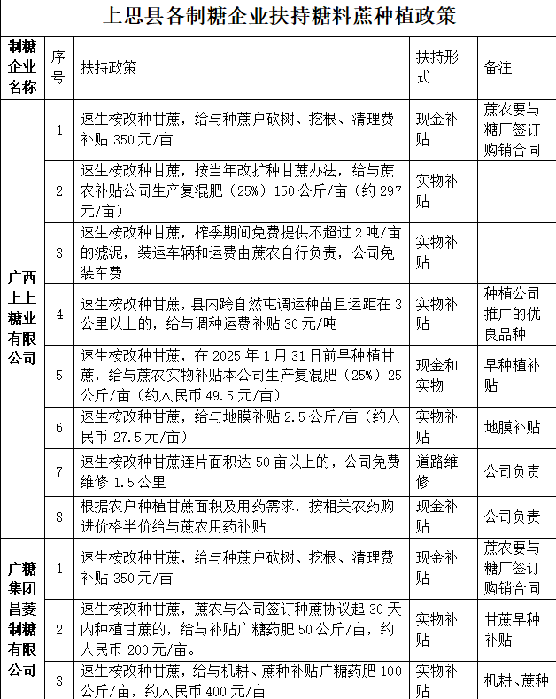
事件概括:近期广西各县市及制糖企业出台各类关于2024/25榨季糖料蔗种植扶持政策,政策范围覆盖广、力度强,且扶持方式呈现多样化模式,更好的鼓励蔗农扩大种植面积及提高生产效率等。 第一、分析点评:主要补贴扶持政策内容如下 1、国家补贴政策(新扩种及翻种均享受) 2、对新植甘蔗良种补贴采取二选一方式:脱毒种苗600元/亩,健康种苗330元/亩。 新植甘蔗机械综合补贴也是采取二选一方式:甘蔗种植行距在0.9-1.2米(不包括1.2米)补贴130元/亩,行距1.2米及以上补贴170元/亩。 补贴类型多样化:对春冬植蔗、翻种,甚至到干旱气候造成的损失进行相应的补贴,涉及领域较广,且补贴金额比往年都要高。整体是由各级政府和企业共同承担,有效减少种植甘蔗的成本,特别是肥料这块的支出。有利于促进蔗农提高种植积极性,也让更多规模化种植户提高机耕种植率。 补贴政策力度强:是历年政策补贴力度较高水平,以下表中最高补贴可达1070元/亩。可见政府对扩种甘蔗的积极态度。且涉及补贴范围更广,从蔗苗、螟虫统防统治、机械化推广,甚至到极端天气防灾减灾补贴。 具体补贴政策如下可知(单位:元/亩): ![]() 图表来源:云糖网、瑞达期货研究院 以上国家对甘蔗种植补贴政策需要注意的是,对冬春植蔗的品种有相关要求,如桂糖42、壮糖6号等,加之以上补贴数量相对有限,先报先种先补额度制原则,额度用完即停止补贴。 第二、2024/25年度代表性制糖企业糖料蔗种植补贴政策 1、广西凤糖和睦公司糖料蔗发展扶持政策(含中央、自治区、广西凤塘和睦公司补贴): 从企业角度分析补贴政策,以下图表可以明显看到,广西凤糖和睦企业糖料蔗种植最高补贴可达1510元/亩,补贴金额较高,主要涉及的补贴项目是正对常规改扩种、桉树改扩种及除桉树外其他长效作物。制糖企业在本次扶持政策中,普遍都提高了对机械化种植的支持力度,如以下企业对机耕综合种植补贴金额为170元/亩,进一步降低蔗农种植成本。 另外,脱毒种苗种植补贴接近健康种苗种植补贴的一倍,且不论是哪种形式的改扩种,机耕综合种植、种植补贴、机械种植补贴额度基本一致,除了钩苑补贴和特定地补贴金额存在不同程度的差异,甚至是没有补贴的情况。 具体补贴政策如下可知: ![]() 图表来源:云糖网、瑞达期货研究院 2、上思县各制糖企业扶持糖料蔗种植政策 制糖企业在本次扶持政策中,普遍都提高了对机械化种植的支持力度,并且扶持方式呈现多样化,如现金补贴、实物补贴、道路维修及现金补贴和实物补贴相结合形式,当然企业在扶持中,也包含了一定的条件,如蔗农需要与糖厂签订购销合同或者推广优良品种等。 具体补贴政策如下可知: ![]() 图表来源:云糖网、瑞达期货研究院 观点看法:广西各级政府及企业对2024/25年度纷纷出台多项扶持糖料蔗种植补贴,补贴力度较往年增加,且补贴的方式呈现多样化,更好了提供蔗农多项选择,也保障了蔗农的收益。此外,扶持政策中突出的一项补贴是机械化和标准化种植推广,可见政府和企业对机械化种植的重视,更有利于减少人为劳动力的支出,提高生产效率。整体上,本年度对糖料蔗种植扶持政策特点,主要简单概况为覆盖范围广、扶持力度强、扶持方式多样化。更好了提高蔗农种植甘蔗积极性,也更好保障蔗农收益。考虑到2024/25榨季全国食糖产量仍继续恢复,食糖产量预计在1000万吨以上,仍处于增产年份的概率较大,在各类扶持补贴政策的带动下,预计未来国内食糖处于稳中有增态势。后期仍需关注政策的指引。 (文章来源:瑞达期货) (责任编辑:迷你学人) |




