中信证券:预计后续政策将重点关注地产如何“止跌回稳”
证券时报 10月17日
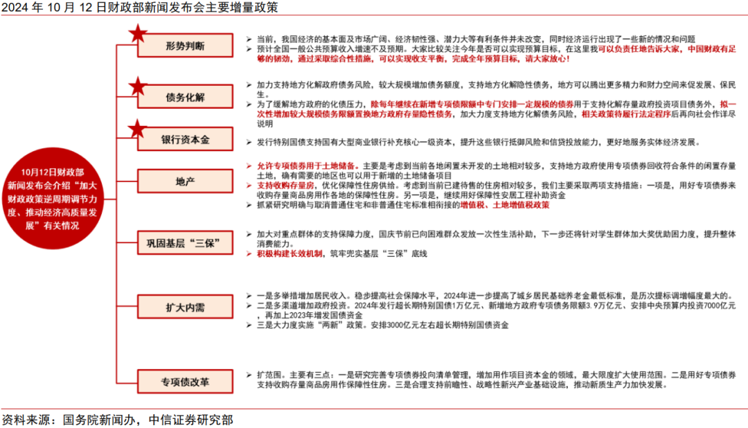
中信证券研报表示,九月下旬以来,中央各部门联合推出一揽子增量政策举措,聚力推动经济向上结构向优、发展态势持续向好。展望后续,中信证券认为,后续政策将重点关注地产如何“止跌回稳”。在具体措施上,除地方专项债、特别国债等财政工具外,期待类PSL等更多增量工具的出台,为地产市场注入增量资金。 全文如下政策|从“干字当头”到“绝不仅仅”—政策空间展望 九月下旬以来,中央各部门联合推出一揽子增量政策举措,聚力推动经济向上结构向优、发展态势持续向好。展望后续,我们认为,当前财政预算赤字率和中央政府杠杆率存在提升的紧迫性和必要性,中央财政有望在明年两会上调赤字率至5%左右,并在地产、化债、消费等多领域有更多的增量政策落地见效。我们认为政策转向已十分明确,参考2018年-2019年的政策经验,我们认为后续政策将重点关注地产如何“止跌回稳”。在具体措施上,除地方专项债、特别国债等财政工具外,我们期待类PSL等更多增量工具的出台,为地产市场注入增量资金。 ▍九月下旬以来,中央各部门联合推出一揽子政策举措。我们认为,当前财政预算赤字率和中央政府杠杆率存在提升的紧迫性和必要性。中央财政有望在明年两会上调赤字率至5%左右。 首先,宏观经济名义增长持续下降带来公共财政短收压力较大、土地出让收入下滑。其次,各界对我国广义财政扩张规模和发力方向的预期探讨热度较高,多位学者提出应实施规模不低于10万亿元的经济刺激计划。 再次,从海外经验来看,在经济增速存在下行压力时期均进行了大规模的刺激措施。我们测算,美国在2008年金融危机时期、日本在1998年金融危机时期的财政补贴救助规模占GDP比重分别达10%和8%,对应到中国2023年GDP水平,则刺激计划均超过了10万亿元的规模。 最后,我们认为中央财政有望在明年两会上调赤字率至5%左右,若今年GDP实现5%增速目标,我们估计,这将增加狭义财政扩张约2.6万亿元。10月12日财政部新闻发布会上,蓝佛安部长已经提示“中央财政还有较大的举债空间和赤字提升空间”。 ![]() ![]() ▍从用途上看,当前财政表述在三保支出与风险化解等多领域着墨较多,后续期待更多的增量政策落地见效: 消费:“惠民生、促消费”,巩固“三保”支出或带动低线消费优先复苏。我们测算我国实际“三保支出”规模将达约16-17万亿。若以10%的比例,我们估算“三保”支出的整体缺口,则对应大约在1.6万亿元。我国公务员人数和财政供养人员数量均规模较高,三保支出缺口的弥补将带动中低线城市的消费获得复苏,利好低线消费。此外,我们认为增量财政支出或将着重用于帮扶中低收入群体、提振消费升级趋势,预计也可能会陆续研究推出其他支持重点群体的政策。此外,除结构性补贴措施之外,可关注覆盖面更广的消费刺激举措。 风险化解:或将实施超3万亿元一次性增量规模化债,轻装上阵,改善银行资产负债表。2023年7月政治局会议提出“制定一揽子化债方案”,城投平台带息债务增量首次转负。若基于Wind口径发债城投有息债务我们估算,目前我国隐性债务规模约为51.1万亿元。蓝佛安部长在10月12日国新办新闻发布会强调“这项即将实施的政策是近年来出台的支持化债力度最大的一项措施”,参考此前情况,我们预期此次化债规模或将至少超过3万亿元,将带动地方银行资产负债表修复。 ▍我们认为政策转向已十分明确,参考2018年-2019年的政策经验,我们认为后续政策将重点关注地产如何“止跌回稳”。 2018年-2019年从去杠杆到稳杠杆,专项债开正门堵偏门。从2017年11月《资管新规》征求意见稿发布开始,2018年政策重点在于“去杠杆”,2018年12月政治局会议强调“要坚持结构性去杠杆的基本思路,防范金融市场异常波动和共振,稳妥处理地方政府债务风险,做到坚定、可控、有序、适度”,2019年1月总书记在省部级主要领导干部专题研讨班提出“各地区各部门要平衡好稳增长和防风险的关系,把握好节奏和力度”,整体政策更多转向稳杠杆。为推动经济企稳,2019年的专项债新增规模直接从2018年的1.35万亿大幅提升至2.15万亿,通过“开正门堵偏门”的方式,带动社融与基建投资止跌企稳。 ![]() 2021年-2024年从房住不炒到止跌回稳,政策仍需加力增效。地产政策从2021年坚持“房住不炒”、2022年支持“保交楼”保民生、2023年“三大工程”稳投资,到2024年9月政治局会议明确提出促进房地产市场止跌回稳,明确房地产供给侧改革,减少供给以加速库存去化,明确发行专项债募集资金可用于收储等,宏观政策的调控思路发生明显变化。我们认为后续或将出台更多地产领域增量政策以带动地产销售同比增速从目前的-20%下降回升至0%左右,着力改变现有住房供需格局,以实现量增价稳。在具体措施上,除地方专项债、特别国债等财政工具外,我们期待类PSL等更多增量工具的出台,为地产市场注入增量资金。 ![]() ![]() ▍风险因素: 国内稳增长政策出台时点或力度不及预期;全球地缘冲突进一步升级;国内宏观经济复苏不及预期。 (文章来源:证券时报) (责任编辑:迷你学人) |






