中东突发!上交所决定 就在今天!原油大跌 原因是?
期货日报 09月29日
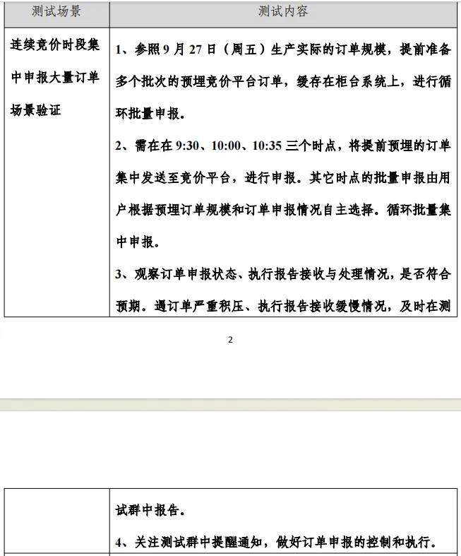
早上好,先来看下重要消息。 黎巴嫩真主党领导人遇袭身亡 据央视新闻消息,当地时间9月28日,黎巴嫩真主党发表声明,证实黎真主党领导人纳斯鲁拉身亡。 黎巴嫩真主党在声明中表示,将继续与以色列的战斗。 伊朗最高领袖哈梅内伊发表声明,宣布为黎巴嫩真主党领导人纳斯鲁拉之死哀悼5天。哈梅内伊还表示,“纳斯鲁拉的血不会白流,必将复仇”。 美国总统拜登当地时间9月28日就黎巴嫩真主党领导人纳斯鲁拉死于以军空袭发声,称“美国完全支持以色列保护自己免受真主党、哈马斯、胡塞武装和任何其他受伊朗支持的武装组织侵害的权利”。拜登还称,他已指示国防部长奥斯汀进一步加强美军在中东的防御态势,以遏制侵略并降低更广泛战争的风险。 当地时间9月28日晚,以色列总理内塔尼亚胡在黎巴嫩真主党领导人纳斯鲁拉遭以军空袭身亡后首次发表视频讲话。 内塔尼亚胡称,“消灭纳斯鲁拉对于确保以色列北部居民安全返家至关重要,并有助于推动实现加沙地带以方被扣押人员获释”。 他强调,以色列不会停止军事行动,“未来的日子里,我们将面临重大挑战,并迎接这些挑战”。 内塔尼亚胡还称,“在伊朗或中东,无以色列之‘长臂’不及之处。” 此外,当地时间9月28日,伊朗伊斯兰革命卫队“圣城旅”副指挥官兼“圣城旅”黎巴嫩分支指挥官阿巴斯·尼尔福尚,在以色列对黎巴嫩首都贝鲁特的袭击中“与黎真主党领导人纳斯鲁拉一同遭袭身亡”。 以军声明称,以色列空军战机27日对位于黎巴嫩首都贝鲁特南郊的真主党总部发起针对性打击,纳斯鲁拉、黎真主党武装南部战线指挥官阿里·克尔基以及其他多名真主党武装指挥官在袭击中身亡。以军情报显示,空袭时黎真主党高层正在位于贝鲁特南郊的一处住宅楼地下。 当地时间9月27日18时20分左右,以军战机对黎巴嫩首都贝鲁特南郊发动一连串空袭,贝鲁特持续传出巨大爆炸声。有消息称,这是去年10月黎巴嫩真主党与以军爆发冲突以来,以军对贝鲁特展开的最大规模空袭。 上交所将于9月29日组织开展业务测试 据证券时报报道,上交所定于9月29日(周日),组织开展竞价、综业等平台相关业务测试,邀请全体市场参与人参加测试,主要验证相关技术平台业务与技术调整的准确性。 ![]() 根据测试方案,测试模拟1个交易日的交易和清算,测试主要内容包括“验证连续竞价时段集中申报大量订单时,竞价平台业务处理平稳运行”等。此次参测人员包括上交所技术公司、上交所信息公司、相关核心机构和各市场参与人。 参测市场参与人应以9月27日生产环境闭市后数据为基础,根据竞价、综业等其他平台业务规则和测试方案,准备股票、基金、大宗交易、ETF申赎等各类订单数据,以确保可以完成测试。 其中,竞价平台业务验证测试场景为连续竞价时段集中申报大量订单场景验证。 具体来看:一是参照9月27日(周五)生产实际的订单规模,提前准备多个批次的预埋竞价平台订单,缓存在柜台系统上,进行循环批量申报。 二是需在9:30、10:00、10:35三个时点,将提前预埋的订单集中发送至竞价平台,进行申报。其他时点的批量申报由用户根据预埋订单规模和订单申报情况自主选择。循环批量集中申报。 三是观察订单申报状态、执行报告接收与处理情况,是否符合预期。遇订单严重积压、执行报告接收缓慢情况,及时报告。 四是做好订单申报的控制和执行。 ![]() 综业平台业务测试包括各类ETF申赎业务验证、可转债转股、可交换债换股、债券回售、出入库、大宗交易(含盘后固定价格)、报价回购、股票质押式回购等其他业务验证等。 原油大跌,原因是? 本周WTI原油期货累跌近4%,几乎回吐过去两周全部涨幅。 消息面上,当地时间9月27日,以军战机对黎巴嫩首都贝鲁特南郊发动一连串空袭,贝鲁特持续传出巨大爆炸声。有消息称,这是去年10月黎巴嫩真主党与以军爆发冲突以来,以军对贝鲁特展开的最大规模空袭。美联储主席鲍威尔和美联储其他官员的发言和美联储点阵图相符,互换市场显示市场相信年内应至少还有50BP的降息。 此外,中共中央政治局会议提出“加大财政货币政策逆周期调节力度”,结合周二央行行长发布的降息、降准、降存量房贷利率等货币政策,市场风险偏好大幅提升,股票与大宗商品等风险资产大涨。 恒泰期货能化分析师李肖凡告诉期货日报记者,在此情况下,原油无视重大利多,本周连续两日大跌超出市场预期,表明市场对需求端衰退的担忧依旧是制约油价的主要因素。 据徽商期货工业品分析师黄琛介绍,沙特为抢占市场份额,不愿继续推迟增产,利比亚原油出口将恢复。据彭博社报道,本周四,在联合国的调停下,利比亚政府官员们签署协议,石油生产与出口近期或将恢复(约45万桶/天)。此外,英国《金融时报》称,沙特阿拉伯准备放弃100美元/桶的原油价格目标,以重新夺回市场份额。 “联合国相关人士称,利比亚东部政府已承诺解除封锁,虽然距离油田重启仍有一段距离,但无疑加剧了市场对后续供应端增加的担忧,利空因素令油价始终未能扭转颓势。”李肖凡说。 此外,供给端还需要关注的重要变量是美国原油供应。中信建投期货能化分析师董丹丹表示,美国正值飓风季,9月26日的热带风暴影响了美国约44.4万桶/日的原油供应和近3.634亿立方英尺的天然气供应。从美国国家飓风中心的预测看,未来仍有几个风暴在聚集,这可能是影响油价的小概率事件。 “值得注意的是,10月2日,OPEC+将召开部长级会议,商讨未来的产量政策。”董丹丹表示,OPEC+此前计划12月开始逐步增产,用一年的时间将此前减产的220万桶/日产量逐步恢复。12月OPEC+计划增产18万桶/日。OPEC+的两个重要成员国伊拉克和哈萨克斯坦承诺9月额外减产12.3万桶/日,并在未来几个月进一步减产,以弥补此前的超额产量。事实上,船运数据显示,伊拉克的海运量降幅较为有限。 库存方面,黄琛表示,美国原油库存下降447.1万桶,汽油库存下降153.8万桶,炼厂开工率降低1.2%。目前已经是传统的秋季检修时间,未来一段时间内炼厂开工率或持续性下滑,原油与成品油的去库趋势或将终止。 后市来看,黄琛表示,OPEC+增产与季节性的原油需求下滑可能是未来市场主要交易的重心,短期油价或震荡偏弱运行。 董丹丹认为,原油未来走势并不乐观。OPEC+会议前夕传递出来的信息大都是维持此前的增产计划,油价当前最大的支撑就是库存低位,中美两国原油交割地的库存位于五年偏低位置。因此,油价可能在低库存支撑下延续震荡走势。 “在中国市场出台了一系列积极政策后,原油市场短期多空平衡再次打破,虽然交易者对油价的悲观预期有望得到缓和。目前,油价走势偏弱,而OPEC+后续是否真正实施增产计划仍存变数。”李肖凡提示,近期市场情绪高涨,原油自身供需层面也不断变化,油价随时会受消息层面影响出现波动。因此,建议交易者在维持偏空思路上加强风控,国庆假期做好仓位控制。 (文章来源:期货日报) (责任编辑:迷你学人) |



