168家亏损超65亿!钢企巨头喊话:保生存 丢掉幻想 背水一战
21财经 07月24日
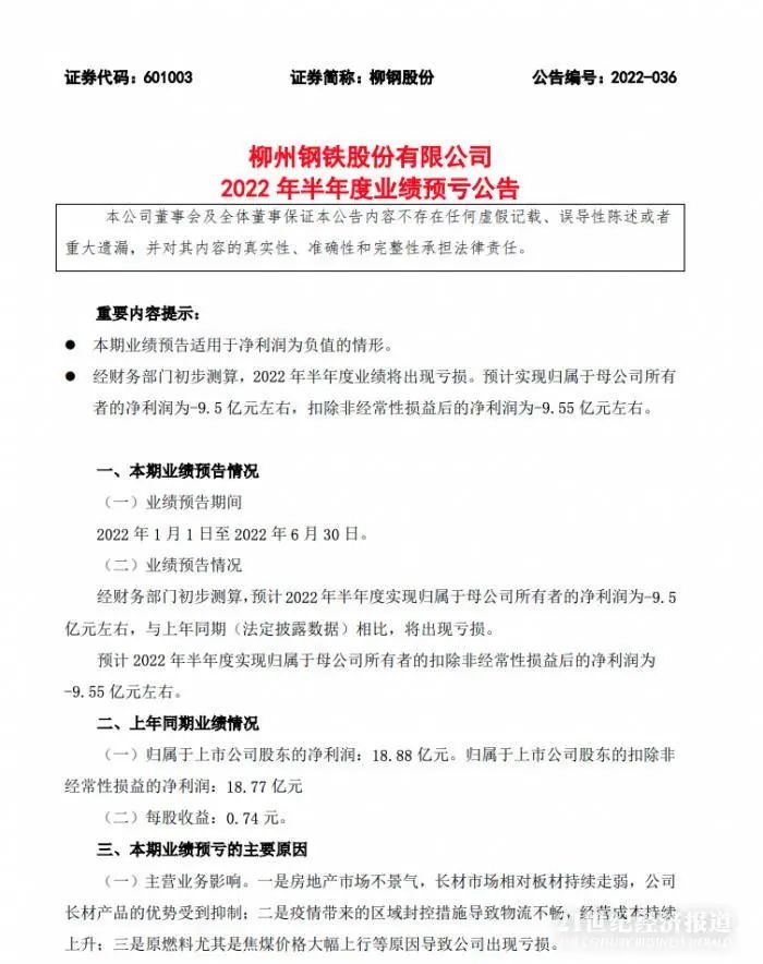
| 经历了去年的火热行情之后,钢铁行业在今年风向突变:上游原材料涨价带来持续挤压,加之下游良好预期的突然落空,需求“坍塌”之后,钢企陷入亏损,且亏损的范围还在扩大。 这样严峻的形势,引得多家钢企高管发声,有人将这比喻成一场无可逃避的厮杀,一场“生存之战”已经摆在不少钢企的眼前。 这种形势会否持续下去,而钢铁行业又该如何走出泥潭。 钢企业绩“大变脸” 二季度以来,整个钢铁行业的经营情况急转直下,亏损面不断扩大,甚至有钢企人士直呼已经到了“保生存”的阶段。 这首先体现在上市钢企的业绩上。近日,多家上市钢企相继发布上半年业绩预告,净利润大幅下降成为主旋律,许多钢企已经出现巨额亏损。 ![]() 柳钢股份预计上半年归母净亏损9.5亿元,去年同期盈利18.88亿元。图片来源:柳钢股份财报 华菱钢铁(000932.SZ)预计上半年归母净利润为36-40亿元,同比下降28%-35%; 鞍钢集团旗下的鞍钢股份(000898.SZ)预计上半年净利润为17亿元,同比下降67.37%。 诸如太钢不锈(000825.SZ)、重庆钢铁(601005.SH)、本钢板材(007610.SZ)等上市钢企,上半年净利润同比预减的幅度都超过了50%。 部分钢企已经开始出现亏损。 根据已经公开的财报信息,安阳钢铁(600569.SH)预计上半年归母净亏损将达到7.5亿元至9.5亿元; 柳钢股份(601003.SH)上半年的亏损预计达到9.5亿元,而去年该同期该公司的归母净利润为18.88亿元; 西宁特钢(600117.SH)预计上半年归母净亏损为4亿元至6亿元,同比下滑幅度为313.82%到520.73%。 河北是中国钢铁生产的第一大省,该省钢铁行业的经营情况同样不容乐观。河北省统计局6月30日公布的《2022年5月份全省分行业规模以上工业主要经济效益指标》透露,5月该省黑色金属冶炼及压延加工业企业总计440家,亏损企业已经达到168家,前5月亏损企业共计亏损65.6亿元,同比增长568.6%。 ![]() 5月,河北省黑色金属冶炼及压延加工业亏损范围显著扩大。图片来源:河北省统计局 根据我的钢铁网调研的数据,今年3月,全国247家钢铁企业的盈利率为83.55%,到6月下旬该值已经下降至15.15%,三个月下降近70个百分点。 而在去年上半年,中钢协统计全国重点钢企营收3.46万亿元,同比增长51.5%;实现利润总额2268亿元,同比增长2.2倍。 不仅是钢企,中间的贸易商情况也不乐观。一位钢铁行业内部人士向21世纪经济报道记者表示,近期大部分做现货的贸易商也都处于亏损的状态,大的贸易商库存越多,亏得也就越多。 “做空钢材期货的人倒是赚了钱,但那赚的已经不是钢铁贸易的钱了。”该钢铁行业人士表示。 “背水一战” 近期,钢铁行业相关人士都表达出对目前行业困境的关注。中钢协副会长屈秀丽近日在河北调研时表示,目前行业正面临超预期的困难。 宝钢股份副总经理胡宏在接受宝武融媒体中心采访时表示,当前钢企生产经营面临的挑战压力,丝毫不亚于2008年和2015年的两次冲击。钢铁行业上半年生产情况非常不乐观,三季度尤其是7月和8月,整个行业的生产经营将会更加困难。 湖南钢铁集团则在年中会议上提出,要动员全员、丢掉幻想、背水一战、战胜危机。沙钢集团党委书记沈彬在该公司半年度会议上表示,整个行业当前出现大面积亏损,并且有继续扩大的趋势,市场形势异常严峻。 ![]() 湖南钢铁集团喊出“丢掉幻想、背水一战”的口号。图片来源:湖南钢铁官方微信 ![]() 图片来源:湖南钢铁官方微信 “背水一战”也许并不夸张。在流传出来的一份内部讲话中,一家民营钢企董事长就喊出了“要等到三成钢企倒闭,整个钢铁行业才能进入盈亏平衡、正常经营的状态”的惊人言论。该民营钢企董事长认为,钢铁大战已经开始,这将是一场持续至少五年的大洗牌和大整合。 宝钢股份的胡宏认为,后续市场行情会有所反弹,但钢材价格和需求却很难再回到年初的高点,更不要和去年的市场行情相比了。企业,要做好过紧日子的准备。 上海钢联资讯总监徐向春指出,7月钢材价格持续大幅下行,创下年内新低,钢企也同步进入全面亏损,钢铁行业正面临供给侧改革以来最困难的时期。 与钢铁行业紧密相关的锰系合金也在面临困境。据我的钢铁网消息,铁合金工业协会锰系专业委员会7月22日号召行业严格限产60%以上,最大程度减少外矿采购,做好3年过苦日子、难日子的准备,苦炼内功、降低成本。 需求坍塌 二季度以来,钢铁行业面临了来自供应与需求两侧的双重夹击,造就了如今亏损不断扩大的局面。 冶金工业规划研究院党委副书记、院长范铁军在接受21世纪经济报道记者采访时表示,受到国民经济发展趋势波动的影响,导致了钢铁产业链供需两端的错配,出现了库存上升、价格下跌、成本上涨、收入减少、利润下滑的情况。 范铁军介绍称,需求端来看,下游用钢市场出现萎缩;供给端来看,今年以来,虽然国内钢铁行业粗钢产量也随着市场需求有所下滑,但相较于下游用钢市场需求的变化仍显滞后,形成了供给冲击。 安永大中华区能源资源行业联席合伙人钟丽对21世纪经济报道记者指出,上半年焦炭、焦煤等主要原燃料价格同比大幅上涨,铁矿石价格仍高位运行,对生产成本冲击较大;而二季度以来的市场需求低迷,则引发了钢材价格的震荡下行。同时叠加美联储加息、地缘政治冲突等因素,加剧了大宗商品的价格波动,市场信心不足导致消费预期较弱。 今年上半年,全球主要能源价格持续处于高位,煤炭的地位进一步被凸显。在需求火热的大背景下,煤价仍处于相对高位,上市煤企业绩继续大幅增长,在铁矿石价格显著回落之时,高价焦煤则加大了钢铁行业的成本负担。 兰格钢铁研究中心副主任葛昕认为,良好市场预期在今年落地情况不佳,引发了本轮钢企的亏损大潮。 葛昕指出,去年底开始,国内稳增长政策,以及房地产等行业政策的变动,大基建项目以及制造业整体绿色转型的推动,都导致市场对今年的钢铁需求有一个较强的良好预期。但今年上半年,钢铁行业的实际需求情况表现不佳。放在库存数据上来看,近期社会库存每周去库的情况,都要比往年慢四成以上,钢厂的库存也要比年初高五成以上。 “终端需求表现不及预期,卖不动货,就导致钢厂与贸易商的资金周转压力加大;而原材料价格高企以及钢价的低迷,则进一步挤压了行业的利润。”葛昕表示。 如何摆脱困境? 6月上旬以来,伴随着整个大宗商品价格的回落,铁矿石、焦炭等原燃料的价格也再度显著回落。成本端的压力在逐渐减轻,但需求端仍没有明显起色。 回看2021年同期,原燃料价格也处于相对高位,但整个钢铁行业仍保持了相当高的景气度,因此在原燃料价格大幅上涨以外,钢材供需失衡则是需要着重关注的问题。 中钢协党委书记、执行会长何文波7月8日表示,当前市场主要问题在钢铁需求侧,但解决方案却在供给侧。 应对市场供需失衡危机的首要做法就是主动控产。据市场机构不完全统计,7月以来全国已经有10省市的二十多家钢厂主动停产检修。 范铁军表示,钢铁行业首先要通过主动控制生产节奏来走出短期困境,解决生存问题,即坚守没有订单不生产、没有利润不销售、不付款不发货的“三不”行业底线,避免陷入恶性竞争的泥潭。同时还要加大对恶意降价、大打价格战等扰乱市场秩序的处罚力度等。 此外,还要通过调整产品结构、推动工艺装备升级和钢铁产业链数字化、网络化和智能化等,解决转型问题。 徐向春指出,对于个体企业来说,降本增效、压缩库存是重要的生存之道,但在供应严重过剩的阶段,这样的方法是治标不治本的。而在近期的限产情况中,中小企业尤其是短流程企业限产做的较好,长流程钢厂则并没有进行适度减产。 徐向春认为,尽管目前钢铁行业受到周期及突发性因素的影响,利润阶段性下降,但全面亏损是暂时性的,随着自律性减产及压减产量政策的落地,行业盈利情况将有所改善。 展望接下来的走势,兰格钢铁发布的预测周报指出,受高温降雨影响,目前钢材需求仍在弱势运行,供应端减产持续,钢材市场呈现供需双弱格局,社会库存在淡季连续下降,库存压力逐步缓解。但由于预期压制以及实际需求改善力度的不足,预计钢材市场还难以走出独立上涨的行情。 (文章来源:21财经) (责任编辑:admin) |





