猪价反弹 影响几何?
兴业研究宏观 07月10日
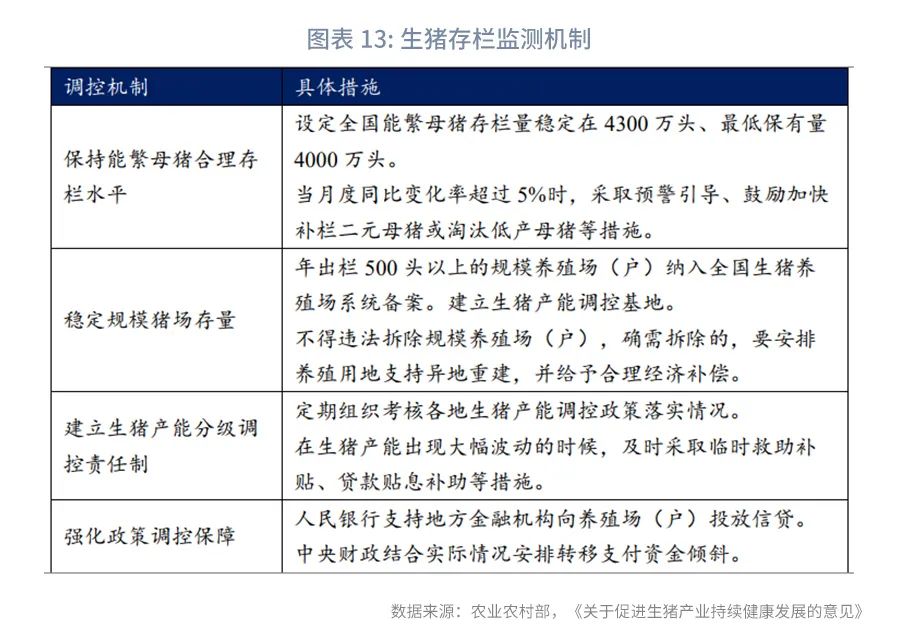
| 近期生猪价格出现较快上涨,猪周期是否会推升国内CPI成为市场较为关心的问题。本篇文章通过对本轮猪周期特点与上游饲料价格的分析,来估算下半年生猪价格对CPI的贡献。 本轮猪周期有如下几个新特点:一是规模养殖比例提高,供给方议价能力上升,但养殖场亏损时间长度超过历史周期,市场有提价动力;二是目前生猪产能仍然较高,母猪补栏过早,产能去化不彻底;三是有关部门建立调控机制平抑猪价波动。我们认为,短期来看猪价存在上涨压力,下半年猪肉价格或将波动反弹,但本轮猪周期的价格波动幅度或低于历史水平。 对CPI拉动方面,上游饲料中玉米价格下半年或高位震荡,豆粕价格下半年或将承压,饲料价格整体保持同比低个位数增长。猪粮比预计在下半年逐渐回归正常区间。在基准情景下,我们认为年底猪价或将反弹至约每千克24元,对应猪粮比约为8.0(6-9之间为正常)。CPI方面,猪价下半年对CPI的整体贡献约为0.62%,而上半年生猪价格对CPI的拉动约为-0.73%。因此,仅猪价一项会导致下半年CPI较上半年提高1.35个百分点。 近期以美国为代表的发达经济体CPI快速攀升,引发海外货币政策收紧。反观国内,随着近期生猪价格出现较快上涨,猪周期是否会引起国内通胀压力、进而对货币政策形成约束也成为一个引人注目的问题。本篇文章将通过对生猪产业的梳理,对下半年猪肉价格变动对CPI的贡献进行分析。 本篇文章的分析框架如下:首先对本轮猪周期的新特点进行分析,讨论生猪价格上涨的原因,对下半年的猪粮比走势进行推测;其次根据饲料价格和猪粮比水平预测生猪价格;最后计算生猪价格对CPI的拉动。 一、本轮猪周期的特征 1.1 规模养殖比例提高,供给方议价能力上升 我国生猪养殖行业集中度近年来呈现明显上升的态势。受环保政策趋严、猪瘟疫情、生猪价格波动等因素影响,生猪养殖行业散养户、中小规模养殖场逐渐退出市场,产能集中进程进一步加快。2021年,牧原股份、正邦科技、天邦食品、温氏股份、新希望五家上市公司合计出栏8266.6万头,占全国生猪总出栏量的份额为12.3%,较2016年提高了7.5个百分点。 ![]() 相较散养户和中小型养殖场,规模企业具有更强信息、资本方面的优势,也具备更强的议价能力。我们用自繁自养生猪利润和外购仔猪利润分别代表大型养殖场、散养户的盈利情况,可以发现,散养户发生亏损的概率更高,更容易出现深度亏损且亏损持续时间可能更长,表明大型养殖场更容易凭借信息优势和量的优势灵活调整出栏节奏,减少亏损风险。随着生猪养殖集中度的提升,生猪供给方的议价能力也在上升。 ![]() 目前,本轮猪周期有13个月自繁自养生猪养殖利润平均为负,而上一轮猪周期中仅有7个月自繁自养生猪养殖利润为负。同时,自2021年12月以来,自繁自养生猪利润持续为负。历史上养殖利润持续为负的时间平均为5.1个月,通常不超过6个月。由此来看,本轮猪周期亏损时间相对偏长,已经超过历史周期均值。生产企业持续亏损的局面难以维持,为保证企业健康经营,生产企业存在提高下半年生猪价格的动力。 ![]() 生猪屠宰量作为较为靠近猪肉终端供给的指标,近期同比也出现了明显回落,屠宰量的回落往往意味着短期供给存在收缩压力,可能表明养殖场的出栏意愿下降,进而有利于猪价上涨。 ![]() 1.2 当前生猪产能仍然较高,产能去化不彻底 从能繁生猪的数量来看,产能去化尚未完全时已经出现补栏迹象。2022年4月,在行业生猪价格刚刚见底回升,且生猪养殖利润仍然处于亏损的背景下,5月份能繁母猪存栏环比即开始转正,这种产能快速环比转正现象在历史猪周期中较为罕见。 回顾历史猪周期,猪价上涨较长时间后,能繁母猪存栏环比通常才开始转正: 1.在2009-2010年的周期中,生猪价格2009年5月达到最低点,能繁母猪存栏环比于2009年8月转正;2010年4月,猪价出现上涨,能繁母猪存栏环比转正出现在2010年9月。 2.在2014-2016年的周期中,根据农业部数据,2014年4月起生猪价格反弹,2014年8月能繁母猪存栏环比转正。2015年3月生猪价格出现趋势性拐点,因环保去产能问题,能繁母猪存栏波动,延后至2016年3月才开始转正。 3.在2018-2020年的周期中,2019年2月生猪价格见底回升,直到2019年10月能繁母猪存栏才开始环比转正。 ![]() ![]() 从能繁母猪的结构来看,当前生产指标较好的二元能繁母猪占比逐渐修复。2019年受非洲猪瘟疫情因素的影响,能繁母猪整体存栏数量显著下滑,养殖户在无法及时补充二元能繁母猪的情况下使用生产指标较差的三元能繁母猪进行仔畜繁殖。伴随非洲猪瘟的冲击逐渐消散,2021年9月以来,二元能繁母猪的占比比例逐渐回升至2019年上半年水平,目前二元能繁母猪存栏占总存栏量的90%。 ![]() 二元能繁母猪各项生产指标更佳,在配种成功率、成活率等数据指标上均优于三元母猪。其中PSY指标,即每头母猪每年能够生产的存活断奶仔畜头数,能够直观地影响仔畜产能。 我们综合存栏总量、存栏结构、与相应PSY对仔畜有效产能进行了测算,发现仔畜产能目前仍维持高位,没有明显出现产能去化的特征。2019年下半年以来,随着能繁母猪存栏品种比例的改善,仔畜有效产能回升有效产能指数(2019年7月为100)已从2019年10月的低点84.9平稳上升到2022年5月193.6水平上,中期仔猪市场供应仍处于高位。 ![]() 无论从能繁母猪的总量还是结构来看,本次产能去化过程可能并未结束,虽然短期内行业存在一定的乐观预期,但后续中期恐存在进一步去化产能的情景。 1.3 有关部门建立调控机制平抑猪价波动 有关部门从储备调节机制和存栏监测机制两个角度入手调节猪肉供应,一定程度上有利于平抑猪价的波动。 1.3.1 储备调节机制 2021年,农业部、发改委等六个部门联合发布《完善政府猪肉储备调节机制做好猪肉市场保供稳价工作预案》(发改价格〔2021〕770号),共同制定对猪肉市场价格和供给调节的监测预警机制,重点跟踪36个大中城市精瘦肉平均零售价格、能繁母猪存栏量变化率和猪粮比价,并由发改委统计并直接发布原始数据。文件主要内容如下: 猪粮比价低于6时为过度下跌情景,共分为三级预警:猪粮比价低于6即触发一级预警;猪粮比价连续3周处于5到6之间,触发二级预警;猪粮比价低于5,触发一级预警。过度下跌情景下,三级预警暂不启动临时储备收储,二级预警视情启动,一级预警启动临时储备收储。 猪粮比价高于9时为过度上涨情景,同样分为三级预警:猪粮比价高于9时触发一级预警;猪粮比价连续3周处于10到12之间,触发二级预警;猪粮比价高于12,触发一级预警。三级预警暂不启动储备投放,二级预警视情启动储备投放;一级预警启动储备投放。在出现动物疫情险等特殊情况时,提高价格涨幅容忍度,一级预警后在重点时段集中投放。 1.3.2 存栏监测机制 2021年8月,农业部、发改委等六个部门联合发布《关于促进生猪产业持续健康发展的意见》(农牧发〔2021〕24号),提及建立生猪生产逆周期调控机制,具体内容如下: 保持能繁母猪合理存栏水平。以正常年份(2017年)猪肉产量5500万吨为参照,设定全国能繁母猪存栏稳定在4300万头左右,最低保有量不少于4000万头,当月度同比变化率超过5%时,采取措施促使能繁母猪存栏量回归合理区间。 稳定规模猪场存量。将年出栏500头以上的规模养殖场(户)纳入全国生猪养殖场系统备案,中央到地方分级建立生猪产能调控基地。保持规模养殖场(户)数量稳定,如若拆除养殖场须支持其异地重建并给予合理经济补偿。对年出栏1万头以上的规模养殖场,挂牌建立国家级生猪产能调控基地。 建立生猪产能分级调控责任制。各省、自治区、直辖市制定本行政区域的生猪产能调控实施方案,定期组织考核,支持奖励地方发展生猪生产。 强化政策调控保障。能繁母猪存栏量月度同比减少10%或生猪养殖连续严重亏损3个月以上时,督促地方政府及时启动救助措施,可对规模养殖场(户)给予一次性临时救助补贴;中央财政将根据各省市具体情况,给予转移支付倾斜。 ![]() 综上所述,短期来看,由于养殖场盈利压力较大,猪价存在上涨压力,下半年猪肉价格或将波动反弹。不过,本轮猪周期的价格波动幅度或低于历史水平:一方面,储备调节和存栏监测机制有助于平抑价格波动;另一方面,生猪产能还未去化完毕,对猪价的涨幅形成抑制。 二、预测猪价及对CPI的拉动 2.1 饲料成本下半年同比或小幅增长 2.1.1 饲料成本是生猪养殖成本中重要的外生分项 生猪养殖成本主要包括5个部分:人工成本、饲料成本、仔畜成本、医疗防疫成本和其他成本。以规模养殖的生猪为例,2020年规模生猪养殖成本中,仔畜成本占比最高,达到50.5%,饲料成本占比其次,为36.7%。再次为人工成本,占比约10.0%,其他成本和医疗防疫成本占比分别为1.8%和1.0%。 ![]() 回顾历史我们发现,仔畜成本和饲料成本不仅占总养殖成本的比例较高,而且波动较大,因此两者对于猪价的预测具有重要意义。饲料为生猪的上游行业,是行业重要的外生变量。 ![]() 生猪养殖常见的饲料配比为80%的玉米,15%的豆粕,2%的麸皮与3%的氨基酸以及其他小料。其中,玉米作为饲料中的能量来源,消耗量最大;豆粕提供蛋白质,有助于保证繁衍和提高饲料转化率;麸皮促进猪消化吸收食物;其他小料提供氨基酸、矿物质、维生素等。为简化计算,我们使用80%玉米加20%豆粕来模拟饲料成本,因此我们重点关注玉米和豆粕的市场价格。 2.1.2 玉米价格下半年或高位震荡 我们预计下半年玉米价格将延续高位震荡运行为主,但难以超过上半年的高点。根据USDA发布的6月供需报告,2022/23年度全球玉米产量、贸易、消费以及期末库存较21/22年度均预期下滑,北半球玉米产量降幅超过南半球玉米产量增幅,供需格局持续收紧。21/22年度全球产量高于供给1768万吨,但预计22/23年度全球产量将低于需求约425万吨。在国内,由于农资成本上涨,大豆与玉米的种植补贴差价扩大,导致玉米种植面积下滑,国内玉米供应偏紧。 不过下半年玉米价格难以超过上半年的高点:一方面,乌克兰玉米减产程度少于市场预期,6月USDA上调了乌克兰玉米产量预测,表明市场对玉米供应最为悲观的时刻或已过去;另一方面,6月美联储大幅加息75bp,显示出强烈的抑制通胀的决心,随后农产品价格普遍大幅下跌。 ![]() 具体预测方面,我们使用下半年不同月份到期的大商所黄玉米价格期货(共4个合约),在6月30日的结算价作为未来玉米价格的预测基准,我们发现下半年玉米价格将由今年上半年同比小幅下跌转为同比小幅上升,符合我们对玉米价格后续易涨难跌的判断。 ![]() 2.1.3 豆粕价格下半年或将承压 我们预计下半年豆粕价格或将承压。根据USDA的全球供需平衡表,2022/23年份全球豆粕期末库存、盈余供给较21/22年度均上升,2022上半年北美大豆存在俄乌战争和美国通胀变动带来的溢价波动,下半年价格将逐步向下修复;北美产区天气情况会对价格形成扰动,但由于北美大豆种植总面积的增加和第四季度南美产区大豆上市接力增产,全球豆粕市场供需将随之持续改善。由于我国大豆进口依赖度较高,国内豆粕价格跟随全球价格,但人民币贬值或降低豆粕价格跌幅。 具体预测方面,我们使用下半年不同月份到期的大商所豆粕价格期货(共4个合约),在6月30日的结算价作为未来豆粕价格的预测基准。我们发现下半年豆粕价格将由上半年同比增长20%-40%的区间回落至同比增长0%-10%的区间,符合我们对豆粕价格或将承压的判断。 ![]() 综合来看,我们认为下半年猪用饲料价格同比或出现低个位数增长,平均同比约2.5%左右。 ![]() 2.2 猪粮比下半年逐渐回归正常区间 发改委口径猪粮比(饲料仅包括玉米)与本报告口径的猪粮比(80%玉米与20%豆粕)拟合度较好,故进行预测时,我们采用本报告口径的猪粮比进行计算。 ![]() 能繁母猪存栏大致能够对应6个月后的猪粮比水平。虽然理论上母猪补栏到肥猪出栏之间大约需要10个月的时间,但随着生产技术的提升(选用优质品种生猪、采用优质饲料、规模化养殖改善生猪养殖环境),养殖周期正在逐渐缩短。 ![]() 我们预计猪粮比在下半年将回到正常区间。由于本轮周期产能去化时间短,幅度较缓,猪粮比水平已在3月见底,预计年内将温和上升。在我们的基准情景下,猪粮比将自6月下旬的5.78逐步恢复至年末的8.0左右。 ![]() 2.3 生猪价格的温和上涨将抬升CPI 将上述情景的猪粮比与玉米和豆粕的价格预期进行结合,我们预期下半年的生猪价格,将由6月下旬的每千克18.0元逐步上升至2022年年末的每千克23.9元。 ![]() 生猪价格的温和上涨将抬升CPI。2021年5月至今(即过去12个月)猪肉价格占CPI的权重平均为2.15%,按照该权重以及我们的价格预测,生猪价格上涨今年下半年对CPI平均拉动贡献0.62%,而上半年生猪价格对CPI的拉动是-0.73%。因此,仅猪价一项会导致下半年CPI较上半年提高1.35个百分点。其中,对CPI同比拉动的峰值出现在10月,拉动贡献为1.1%,此后随着猪价基数抬高同比出现回落。 ![]() (文章来源:兴业研究宏观) (责任编辑:admin) |





















