丰富避险体系 助力企业经营
杨帆 10月18日
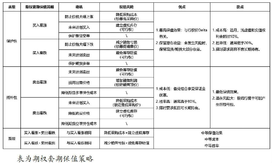
短纤期权上市前瞻 短纤作为一种重要的化学纤维,与郑商所已上市的PX、PTA共同构成了完整的聚酯产业链。近年来聚酯产业链产品价格波动较为剧烈,短纤期权的推出将丰富避险工具体系,助力企业稳定经营。 行业变革,企业急需风险管理工具 过去十年短纤产能复合增速为3.8%,2023年起产能加速投放,全国产能将突破1000万吨。同时旧产能因环保和碳减排而面临淘汰,行业迎来重大变革。由于国内短纤供应宽松,进口依存度常年低于2%,年出口量不超过100万吨。过去十年表观需求复合增速为5%,其中2016—2020年呈现11%高增速,而2021年至今陷入负增长。 短纤消费结构较为集中,67%用于纺纱制线,其他用于非织造领域和填充材料。随着居民生活水平提高,棉花、涤纶短纤和粘胶短纤三种棉纺原料的消费量逐年提升,各自占比呈现棉花下降、涤纶短纤增加至50%以上和粘胶短纤稳定在15%的规律。短纤需求直接与终端纺服消费挂钩,而纺服景气度一般自后向前传导、量在价先,体现在服装存货周转向好,短纤价格才能顺畅上涨。2024年国内纺服行业有望进入主动补库阶段,海外消费则继续受经济滞涨拖累。 短纤处于产业链中游位置,定价权弱于下游和上游。短纤与原料PTA相关系数为0.86,与替代品棉花的相关系数为0.55。回顾历史,原油价格的波动,终端纺服行业的兴衰以及各环节产能增长的相对快慢,导致产业链发展不协调现象时有发生。 短纤现货基准品(1.56D原生纺纱用短纤)的价格运行区间为5000—12000元/吨,单边趋势性行情通常持续2—2.5年。终端纺服行业具备明显季节性,并且短纤消费领先于纺服消费2—3个月,因此短纤的传统旺季为3—5月和8—10月。 简而言之,短纤供应宽松的格局仍将延续,低迷的需求有望逐步改善。面对原油价格和纺服行业景气度的双重拐点,未来短纤价格波动必然加剧,产业链企业急需衍生工具进行风险管理。 短纤价格波动加剧,期权适时推出 短纤期货自2020年10月12日上市至今,价格维持在6000—9000元/吨的区间内,均值为7214元/吨,标准差为535元/吨,即95%的情况下,期货价格处于6144—8284元/吨之间,当前期货价格处于历史均值附近。 短纤期货20日历史波动率均值为24.9%,相同时间段内棉花、PTA和原油的历史波动率分别为19.7%、27.8%和35.6%,可见短纤的波动率在各品种里处于中等水平。2023年整个二、三季度,短纤期货的波动率维持在16%左右,处于20%分位水平以下,长期的低波动率预示未来期货价格波动具有加剧的可能。 短纤的期现相关系数高达0.92,基差均值为-5元/吨。基差具备显著的均值回归特征和三季度走强的规律,有利于企业开展套期保值。 期权即将上市,提供风险对冲有效手段 短纤期权即将上市,其合约乘数、涨跌停幅度和活跃月份与短纤期货保持一致,最后交易日、行权间距和代码规则与郑商所已上市期权相同。由于短纤期货市场发展较为成熟,期权上市初期,期权主力合约的平值隐含波动率预计会快速向期货历史波动率靠拢,日均成交量约占期货的4%以上。长期看,期权隐含波动率均值将维持在25%左右,日均成交量将达到期货的10%以上。期权流动性充足,助力期货和现货合理定价,为市场提供了规避价格风险的有效手段。 期权套保优势明显,助力企业稳健经营 凭借非线性损益结构,期权的套期保值优势体现在低成本、精准和灵活三个方面。首先期权买方的资金使用效率更高,买入一手近月虚值期权合约支出的权利金通常不超过期货开仓资金的10%,并且无需追加保证金,例如在长假或关键数据发布之前,买入期权以低成本对冲黑天鹅风险,当风险未发生时还能保留原来的收益。其次期权策略可以应对所有行情,通过将买入和卖出、看涨和看跌以及不同行权价进行组合,能够精准呈现企业对于期货价格变化方向和程度的综合判断,例如构建双限策略,锁定现货最大盈利与亏损。最后也是最容易被忽视的,期权不仅可以对冲现货的风险,还能够在特定行情中增加收益,此外还可以用于保护和替代原有的期货头寸,例如在基差走强时,买入看涨期权而非做多期货以规避基差风险。 短纤产业链的上游(生产)、中游(贸易)和下游(消费)企业通常面临不同风险敞口,短纤期权的上市,丰富了衍生工具的选择,使得所有企业均可以利用期权管理风险。生产企业通过PTA期权降低采购成本或构建虚拟库存,借助短纤期权避免库存贬值或增加销售利润。贸易企业通过短纤期权锁定销售利润,消费企业利用短纤期权降低采购成本或构建虚拟库存。 期权套期保值的基本策略包括保护性(买入期权)、抵补性(卖出期权)和双限(同时买卖期权)三类,如下表所示,不同企业可根据自身保值需求及风险偏好,灵活选择合适策略。 最后重点一提的是,期权套期保值的风险控制要求相比期货更为严格。期权套期保值的数量原则上应与现货或期货风险敞口保持一致,不能因为买入期权便宜而增加数量。此外严格执行平仓计划,既能避免卖出期权造成巨额亏损,还能节省买入期权支出的权利金。
短纤现货供应保持宽松,价格波动加剧,期权凭借低成本、精准和灵活的优势,未来将成为企业重要的风险管理工具。(作者单位:兴业期货) (责任编辑:admin) |


