工信部:设立积分池 对新能源汽车正积分进行收储和释放
财联社 07月08日
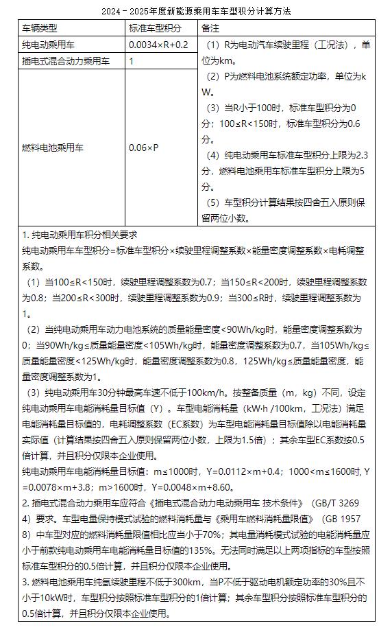
| 工信部对《关于修改的决定(征求意见稿)》公开征求意见。意见提出,建立新能源汽车正积分收储、释放机制,保障积分交易市场平稳运行。工业和信息化部设立积分池,对新能源汽车正积分进行收储和释放。 全文如下: 关于修改《乘用车企业平均燃料消耗量与新能源汽车积分并行管理办法》的决定 (征求意见稿) 为适应我国节能与新能源汽车产业发展和技术进步需要,工业和信息化部等有关部门决定对《乘用车企业平均燃料消耗量与新能源汽车积分并行管理办法》作如下修改: 一、将第十五条第三款修改为:“2021年度至2025年度的新能源乘用车车型积分按照《新能源乘用车车型积分计算方法》(见附件2)确定。2026年度及以后年度的新能源乘用车车型积分,由工业和信息化部另行公布。” 二、第二十一条增加一款,作为第二款:“按照《乘用车燃料消耗量评价方法及指标》第4.2款要求计算并公示乘用车企业平均二氧化碳排放量。” 三、将第二十九条修改为:“乘用车企业购买的新能源汽车正积分,可以在有效期内依据本办法规定进行抵偿和结转。” 四、增加一章“积分交易市场调节机制”作为第六章,包括第三十一条至第三十四条。 五、增加一条,作为第三十一条:“建立新能源汽车正积分收储、释放机制,保障积分交易市场平稳运行。工业和信息化部设立积分池,对新能源汽车正积分进行收储和释放。” 六、增加一条,作为第三十二条:“自2023年起,当年度产生和结转的新能源汽车正积分之和,大于考虑结转、转让积分抵偿后的企业平均燃料消耗量负积分与新能源汽车负积分之和的2.0倍时,在每年度积分核算情况报告发布后90日内,企业可根据自愿原则将新能源汽车正积分存储至积分池,存储的积分数量不超过自身当年度产生和结转的新能源汽车正积分总量的40%。收储的新能源汽车正积分不设置结转比例要求,有效期自存储年起不超过五年。” 七、增加一条,作为第三十三条:当年度产生和结转的新能源汽车正积分之和,小于考虑结转、转让抵偿后燃料消耗量负积分与新能源汽车负积分之和的1.5倍时,积分池释放新能源汽车正积分至上述倍数关系达到1.5倍。释放方案于每年6月30日前向社会公示。 按照积分池中企业存储积分占比释放相应数量的积分至各企业账户,由企业进行积分交易和负积分抵偿。当年度积分交易期结束之后,未使用的释放正积分返还积分池。 八、增加一条,作为第三十四条:“工业和信息化部、财政部、商务部、海关总署、市场监管总局将根据产业发展情况和碳排放管理工作需要,适时研究建立与其他碳减排体系的衔接机制。” 九、将第三十二条修改为第三十六条,并将第一款修改为:“工业和信息化部会同财政部、商务部、海关总署、市场监管总局对乘用车企业平均燃料消耗量与新能源汽车积分及执行情况进行核查,核查方式包括随机抽查、定期核查或专项核查等。” 十、将第三十四条修改为第三十八条,并将第一款修改为:“乘用车企业有下列情形之一的,工业和信息化部等部门按照职责给予通报,并按照核查值核算平均燃料消耗量与新能源汽车积分;视情节轻重,给予列入失信企业名单进行通报,禁止积分转让、交易等处罚:” 十一、将第三十六条修改为第四十条,并将第一款修改为:“乘用车企业平均燃料消耗量与新能源汽车积分管理要求,纳入乘用车生产企业及产品准入条件。乘用车企业有下列情形之一的,在其负积分抵偿归零前,对其燃料消耗量达不到《乘用车燃料消耗量评价方法及指标》车型燃料消耗量目标值的新产品,不予列入《道路机动车辆生产企业及产品公告》或者不予核发强制性产品认证证书,暂停企业燃料消耗量达不到目标值乘用车产品合格证电子信息或进口车辆电子信息报送,并可以依照《汽车产业发展政策》《强制性产品认证管理规定》等有关规定处罚:” 十二、将第三十七条修改为第四十一条,并将第一款修改为:“本办法所称核算年度是指每年1月1日至12月31日。境内生产的乘用车以机动车整车出厂合格证的发证日期为准确定相应的年度;进口乘用车以获得强制性产品认证车辆的海关报关单证放行日期为准确定相应的年度。” 十三、将第三十一条、第三十三条、第三十五条、第三十八条、第三十九条、第四十条分别修改为第三十五条、第三十七条、第三十九条、第四十二条、第四十三条、第四十四条。 十四、附件2《新能源乘用车车型积分计算方法》增加2024至2025年度新能源乘用车车型积分计算方法,如下表所示: ![]() 十五、附件3《乘用车企业平均燃料消耗量与新能源汽车积分报告》将“条件A试验电能消耗量⑤”和“条件B试验燃料消耗量⑤”分别修改为“电量消耗模式电能消耗量⑤”和“电量保持模式燃料消耗量⑤”。 此外,对相关条文序号和个别文字作相应修改。 本决定自2023年X月X日起施行。《乘用车企业平均燃料消耗量与新能源汽车积分并行管理办法》(工业和信息化部财政部商务部海关总署市场监管总局(原质检总局)令第44号)根据本决定作相应修改,重新公布。 《关于修改<乘用车企业平均燃料消耗量与新能源汽车积分并行管理办法>的决定(征求意见稿)》起草说明 按照《新能源汽车产业发展规划(2021-2035年)》(国办发〔2020〕39号)、《乘用车企业平均燃料消耗量与新能源汽车积分并行管理办法》(工业和信息化部财政部商务部海关总署市场监管总局(原质检总局)令第44号)的相关规定,工业和信息化部装备工业一司会同相关部门司局组织编制了《关于修改<乘用车企业平均燃料消耗量与新能源汽车积分并行管理办法>的决定(征求意见稿)》。有关情况说明如下: 一、修订背景及必要性 为了节约能源、保护环境,促进汽车产业健康发展,2017年9月,工业和信息化部、财政部、商务部、海关总署、市场监管总局(原质检总局)联合发布了《乘用车企业平均燃料消耗量与新能源汽车积分并行管理办法》(以下简称《积分办法》),2020年6月修订发布《关于修改<乘用车企业平均燃料消耗量与新能源汽车积分并行管理办法>的决定》(以下简称《积分办法修改决定》)。《积分办法》实施以来,在引导汽车节能、促进新能源汽车产业发展等方面发挥了重要作用。2021年,我国新能源乘用车产量达到335.9万辆,同比增长1.7倍,连续7年位居全球第一;行业平均燃料消耗量达到5.10升/100公里(WLTC工况),超额完成5.98升/100公里的燃料消耗量目标;纯电动乘用车平均续驶里程达到392公里,平均电能消耗量达到12.2度/100公里,较2016年分别提升90%、下降23%。 我国提出碳达峰、碳中和战略,国际上主流国家纷纷提出碳中和愿景,产业发展面临新形势;《积分办法》执行过程中存在机制不够灵活、市场供需调节能力不足等问题。为了更好发挥政策作用,促进产业高质量发展,需与时俱进对《积分办法》进行修订完善。 二、主要工作过程 《积分办法修改决定》发布实施以后,我部即启动了下一阶段积分政策研究工作。主要包括: 一是统筹考虑产业发展和“双碳”战略实施,对中长期市场规模、技术趋势等进行系统研究,测算形成新能源汽车积分比例方案、优化车型积分计算方法。二是开展大规模调研,广泛听取国内外重点企业意见建议,对于行业重点关注的积分交易市场供需调节机制、新能源汽车积分考核要求等开展专题研究。三是就《积分办法》修订思路和有关方案组织3次座谈研讨,书面征求了相关部门、行业机构、重点企业意见,在此基础上,进一步修改完善,形成《关于修改<积分办法>的决定(征求意见稿)》。 三、主要修改内容 (一)更新了新能源汽车积分计算方法和考核比例 为推进实施“双碳”战略,保障实现《新能源汽车产业发展规划(2021-2035年)》新能源汽车发展目标和油耗目标,综合考虑技术进步、成本下降和新能源、油耗积分合规成本变化情况,基于新能源汽车正积分与新能源汽车负积分、油耗负积分基本平衡原则,测算提出2024、2025年积分要求。将2024-2025年度新能源乘用车标准车型分值较上一阶段平均下调40%左右(与2021-2023年度32%~52%的下调幅度基本一致),新能源汽车积分考核比例设定为28%和38%,并对应调整了积分计算方法和分值上限。考虑到燃料电池乘用车仍处在示范运营发展阶段,为体现鼓励导向,在车型分值方面给予了一定放宽,标准车型单车分值下调20%。为引导技术升级,将动力电池能量密度在90瓦时/公斤至105瓦时/公斤之间的车型和105瓦时/公斤至125瓦时/公斤之间的车型分值调整系数分别下调至0.7和0.8。 (二)增加了积分交易市场调节机制 为保障积分供需基本平衡,稳定企业预期,新增“积分交易市场调节机制”一章。一是建立积分池制度,在积分市场供大于求时,由企业自愿申请新能源汽车正积分收储;在供小于求时释放存储的新能源汽车正积分,以此调节积分市场供需。二是研究设定积分池收储、释放积分的触发条件。根据积分市场历史交易情况,对2017-2020年度积分价格和价值之比,与市场供需关系进行量化评估,当年度可供交易的新能源汽车正积分与待外部交易抵偿的负积分比值(简称供需比)为1.5倍时,积分价格与积分价值相近;当供需比大于2.0倍时,积分价格将大幅偏离积分价值。对此将供需比2.0倍和1.5倍分别作为积分池启动收储、释放积分的触发条件;同时为最大限度减少对交易市场的干预,供需比介于1.5和2.0倍之间时,积分池不启动。三是明确积分池收储的优惠条件和收储上限要求。收储至积分池的新能源汽车正积分不受积分结转比例要求限制,并给予五年有效期优惠;同时为避免过量存储导致市场上可供交易的积分不足,经过测算评估,设定企业存储积分比例为不高于自身当年度产生和结转的新能源汽车正积分总量的40%。四是明确积分池释放机制。启动积分释放后,积分池将自动释放积分至供需比达到1.5倍,并根据积分池中企业存储积分占比将积分分配至各企业,当年度未使用的释放积分将返还积分池。 (三)完善了积分核查和处罚要求 为推动解决《积分办法》执行过程中数据漏报、错报、瞒报等情况,以及负积分不抵偿等问题,进一步加强针对性要求。一是强化核查管理,明确通过随机抽查、定期核查、专项核查等多种方式加强积分及执行情况核查。二是严格处罚措施。对报送数据与实际不符的,暂停其积分转让、交易;对负积分未抵偿的,暂停企业燃料消耗量达不到目标值的乘用车产品合格证电子信息或进口车辆电子信息报送。 (四)其他修订内容 一是为推进国家“双碳”战略实施,增加企业平均碳排放水平公示要求,并提出将根据产业发展和碳排放管理工作需要,适时研究建立与其他碳减排体系的衔接机制。二是考虑到政策运行基本稳定,且已建立积分市场调节机制,对此为进一步提高积分交易灵活性、便于企业自主决策安排,允许企业购买的新能源汽车正积分进行抵偿和结转。三是为保障数据统计更为准确,调整境内生产、进口乘用车分别以合格证发证日期、海关报关单证放行日期为准确定核算年度。 (文章来源:财联社) (责任编辑:admin) |


