期货研报精选 9月26日 周二
东方财富研究中心 09月26日
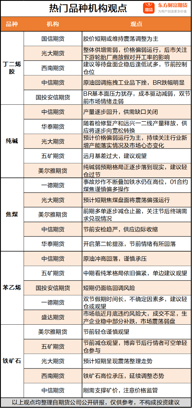
热门品种机构观点![]() 黑色系期货节前钢价震荡下行 铁矿价格承压下跌(华泰期货) 钢厂补库进入尾声 黑色原料弱于成材(混沌天成期货) 农产品期货节前棉价平稳运行 注意节前持仓风险(光大期货) 豆油震荡 谨慎节前资金离场(瑞达期货) 有色/贵金属期货下游消费向好以及节前备库支撑下锌价或继续上行(五矿期货) 高铝价抑制消费 限制沪铝价格上行空间(中财期货) 能化期货预计短期PTA高位震荡调整 等待驱动(西南期货) 原油市场难有基本面较大的利空及负反馈(美尔雅期货) (文章来源:东方财富研究中心) (责任编辑:admin) |


