中金:人民币汇率大幅反弹 三大因素共振
第一财经 09月13日
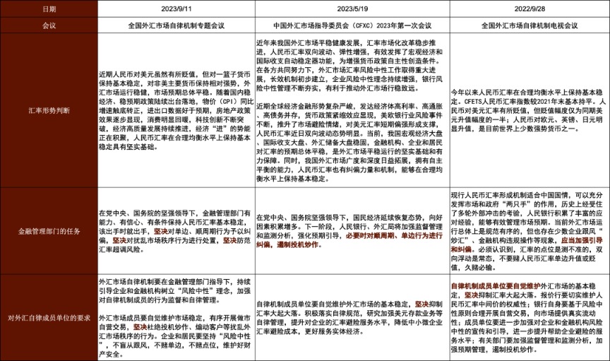
中金公司研报指出,目前国内经济数据出现初步企稳迹象,而稳汇率政策料将继续发力,若外部环境允许,人民币汇率存在反弹的机会。我们认为人民币汇率在周一的走强恰好来自三大因素的共振,具体来看:外部环境方面,美元指数在周一明显回落,脱离105的阶段性高点;稳汇率政策方面,周一的全国外汇市场自律机制专题会议释放出较强烈的口头预期管理信号,经济数据方面,周一中午公布的8月金融数据超预期向好。 全文如下中金:人民币汇率为何大幅反弹? 中金研究 正如我们在周报中所提示,目前国内经济数据出现初步企稳迹象,而稳汇率政策料将继续发力,若外部环境允许,人民币汇率存在反弹的机会。我们认为人民币汇率在周一的走强恰好来自上述三大因素的共振,具体来看:外部环境方面,美元指数在周一明显回落,脱离105的阶段性高点;稳汇率政策方面,周一的全国外汇市场自律机制专题会议释放出较强烈的口头预期管理信号,经济数据方面,周一中午公布的8月金融数据超预期向好。 继上周人民币走弱突破去年11月低点,创下2008年以来新低后,人民币汇率在本周一迎来大涨,其中在岸人民币汇率从9月8日最弱的7.3499最高升值至7.2705,离岸人民币从9月9日最弱的7.3681最高升值至7.2837,平均走强逾800基点。 日元反弹造就美元指数回调的窗口 美元指数在周一开盘后明显回调,最低至104.533,较9月9日的最高点回落约560基点,而美元指数的回调也给人民币的反弹提供了契机。日元的反弹是美元指数高位回调的重要原因。日本《读卖新闻》在9月9日发表了对日本央行行长植田和男的采访报道[1] ,植田表示“当经济、物价形势出现超预期上行时,年底有足够的信息可以确信通胀可以持续之时,日本央行会考虑退出负利率”(详情参考《植田暗示退出负利率可能性》)。受日本货币政策正常化预期的影响,日债收益率和互换利率走高,日元汇率在日美利差收窄的推动下于周一开盘出现大涨(图表1)。 图表1:日元利率在9月11日明显走高 ![]() 资料来源:Bloomberg,中金公司研究部 自律机制专题会议释放“强”信号 9月11日上午,全国外汇市场自律机制专题会议在京召开[2] ,本次会议讨论了近期外汇市场形势和人民币汇率问题。会议一方面强调国内经济“进”的势能正在积聚,另一方面则表达了金融管理部门“该出手时就出手,坚决对单边、顺周期行为予以纠偏,坚决对扰乱市场秩序行为进行处置,坚决防范汇率超调风险。”等果断行动信号。近年来监管部门数次通过外汇市场自律机制会议的平台指导自律会员稳定外汇市场情绪,并宣布管理部门下一步外汇监管工作思路。离我们较近的有2023年5月18日的全国外汇市场指导委员会全体会议和2022年9月28日召开的全国外汇市场自律机制电视会议。通过比较本次会议与过去两次类似会议的措辞,我们发现本次会议的措辞更为严厉和果断(图表2)。对金融管理部门,本次会议的要求是“该出手时就出手”,三个“坚决”体现了行动的迫切性。而今年518会议的要求则是“强化预期引导,‘必要时’进行纠偏”,去年的928会议的措辞则为“应当加强引导和纠偏”。而对于外汇自律机制成员单位,本次会议的要求是“坚决杜绝投机炒作、煽动客户等扰乱市场秩序的行为”,此前两次会议的要求则为“坚决抑制汇率大起大落”。可见管理部门对自律成员的要求从维护银行间外汇市场交易秩序的稳定延伸到了对客户顺周期投机交易行为的杜绝。 图表2:会议内容对比 ![]() 资料来源:中国人民银行,国家外汇管理局,中金公司研究部 8月金融数据超预期向好 央行于9月11日午间公布了8月金融数据[3][4] , 具体来看,社融规模增量为3.12万亿元,同比多增6316亿元,贷款增量为1.36万亿元,同比多增868亿元,信贷总量表现超出市场预期,其中居民短贷新增2320亿元,中长期贷款新增1602亿元(图表3),居民短期和中长期贷款表现略有分化,中金银行组认为前者可能是因为消费贷款的营销力度较强,后者则是因为房地产市场可能仍然较弱,提前还贷可能较多,社融多增或是部分受到地方债发行进度加快的影响(详情参考《8月社融信贷速评》)。结合上周部分国有银行和股份制银行相继发布了存量房贷利率的调整方式的消息,我们认为居民去杠杆的动力或会边际减小,银行面对的贷款早偿压力或能减轻,并为今年剩余时间的社融数据提供支撑(详情参考《美元扩大涨势》)。 图表3:新增人民币贷款 ![]() 资料来源:Wind,中金公司研究部 其他稳汇率政策综合推进 自7月中央政治局会议提及[5] “要保持人民币汇率在合理均衡水平上的基本稳定”以来,金融管理部门和外汇自律机制已经采取了包括中间价逆周期因子调整(图表4)、离岸人民币流动性的收紧(图表5)、国有大行卖出美元、调升跨境融资宏观审慎调节参数、口头稳定预期和下调外汇存款准备金率等稳汇率措施(详情参考《评央行调降外汇存款准备金率》)。从7月24日召开之日至9月8日收盘,人民币汇率对美元贬值了2.13%,同期欧元贬值了3.29%,英镑贬值了2.81%,日元贬值了4.3%。可见在一揽子相关措施的推动下,尽管双边汇率仍有所贬值,但人民币汇率的走势阶段性强于其他的非美SDR货币,对一篮子货币小幅回升(图表6)。我们认为,在911自律会议之后,如果市场供求进一步失衡,不排除管理部门出台进一步政策的可能性(图表7)。 图表4:彭博调查中间价与实际中间价差额 ![]() 资料来源:Bloomberg,中金公司研究部 图表5:离岸人民币TN期限掉期回正,显示离岸人民币融资成本与美元相当 ![]() 资料来源:Bloomberg,中金公司研究部 图表6:彭博调查中间价与实际中间价差额 ![]() 资料来源:Bloomberg,中金公司研究部 图表7:近些年稳汇率政策梳理 ![]() 资料来源:中国人民银行,国家外汇管理局,Bloomberg,中金公司研究部 即期汇率短期或进一步靠向中间价 我们认为,近期即期汇率与中间价偏离度过高可能是稳汇率政策加码的重要原因。9月8日,在岸人民币汇率和中间价的偏离度达到了近1300个基点,创出本轮行情的新高。自逆周期因子引入后,在岸人民币即期汇率只有在2019年8月、2022年的9月和10月三次偏离中间价达到或超过1300个基点。即期价格与中间价偏离程度过高既影响了中间价的权威性,也容易扰动汇率预期。根据过去三次的经验,在偏离幅度过大的时点,我们都观测到了稳汇率工具的加码使用推动即期汇率向中间价回升(图表8)。因此,我们认为短期即期汇率或存在进一步向中间价靠拢的可能性。 图表8:人民币即期汇率(金)vs中间价(红)vs 日交易区间(灰)vs两者之差(蓝,左轴) ![]() 资料来源:Bloomberg,中金公司研究部 中长期的转升仍待内外基本面好转,但内外积极因素正在累积 中长期看,人民币汇率的企稳回升有赖于内外基本面因素的好转。当前外部环境仍然充满挑战,美元指数和美债收益率还未确认下行趋势,全球主要非美货币仍面临一定压力。我们不排除人民币在短期回升之后仍然反复磨底整固的可能性。但我们关注到内外基本面的一些积极因素正在累积:国内稳经济政策的逐步出台、8月中国进口、PMI、金融数据的企稳态势,还有美国就业市场的趋冷迹象和美联储加息周期结束的可能性[6] 。相关的迹象虽然短期对扭转当前强美元环境的影响有限,但我们相信这是一个量变到质变的过程,积极因素持续累积终将扭转汇率的弱势。 (文章来源:第一财经) (责任编辑:admin) |









