两项新政 上海楼市再出利好!
证券时报 09月08日
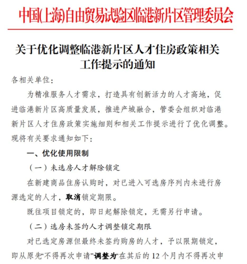
继“认房不认贷”政策后,一线城市上海再次出台楼市利好政策。 9月7日,上海公积金管理委员会宣布调整公积金购买存量住房最长贷款期限,自10月7日起施行。根据新政,上海二手房公积金贷款期限最长可达30年,在业内人士看来,这意味着在新一轮购房政策宽松期中,上海公积金政策继续发力,且超出了传统的额度增加等范畴。 同时,上海临港新片区也再次优化人才住房政策,将建立重点支持单位清单,重点支持单位人才工作年限缩短为“3个月以上”。 二手房公积金贷款期限可达30年 根据上海公积金管理委员会发布的《关于调整本市住房公积金购买存量住房最长贷款期限的通知》,上海将对借款人购买6(含)至35年之间房龄的存量住房的住房公积金最长贷款期限进行调整。 ![]() 其中,所购存量住房房龄为6(含)至20年之间的,住房公积金最长贷款期限从原来的不超过“35减房龄”的计算规则调整为不超过30年;所购存量住房房龄为20(含)至35年之间的,住房公积金最长贷款期限从原来的不超过15年调整为不超过“50减房龄”。 根据该政策,上海房龄在20年以下的二手房,公积金贷款期限最长可达30年,这将在很大程度减少月供压力。 “房龄20年左右的二手房受益最为明显。”易居研究院研究总监严跃进对证券时报记者表示,“此类二手房以前公积金贷款期限最长为15年,按新规则可贷30年,交易性价比将大幅提高。” 在他看来,此类住房的业主往往是换房需求较强群体,公积金贷款政策友好,此类住房出售的概率会加大,而从购房者本身而言,此类住房可能地段好且有较好学区,年轻人也愿意购买。 以首套房公积金贷款100万元为例,20年房龄且等额本息贷款情况下,30年期限每月还款额为4270元,15年每月还款额则达6954元,两者相差2684元。 上海公积金管理委员会同时发布《关于本市住房公积金支持城市更新有关政策的通知》,对纳入本市城市更新范围内的旧住房更新改造项目实施住房公积金支持政策。 该政策主要包括三方面内容:支持购买更新改造后房屋公积金提取,业主(产权人或公有住房承租人,下同)购买改造后具备交易条件的房屋(含增加面积),可以提取住房公积金支付实际购房款;支持项目建设期内租房公积金提取,业主在项目建设期内租赁住房过渡安置的,可以提取住房公积金支付扣除过渡费补贴后个人承担的租金;扩大提取申请人范围,提取申请人范围为业主本人及其配偶、父母、子女。 “该政策涉及公积金购置改造后的二手房、过渡期租房等,相当于放宽了公积金的使用范围,有助于减轻业主的购房和租房压力。” 严跃进表示。 临港新片区优化人才住房政策 同日,上海临港新片区也发布《关于优化调整临港新片区人才住房政策相关工作提示的通知》,再次优化人才住房政策。 ![]() 根据该政策,临港新片区对未选房人才解除锁定,在新建商品住房认购时,对已进入可选房序列内未进行房源选定的人才,取消锁定期限。既往项目锁定的,即日起解除锁定,无需另行申请。 选房未签约人才调整锁定期限,对已选定房源但最终未签约购房的人才,予以限期锁定,即从原先“不得再次申请”调整为“在其后的12个月内不得再次申请”。 此外,该通知还显示,临港新片区还将调整重点支持单位的人才工作年限要求。根据临港新片区的产业发展导向及城市功能发展需求,拟建立人才住房政策重点支持单位清单,在重点支持单位工作的人才,工作年限要求从6个月以上缩短为3个月以上。 上海公积金贷款依然“认贷” 在上海“认房不认贷”政策发布后,公积金贷款政策并未随之调整,目前依然“认贷”。 近日有购房人向记者反映,其首套房使用过公积金贷款,换房时按照最新政策被认定为首套房,但咨询公积金贷款政策时,却被告知公积金贷款的额度和利率均按二套房计算。 证券时报记者从银行人士处获悉,上海市民名下有两次公积金贷款记录的,即便名下已无房产,目前依然延续之前政策,即不再发放公积金贷款。 “后续是否会调整,要看上海公积金中心是否会出台配套政策。”该银行人士表示。 (文章来源:证券时报) (责任编辑:admin) |



