期货研报精选 9月5日 周二
东方财富研究中心 09月05日
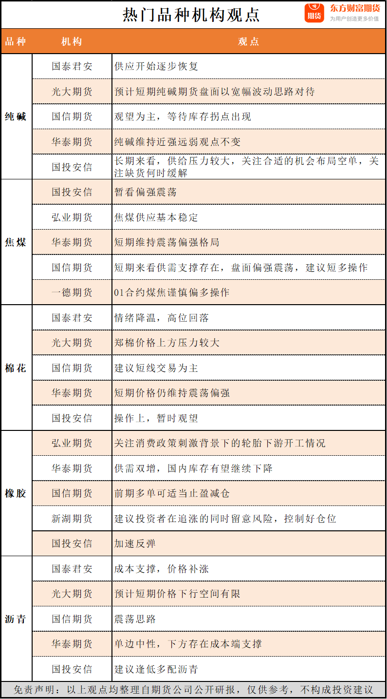
热门品种机构观点![]() 黑色系期货钢材需考验旺季需求力度 盘面高位震荡(美尔雅期货) 铁矿石期货主力合约高位震荡 短期可能承压回落(西南期货) 农产品期货生猪价格小幅下跌 建议继续保持观望(中州期货) 市场整体出货速度优于之前 近期关注早熟苹果价格以及市场走货情况(混沌天成期货) 有色/贵金属期货累库压力下 锌价中期继续偏弱(弘业期货) 维持弱势累库观点 对铝价涨势持谨慎态度(光大期货) 能化期货油价触及前高后仍存压力 关注沙特减产消息面扰动(国投安信期货) 尿素短期盘面冲高不追 盘面波动率大幅走高背景下观望为主(五矿期货) (文章来源:东方财富研究中心) (责任编辑:admin) |


