期货研报精选 8月29日 周二
东方财富研究中心 08月29日
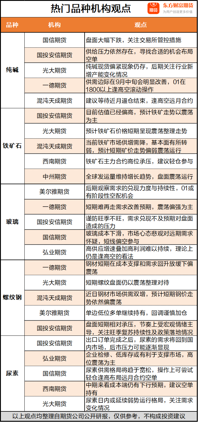
热门品种机构观点![]() 黑色系期货粗钢平控的压力仍在 双焦上方继续承压(美尔雅期货) 螺纹钢当前供需变化不大 更多需要关注消息面对于盘面的影响(弘业期货) 农产品期货印度、泰国减产预期较强 中长期糖价仍有上涨空间(国投安信期货) 新货供应紧张 新玉米上市前玉米期价延续震荡偏强表现(光大期货) 有色/贵金属期货9月“旺季不旺”已经初步显现 预计碳酸锂价格将维持偏弱走势(国信期货) 贵金属建议观望 重点关注非农就业数据(五矿期货) 能化期货纯碱远月仍是过剩格局不变 上涨之后扩大下跌空间(混沌天成期货) 供应压力增加 PTA谨慎偏多思路对待(西南期货) (文章来源:东方财富研究中心) (责任编辑:admin) |


