烧碱、对二甲苯期货注册获证监会同意 年内累积新上市品种高达11个 交易所连发6条公告
财联社 08月28日
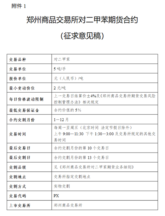
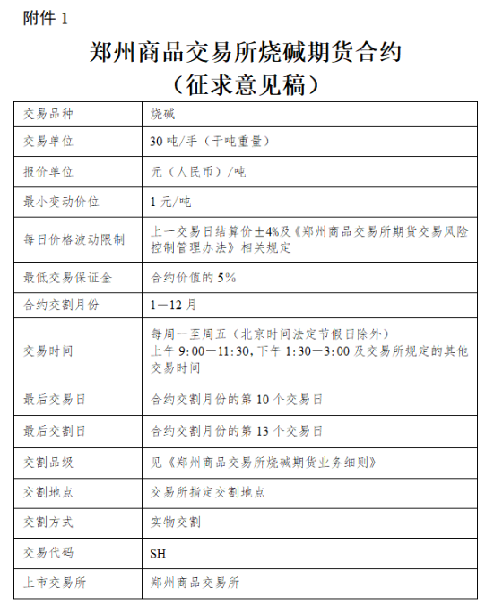
近日,证监会发布公告,同意郑州商品交易所烧碱、对二甲苯期货及期权注册。下一步,证监会将督促郑州商品交易所做好各项工作,保障烧碱、对二甲苯期货及期权的平稳推出和稳健运行。 此前,在8月4日,郑商所就发布了关于对二甲苯以及烧碱期货、期权合约及业务细则征求意见的公告。此次证监会同意注册也意味着期货市场化工品大家族即将迎来新的成员。 根据此前的官方统计,今年初至今期货市场共新上市了9个品种,如将此次的烧碱和对二甲苯包括进去则要高达11个。此前新上市的品种包括4个期货品种和5个期权品种。分别是30年期国债期货、氧化铝期货、合成橡胶期货、合成橡胶期权、乙二醇期权、苯乙烯期权、碳酸锂期货、碳酸锂期权以及科创50ETF期权。 交易所发公告应接不暇,征集做市商及交割仓库 根据郑商所官网显示,于8月24日至8月26日期间,共发布新品种上市公告多达6条,分别关于征集做市商及交割仓库。 ![]() 据郑商所相关负责人介绍,烧碱是重要的化工原料,即是氧化铝的上游原料,也是纸浆生产过程中的重要添加剂,其伴生品氯气还是PVC的生产原料。而对二甲苯是石化聚酯产业链中重要的中间产品,由石油炼化而来,99%以上用于生产精对苯二甲酸。 据了解,此前郑商所已推出PTA期货及期权、短纤期货等品种工具,产业链企业对期货、期权工具的理解和运用已相对成熟。国内总产能90%以上的PTA企业和50%的短纤企业均利用期货开展套期保值,“期货价格加减升贴水”的定价方式已成为PTA现货贸易主流,在短纤现货贸易中也逐步兴起。 新凤鸣集团总裁助理章四夕表示,近几年随着国内对二甲苯新产能的逐步释放,国产对二甲苯供应量占比逐步增加,传统的对二甲苯基准定价体系受到冲击。郑商所在此关键时期上市对二甲苯期货及期权,给企业提供更多定价参考依据,有利于更好发现对二甲苯远期价格,便利企业生产经营。 山东海化股份有限公司销售分公司期货部部长王铭之表示,烧碱期货及期权上市在即,企业应运用衍生品工具对价格进行风险对冲,通过套期保值等手段稳定企业生产经营。与传统贸易模式相比,期货市场不仅为企业增加风险对冲工具,还可以增加销售渠道,有利于企业增强风险抵御能力。 对二甲苯中国占全球产量第一,烧碱为氧化铝主要原料 根据公开资料显示,从全球来看,对二甲苯及烧碱中国均在产量和需求上占据市场重要份额。 目前对二甲苯(PX)的主要产能集中在亚洲、北美以及中东、非洲各区,其中亚洲的产能最高。2021年数据显示,亚洲PX产能达6753万吨/年,在全球产能占比高达81%左右,而在亚洲国家里中国又占到了近47%的产能。 在国内的产需数据方面,2021年中国PX行业产能达2908万吨,同比增13.9%,产能利用率为75.65%。消费方面,2021年表观需求量为3497万吨,同比增长1.8%。目前PX相关的上市公司有荣盛石化(002493)、恒逸石化(000703)、恒力石化(600346)、珠海港(000507)等。 以下为对二甲苯期货合约信息: ![]() 同样烧碱的产能也主要集中在亚洲地区,亚洲地区约占全球的63.7%;其中中国产能占比最大,约占全球45.6%。北美与西欧分别占比15%与12%,位列二、三位。2022年上半年,中国烧碱产能达到4309万吨,其中新增产能42.5万吨,淘汰产能7.5万吨。 在需求上,截至2022年底,亚洲年需求量超5300万吨,约占全球总需求的62.8%,其中亚洲需求主要集中在中国地区。欧洲地区的烧碱需求量与北美地区相接近,2022年需求为1235.5万吨,约比14.6%。2016年以来,我国烧碱消费量稳定在3000万吨/年以上规模。2022年,因出口需求释放及国内需求坍塌,烧碱表观消费量环比下降至3656.62万吨。目前烧碱行业的主要上市公司有,镇洋发展(603213)、鄂尔多斯(600295)、北元集团(601568)、华塑股份(600935)、氯碱化工(600618)等等。 以下为烧碱期货合约信息: ![]() (文章来源:财联社) (责任编辑:admin) |




