期货研报精选 8月28日 周一
东方财富研究中心 08月28日
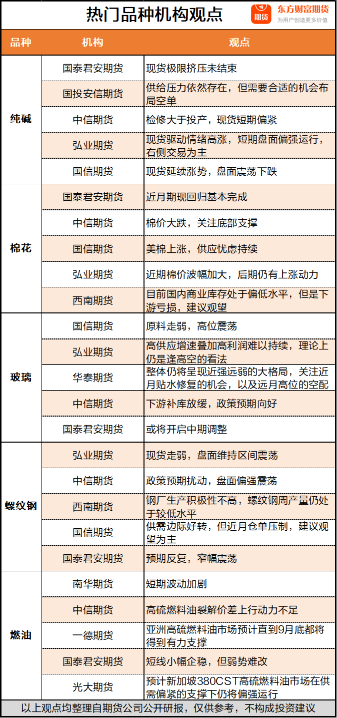
热门品种机构观点![]() 黑色系期货铁矿石 现实强势推动盘面高位震荡(国信期货) 当前盘面焦煤贴水已经基本修复 预计短期炼焦煤价格将承压运行(光大期货) 农产品期货印度天气炒作升温 白糖偏多震荡思路(美尔雅期货) 国内大宗商品整体走势偏强 油脂价格存在想象空间(中泰期货) 有色/贵金属期货预计贵金属短期维持宽幅震荡走势 不建议做空(西南期货) 如果去库节奏终结 铜价或将震荡偏弱运行(五矿期货) 能化期货原油及化工品氛围仍偏强 短期看甲醇或延续高位运行(一德期货) PTA加工费处于低位区间 目前成本高企 市场总体震荡偏强(弘业期货) (文章来源:东方财富研究中心) (责任编辑:admin) |


