【期货知识科普】有色中的“博士”——铜期货简介
中粮期货 07月04日
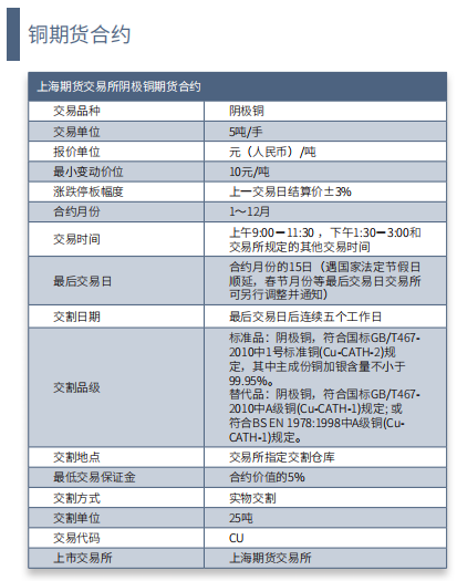
| 期货知识小科普 期货是以某种大宗商品或金融资产为标的可交易的标准化合约,这个标的物可以是某种商品(例如原油、黄金、棉花),也可以是金融工具(如国债、股票指数)。目前期货市场一共有71个可交易品种,对于刚进入期货市场的朋友们来说,品种选择似乎是一件让人很纠结的事情,本栏目接下来就将为大家介绍期货的热门交易品种,帮助大家更好地选择合适自己的交易品种。 最近有色的行情可以说是“狂风落尽深红色、绿叶成阴子满枝”,让“空者”欢欣、“多者”流泪,在“跌跌不休”的有色品种中,沪铜跌幅居前,主力合约6月份已经“顺滑”下跌超10000点。今天我们就来介绍一下有色中的大哥——铜到底是一个什么样的品种,想参与沪铜交易又要如何做? 铜是一种什么样的金属铜是人类最早发现的古老金属之一,从“当窗理云鬓,对镜帖花黄”中的铜镜,到现代的工业生产,铜在我国有色金属材料的消费中仅次于铝。 铜是人类用于生产的第一种金属,最初人们使用的只是存在于自然界中的天然单质铜,应用方法也比较简单,后来随着生产的发展,人们找到了从铜矿中取得铜的方法。自然界中含铜的矿物比较多见,而且大多具有鲜艳而引人注目的颜色,例如,金黄色的黄铜矿、鲜绿色的孔雀石、深蓝色的石青等等。这些矿石在空气中经过焙烧后便形成氧化铜,再用碳还原,就能得到金属铜。 铜具有许多可贵的物理、化学特性,是优良的导电和导热体,在现实生活中被广泛地应用于电气电子工业、能源石化工业、轻工业、机械制造业、交通运输业、建筑工业、国防工业等多个领域。 铜的产业链介绍![]() 上游产业 铜产业链的上游是铜矿的开采,铜矿资源是整个产业链的基础支柱。下面来简单介绍一下铜矿全球市场情况。 铜矿在全球的分布集中度较高,据统计,2021年全球铜矿储量约88000万金属吨,主要分布于美洲地区。其中,智利的铜矿储量最大,约为20000万金属吨,占全球铜矿储量的22.73%;澳大利亚、秘鲁分别位列第二位、第三位,占全球铜矿储量的10.57%和8.75%。我国也有一定的铜矿储量,2021年我国铜矿储量约2600万金属吨,占全球铜矿储量的2.95%。 ![]() 虽然中国的铜矿储量不大,但是产量颇高。2021年,全球矿山的铜矿产量约2100万金属吨,其中智利产量约为560万金属吨,占全球铜矿产量的26.67%,排名第一,与其储量占比相当。而我国2021年铜矿产量约180万金属吨,占全球铜矿总产量的8.57%,位居世界第三。 ![]() 我国并没有产能集中的大型矿山或世界级铜矿企业,虽然铜矿产量大,但仍需通过大量进口弥补自给上的不足。为了应对国内铜资源的不足,近年来国内企业纷纷在国外投资收购大型矿企,加速海外铜矿资源布局。 中游产业 铜产业链的中游是冶炼加工,开采和进口的铜矿石按铜的质量分成了不同的等级,其中加工企业最主要的原材料是阴极铜,也叫电解铜,精炼铜。 阴极铜有两大来源,分别是“铜精矿冶炼获得”和“废杂铜再生加工而成”。近年来废杂铜利用量大幅上升,我国铜消费的1/3来自再生铜。实际上,人类自从认识铜开始,被发现的铜当中80%至今一直在为人们所利用。 结合消费量,精炼铜生产大国可以分为两类:一类是自身具有较大的精炼铜消费需求,产量也大,但多数情况下产量无法覆盖消费,因而也极度依赖进口,比如我国的产量和消费量都是全球第一。另一类是自身拥有丰富铜矿资源,但消费并不大,产量主要转化为出口,比如智利、日本等都是精炼铜出口大国。 下游产业 铜产业链的下游是铜的应用领域,生产贸易企业将铜半成品进一步加工,制成社会各种领域中的必需品,如建筑业中的建材,能源领域中的机电设备,家用电器中的冰箱空调等等。同时,废旧物资当中的铜还可以通过拆解加以回收利用,循环进入产业链中的冶炼加工企业充当生产原材料,一些高纯度的废杂铜也会直接进入下游应用领域。 铜价影响因素有哪些铜作为大宗商品中最重要的品种之一,其生产和消费与宏观经济运行密切相关,铜价被视为宏观经济的“晴雨表”之一,市场又称其为“铜博士”。影响铜价的因素有很多,比如宏观经济、供需情况、生产成本、进出口政策、突发事件等等,下面简单介绍几个关键因素。 1、宏观经济 整体而言,铜价受宏观经济大环境的影响体现出一定金融属性,大部分时候与美元指数呈负相关性。利率、社融和M1/M2的变化情况被视为金融运行状况和货币流动性的观测指标,由此产生的需求和通胀的阶段性预期变化往往也会影响铜价的波动。 2、生产成本 生产成本是衡量商品价格水平的基础,铜的生产成本包括冶炼成本和精练成本,不同矿山测算铜生产成本有所不同。当成本上升,铜价一般也会相应提升。 3、供需基本面 铜的供需基本面对铜价也有重要影响,中长期看铜精矿供应量和铜价呈负相关性,下游铜消费的增减与铜价总体呈正相关。铜下游开工率的季节性变化、再生铜政策变动和国内外铜库存变化也都反映着铜供需两端的平衡情况。 库存:这里简单介绍一下体现供需变化的重要指标——库存。铜的库存又分为报告库存和非报告库存。 报告库存即“显性”库存,是指交易所库存,这些库存会定期公布,因此是铜库存的主要参考指标,目前世界上比较有影响的进行铜期货交易的有伦敦金属交易所(LME),纽约商品交易所(NYMEX)的COMEX分支和上海期货交易所(SHFE)。 非报告库存是“隐性”库存,指全球范围内生产商、贸易商和消费商中持有的库存,这些库存不会定期对外公布,所以一般难以统计,通常来说,加息预期,银行信贷收紧,铜价大幅调整迹象,隐形库存会释放,对铜价形成压力。 4、进出口政策 我国是铜的进口大国,所以进口情况和进出口政策变化都会对铜价产生影响。我国从2008年1月1日起对精铜进口执行零关税,对高纯精炼铜出口税率为5%,进出口税率均有所下调。 5、突发事件 突发事件的扰动因素也对铜价有一定影响。例如在中美贸易摩擦中,每当一方宣布向对方进口商品加征关税时,总会引起短期铜价的下跌。另外,当铜矿区域发生地震、事故,或者矿山、冶炼厂等出现罢工情况均会对铜的供给预期产生变化。 6、汇率情况 国际上的铜是美元定价的,所以铜价一般和美元呈负相关,美元走强可能导致铜价下跌。 铜价的历史情况2010-2019年,铜市场价格总体呈现冲高回落态势。受全球经济复苏、中国施行“四万亿”投资计划、欧美经济体“量化宽松”的货币政策和财政扩张手段等因素影响,铜价持续上行,在2011年达到顶峰。随后受到全球经济下滑、欧洲债务危机、国内紧缩政策的影响,供需面铜精矿产能出现过剩,铜价宽幅震荡,一路走低。2017年受到库存下降及经济复苏的影响,铜价有所反弹,但2018年起受中美贸易战、宏观经济下行和消费不振等因素影响,铜价总体呈现震荡趋势。2020年初受新冠疫情冲击,全球经济几乎停滞,铜价迅速跌至近七年新低,后来随着疫情好转、经济复苏,铜价反弹并震荡上行。 ![]() 近期铜价为何下跌 最近铜价快速下行主要是受宏观经济和外需放缓影响。美联储货币紧缩路径的进一步陡峭化,导致经济向滞胀-衰退周期运行的节奏加快,在通胀升温及地缘政治因素的影响下,流动性收紧带来杠杆去化压力,投机资金和贸易套保资金配置更加谨慎,近期海外基金的抛盘也比较坚决。 同时,外需放缓趋势难以逆转。美联储加息可能会削减房地产、汽车制造和耐用品等领域金属需求,随着制造商面临着不断上升的借贷成本,建筑和工业机械等领域的需求也面临着越来越大的风险,欧美制造业景气度逐步从高位回落,美国6月制造业PMI52.4(50为荣枯线),创23个月新低;欧洲制造业PMI录得52,降至22个月来新低,让投资者愈发担忧工业金属的前景。 而国内是有经济复苏的预期的,但是目前地产等刺激效果不佳,需求改善空间有限,电力行业需求有所上调,地产、传统交运、电子行业需求有所下调,抵消了一部分新能源汽车的刺激需求。 如何交易沪铜期货?沪铜期货于1993年3月在上海期货交易所上市,至今已将近30年,堪称“元老”品种。铜与宏观经济的关系密切,因此沪铜期货在上市后便吸引了大量的投资者参与交易,巨大的成交量一度让沪铜期货成为“国内大宗商品之王”。 ![]() 在所有期货品种中,沪铜期货的保证金大概处于中等水平,以2022年6月30日的结算价为例,持有一手沪铜期货的最低保证金大约为64200*5*12%=38520元。 沪铜和国际铜 有些朋友可能已经发现了,期货里不仅有上期所沪铜期货,还有另一个上期能源的国际铜期货,为什么一个铜却是“双合约”模式呢?这2个品种又有什么区别?下面就给大家简单介绍一下。 由于我国对铜设置了出口关税,加之增值税,客观上我国形成了国内含税和境内关外保税两个铜的现货市场。上期所铜期货立足海关关境以内的含税市场,反映的是国内市场供求关系,其价格已成为国内现货贸易的定价基准;国际铜期货面对的是关境以外的不含税市场,包括境内关外和远东时区的国家和地区,反映的是国际市场供求关系。铜的“双合约”模式是在不改变国内现有市场格局的前提下,基于保税市场和远东时区国际市场推出的新业务,有助于更好地服务国内外铜产业的风险管理需求。 目前,沪铜是所有开户客户都可以交易的商品品种,而国际铜是特殊品种,需要满足一定的条件才能开通交易资格。沪铜和国际铜两个合约在交易单位、最小变动价位、合约月份、交易时间、最后交易日等方面都保持一致;但在交割日期、交割品级、价格含义、持仓限额等方面进行了差异化设计。想要开通国际铜交易资格的朋友可以咨询自己的客户经理。 想参与期货投资需要做好哪些准备? 心理准备 期货交易实施保证金制度,通过“以小博大”的杠杆原理放大收益,简单来说就是可以“用小钱做大投资”,所以期货也具有“高风险、高收益”的特点。所以参与期货投资需要既有克服恐惧承担损失的勇气,又有克服贪婪及时止盈的能力,该收手时就收手,这也是投资中的一条通用法则。 知识准备 了解期货的基础知识、交易规则和交易方式,能够帮助期货投资者及时发现获利机会,避免交易失误。记住:没有不好投资的品种,只有不好投资的时机,学习市场和品种能够让你更好地去把握投资机会。 (文章来源:中粮期货) (责任编辑:admin) |






