天风证券:预计一线城市房地产政策放松仍会较为谨慎 大幅放松的概率有限
证券时报·e公司 08月16日
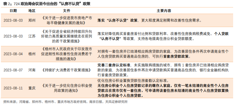
天风证券研报表示,总结来看,724政治局会议以后出台的房地产政策有以下几个特征:一是从房地产政策调整进度来看,一线城市普遍较为谨慎,可能与一线城市财政压力相对较小、房地产政策对其他城市的虹吸影响较大有关;二是二线城市更倾向于通过放松公积金使用条件、发放购房补贴的方式来进行调整。三是整体来看,发放购房补贴或者放松公积金使用条件是目前主要的调整方案,尤其是购房补贴,比如浙江金华对今年8-9月购房的居民根据面积不同发放合同成交金额0.8%-1.2%的补贴,浙江兰溪对今年8-9月购买新房的居民发放合同成交金额1%的补贴。从近期部委、地方所出台的房地产政策来看,我们对接下来房地产政策有三个推断:第一,预计推进节奏相对平缓,大幅、快速放松的概率有限。第二,预计推进方式仍以因城施策为主,出台全国统一放松政策的概率有限。第三,预计一线城市政策放松仍会较为谨慎,大幅放松的概率有限。 全文如下天风·宏观 | 从724政治局会议至今有哪些地产政策出台? ![]() 从近期部委、地方所出台的房地产政策来看,我们对接下来房地产政策有三个推断:第一,预计推进节奏相对平缓,大幅、快速放松的概率有限。第二,预计推进方式仍以因城施策为主,出台全国统一放松政策的概率有限。第三,预计一线城市政策放松仍会较为谨慎,大幅放松的概率有限。 ![]() 7 月 24 日召开的政治局会议认为,“重点领域风险隐患较多”是当前经济运行面临的新困难挑战之一,其中房地产是防范化解重点领域风险关键的抓手。针对房地产,政治局会议提出了“适应我国房地产市场供求关系发生重大变化的新形势”的新论断。 1 地产政策开始逐步调整优化 根据我们的梳理,自 724 政治局会议召开以来,中央及地方共有 30 个会议或政策涉及到了房地产问题。其中,住建部倪虹部长召开企业座谈会,对未来房地产政策进行了定调;发改委、央行、公安部分别从保障性住房、老旧小区改造、金融政策、落户政策等方面给出了支持;北上广深四个一线城市对房地产政策进行了公开表态;其余 22 个则是各地出台的对房地产政策进行调整优化的具体方案。 ![]() 从政策层级来看: 中央部委层面的政策说明,未来有可能会继续出台的政策措施或将主要围绕首付比例、 房贷利率、税费减免、认房不认贷、信贷支持、放松落户等方面展开。 ![]() 一线城市则以表态为主,对房地产政策的实际调整仍较为谨慎。在 7 月 28 日住建部召开企业座谈会以后,北上广深先后表态支持或满足刚性和改善性住房需求。但截至目前, 四个一线城市中,仅深圳出台了具体的方案,宣布提高住房公积金租房提取额度,政策力度相对较小。 二线城市地产政策的调整较为积极。724 政治局会议以来,共有六个城市出台了 7 项房地产相关的政策,分别是重庆、郑州(2 项)、南京、合肥、沈阳、西宁,且均涉及具体的方案。其中被提及次数较多的方案主要是放松公积金使用条件(4 次)、购房补贴(3 次)。 ![]() 三线城市房地产政策调整相对较慢。724 政治局会议至今,仅有 3 个三线城市(金华、赣州、惠州)出台了 4 项房地产政策,但均提及了具体的方案,其中税费减免、房票或货币安置、带押过户被提及次数较多。 ![]() 自 724 政治局会议至今,共有 6 个四线城市出台了房地产调整政策,考虑到四线及以下城市数量较多,因此调整进度相对较慢。其中,提及放松公积金使用条件、税费减免较多。 ![]() 从具体方案来看:从地方政府层面的政策来看,目前放松公积金使用条件、发放购房补贴、税费减免是各地主流的选项,而调降首付比例、取消限售、放松落户等方案出台的数量相对较少。 ![]() 目前市场关注度比较高的“认房不认贷”,主要是在江苏、河南、重庆、郑州、梧州的文件中被提及,其中重庆也仅仅是针对公积金贷款置换商业贷款放开了认贷的限制,整体来看“认房不认贷”的推进目前仍较为谨慎。 ![]() 总结来看,724 政治局会议以后出台的房地产政策有以下几个特征: 一是从房地产政策调整进度来看,一线城市普遍较为谨慎,可能与一线城市财政压力相对较小、房地产政策对其他城市的虹吸影响较大有关, 二线城市则更加积极,三线、四线及以下次之;二是二线城市更倾向于通过放松公积金使用条件、发放购房补贴的方式来进行调整,三线城市以税费减免、房票或货币安置、带押过户为主,四线及以下城市则提及公积金政策、税费减免较多。 三是整体来看,发放购房补贴或者放松公积金使用条件是目前主要的调整方案,尤其是购房补贴,比如浙江金华对今年 8-9 月购房的居民根据面积不同发放合同成交金额 0.8%- 1.2%的补贴,浙江兰溪对今年 8-9 月购买新房的居民发放合同成交金额 1%的补贴。不过, 除了金华、兰溪、沈阳、瑞安外,其余地区尚未明确购房补贴的具体金额,政策效果仍有待进一步观察。 ![]() ![]() 四是降低首付比例、放松落户、取消限售仍然较少,尤其是取消限售,724 政治局会议以后仅郑州在推进,在居民预期偏弱的情况下,取消限售导致抛售加剧可能是地方政府最主要的担忧。 怎么看后续房地产政策的节奏和力度? 从近期部委、地方所出台的房地产政策来看,我们对接下来房地产政策有三个推断: 第一,预计推进节奏相对平缓,大幅、快速放松的概率有限。 第二,预计推进方式仍以因城施策为主,出台全国统一放松政策的概率有限。 第三,预计一线城市政策放松仍会较为谨慎,一线城市大幅放松的概率有限。 ![]() (文章来源:证券时报·e公司) (责任编辑:admin) |













