期货研报精选 8月14日 周一
东方财富研究中心 08月14日
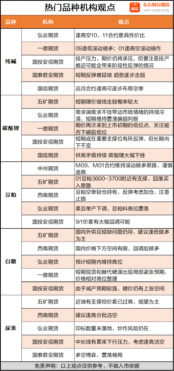
热门品种机构观点![]() 黑色系期货铁水稳中有升,铁矿重新领涨黑色(东兴期货) 短期煤焦供需边际改善,价格或已阶段性见顶(一德期货) 农产品期货豆粕空单轻仓持有,反弹考虑加仓(西南期货) 白糖建议以观望或逢低轻仓试多为主(华创期货) 有色/贵金属期货美联储年内加息预期犹存,黄金的趋势性行情继续延后(中财期货) 短期铜价或区间震荡为主(五矿期货) 能化期货尿素中长线有累库下行压力,考虑逢高沽空(国投安信期货) 油价短期大幅下跌存在难度,维持震荡偏强趋势(美尔雅期货) (文章来源:东方财富研究中心) (责任编辑:admin) |


