国债期货再次逼近102.43元高位 机构参与率逐年攀升 低利率下“固收+”策略受关注
财联社 08月08日
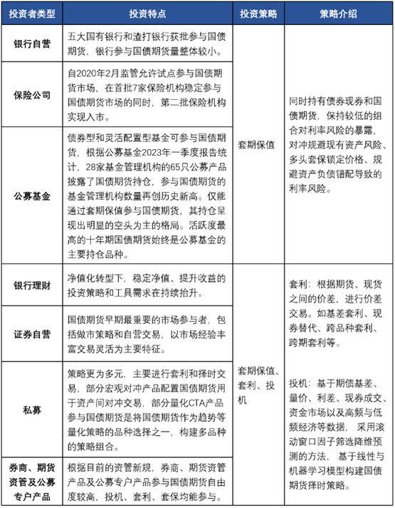
近年来,国债期货价格持续攀升,二年、五年、十年债券单张报价连续上涨至102元以上报价。本周两个交易日,二年债和五年债更是一举突破上周一的高点,十年债则是逼近前高。 申银万国期货表示,二季度以来,受数据不及预期和存款利率下调等事件影响,10年期国债收益率回落至2.6%的低位。不过随着降息靴子落地利好兑现后,宽货币政策利好暂告一段落。近期,国常会、发改委等陆续部署出台相关稳经济措施,提升市场信心,市场重心转向期待进一步的宽信用政策出台。下半年美联储仍有1-2次加息落地,中美利差维持倒挂,人民币汇率双向波动态势明显,在维护币值稳定的要求下,央行货币政策存在一定的掣肘。预计在宽信用预期下,三季度10年期国债收益率有可能回到2.7%-2.8%。 申万期货还认为展望下半年,国债期货价格波动将加大,机构套保需求增加,加上商业银行和保险机构等债券主要持有者逐步入市,市场活跃度将继续提升。 财联社整理发现,随着国债期货机构参与率的增长以及宏观低利率的背景,“固收+”策略越来越受到关注,国债期货在资产配置中的应用出现上升。 公募基金参与度进一步提升,二年债成多头持仓重点 一位业内人士表示,随着2023年二季度国债期货延续一季度的上行趋势,公募基金的参与度也进一步回升。虽然参与的公募基金公司数量保持稳定,但其结构发生了一些变化。多头持仓的基金公司增加了6家,而空头持仓的基金公司减少了4家。同时,产品数量也增加至76只,其中多头持仓的产品增加至28只,空头持仓的产品增加至59只,这两者都创下了历史新高。 根据统计数据显示,截至2023年6月末,全市场总持仓量达到391,026手(单边计算),环比上升了3.02%,同比上升了17.37%。公募基金多头持仓量回升至1738手,市场占比略微回升至0.4%,同时空头持仓量进一步增加至7420手,市场占比由1.7%提升至1.9%。 在持仓方面,他表示,二季度公募基金产品数量的增加主要集中在混合债券型二级基金和偏债混合型基金。三十年期国债期货则在上市后得到多个公募基金产品配置,特别是中长期纯债型基金。5年期国债期货的多头持仓则降至接近零。 公募保险偏向套保,券商私募套利投机 除了公募基金外,保险私募等机构入市参与国债交易的数量也增多。兴证资产发表的研报显示,根据Wind数据,2013年国债期货上市初期,机构客户持仓占比不足40%,截至2022年末机构客户成交占比为75.47%,持仓占比为91.39%,较2021年分别上升9.95%、2.98%,结构日趋多元化,中长期资金参与国债期货节奏加快。 2020年以来,五大国有商业银行、先后两批10家保险机构、基本养老保险基金、企业年金/职业年金基金相继开展国债期货交易,渣打银行(中国)于2023年1月4日正式入市,成为首家获准参与国债期货交易的在华外资银行,形成了包括券商自营、公募基金、券商资管、保险资管、私募基金、银行等在内的机构体系。 此外,兴证资产还整理不同机构在国债期货市场上的投资策略与偏好,其中银行、保险、公募金融机构在国债期货市场上主要的投资策略为套期保值,属于同时持有债券现券和国债期货,保持较低的组合对利率风险的暴露,对冲规避现有资产风险。而银行理财、券商自营、私募、期货资管等更偏向投机和套利,其中投机策略是基于期债基差、量价、利差、现券成交、资金市场以及高频与低频经济等数据,采用滚动窗口因子筛选降维预测的方法,基于线性与机器学习模型构建国债期货择时策略。 ![]() 图片来源:兴证资产管理财联社整理 “固收+”策略倍受关注 而在众多机构踊跃参与的背后,则是低利率环境下,收益增强策略越来越受关注。 东证期货金融工程首席分析师王冬黎指出,国债期货收益增强策略包括围绕基差进行现券替代或期现套利、围绕跨品种策略选取最优套保品种、围绕跨期价差优化移仓与套保合约选择等,把衍生品策略纳入“固收+”体系,将有助于增加策略的多样性与组合风险分散。 在低利率环境下,传统固收产品的预期回报不能满足部分投资者提高收益的需求,因而基于固收底仓获取稳健收益并叠加灵活策略进行收益增强的“固收+”策略近年来受到市场广泛关注。王冬黎表示,“固收+”的收益增强模式以股票、可转债、打新等为主,随着打新收益下降,目前收益增强主要依托权益风险敞口暴露,通过股债跷跷板效应分散风险降低组合波动。股债的负相关性较显著,但二者也存在同向影响风险因子,比如流动性风险、通胀率等。 对信用债组合来说,在利率中枢与信用利差下行环境下,机构可采用信用债与国债期货组合灵活套保的方式实现风险控制和收益增强。具体看,若产品构建以更高收益率的5—7年期信用债为底仓,通过国债期货对冲部分久期风险,控制整体组合在1—3年短久期信用债指数上,相对直接持有1—3年期信用债组合能实现更高收益和更低最大回撤,相对不对冲仅持有5—7年期信用债组合能获得更优的收益风险比。因此,国债期货对冲工具的应用使固收产品在拉长底仓久期的同时实现有效风险控制,提升了整体组合的收益风险特征。 资产配置方面,机构配置大类资产过程中,加入国债期货对债券底仓进行对冲,可以进一步加强风险管理,优化组合波动。王冬黎说到,我们协助客户进行大类资产配置产品策略研究工作,改进传统的配置品种框架,加入国债期货对债券底仓进行对冲,提出了包含债券资产、权益资产与利率衍生品的资产配置模型。 市场收益率加速寻底,国债期货继续保持强势 对于下半年的国债期货走势,方正中期期货认为,基本面上,2023年以来国内经济处于修复过程中,但修复速度不断放缓,国内经济内生增长动力不强,海外经济下行压力加大也拖累了外贸增速,需求不足依然限制经济增长。国内经济景气程度不高,物价数据持续低位运行,市场存在一定通缩担忧,叠加市场对于经济修复动能持续性的观望,基本面依然支撑国债市场表现。 鉴于当前市场对于货币政策宽松以及经济数据偏弱预计基本兑现,国债期货价格进一步走高空间有限。方正中期期货表示,在年初集中投放后,国内信用扩张再次放缓。当前货币宽松,信用扩张遇阻的货币条件对国债市场依然友好。从二级市场来看,2023年上半年现券市场收益率持续回落,截至6月末,30年期国债收益率报3.02%,较年初下行18bp,10年、5年、2年国债收益率下行均超15BP。另外上半年面对人民币兑美元大幅贬值突破7.0关口后加速贬值至7.2上方,对国内金融市场形成较大影响。 目前利率周期处于牛市尾部阶段,市场收益率继续下降空间有限,方正中期期货预计10年期国债收益率运行区间2.6%-3.0%,当前进一步回落空间有限。操作上,去年收益率低位阻力较强,国债期货上方空间已然不大。国债期货“短多长空”思路不变当前依然为现券风险管理较好的时机,建议配置型资金于价格高位做好市值管理和久期调整。 (文章来源:财联社) (责任编辑:admin) |


