2023“锂会”不再意气风发 供需之争降温 盐湖提锂成讨论重点
财联社 08月06日
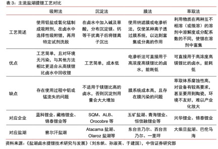
相较去年的锂业论坛,近日召开的2023年中国锂业大会锂电新能源发展大会上,已经没有了“(客户)蜂拥着打电话(要锂渣)”的意气风发,也没有了锂盐供需关系何时变化的争论,有的只是回归产业的展望。 或因会议举办地点位于青海格尔木,也可能是锂盐价格回调使得行业关注点从产能转向成本,盐湖提锂成为本次会议主要的讨论方向之一。而在盐湖提锂大发展的预期之下,多家与会企业带来了各自的技术方案。有盐湖相关人士戏谑道,“锂盐价格再怎么跌,都有矿石法提锂的企业顶着。” 盐湖提锂成大会重点 日前,2023年中国锂业大会锂电新能源发展大会在格尔木召开。财联社记者现场了解到,锂的上下游产业链头部企业大部分参会,还包括虽未在参会名单,但实际上到会的两家头部电池厂的采购人士。 相较去年的锂业论坛,该次会议上没有了“(客户)蜂拥着打电话(要锂渣)”的意气风发,也没有锂盐供需关系何时变化的讨论。财联社记者明显地感受到,会场中听报告的人少了,会场外交流的人多了;交谈气氛中,信心少了,焦虑多了。 激情褪去,有的只是回归产业本身的展望。这也和碳酸锂的价格走势相吻合,2022年底,碳酸锂最高涨至约60万元/吨;2023年初至4月底,碳酸锂价格下跌探至约18万元/吨的低位,目前在27万元/吨附近。 或因会议举办地位于格尔木,又或因锂盐价格回调使行业关注点从产能转向成本,盐湖提锂成为会议主要的讨论方向之一。有盐湖相关人士戏谑道,“锂盐价格再怎么跌,都有矿石法提锂的企业顶着。” 虽是戏称,但也是事实,盐湖提锂成本优于矿石法已是行业共识。杭州科锐总经理谭渊清在论坛报告中提示,单吨碳酸锂成本中,盐湖提锂的成本主要在3万-6万元/吨,而矿石法提锂则在10万-15万元/吨。 值得注意的是,根据自然资源部发布的《国内矿产资源报告2019》,我国锂矿潜在资源量约1亿吨,其中卤水锂占比高达91%。而根据中国有色金属工业协会锂业分会统计,2021年中国所产碳酸锂原料中,来源于国内盐湖提锂的比例仅为13%。 锂资源储量与开发程度不匹配的原因较为复杂。久吾高科(300631.SZ)新能源服务事业部总经理顾俊杰在会上表示,目前,青海盐湖锂储量丰富,但是卤水镁锂比较高,锂品位偏低,提锂工艺较复杂;西藏盐湖卤水镁锂比较低,锂品位较高,但环境条件更苛刻,开发难度较高。 不过,得益于技术进步及国家政策的支持,上述情况或将改变。2021年11月,青海省政府、工业和信息化部联合印发《青海建设世界级盐湖产业基地行动方案(2021—2035)》,形成共建世界级盐湖产业基地协同机制。 高工锂电在今年一季度国内锂资源开发的相关文章中预计,从锂资源供应情况看,盐湖提锂方面,目前青海盐湖卤水提锂年产量约5万吨,预计2025年达20万吨;西藏盐湖卤水提锂目前年产量约3000吨,预计2025年产量可达5万吨。 青海中信国安锂业已快速完成其规模建设及达标达产。公司党委书记、总经理孙洪波在会上分享道:2022年3月,青海中信国安启动了年产2万吨电池级碳酸锂项目,同年12月底建成投产,创造了当年开工、当年建成的佳绩,并于2023年3月底达标达产。 盐湖提锂技术“竞赛” 面对国内有限的锂资源及旺盛的市场需求,大规模发展盐湖提锂势在必行。中信证券相关研究报告中列示,目前主流的盐湖提锂工艺主要有吸附法、沉淀法、膜法及萃取法,另据财联社记者了解,还有煅烧法及太阳池法。 ![]() 图片来源:截图于中信证券相关研报 其中,“吸附+膜”或是目前较为适合国内盐湖提锂的方法。多份研报显示,“吸附+膜”法耦合工艺兼具高效、成本低、环保三大优势。对此,顾俊杰持相近观点,其表示针对盐湖提锂存在的“痛点”,“吸附+膜”因绿色环保、适应性好等特点,受到行业普遍认可,成为首选技术路线和主流发展方向。 据顾俊杰在会上分享,久吾高科吸附耦合膜法直接提锂技术包括铝系吸附剂耦合膜集成工艺、钛系吸附剂耦合双极膜电渗析工艺、纳滤预处理耦合铝系吸附剂工艺,这些工艺目前已在察尔汗、大柴旦、扎布耶、拉果错、麻米措等地区进行了成功的验证。 而在2023年中国锂业大会锂电新能源发展大会前夕,财联社记者从久吾高科获悉,公司全资子公司西藏久吾新材料科技有限公司年产6000吨锂吸附剂生产线正式落成,并发布高性能第三代锂力士铝系&钛系吸附剂。 杭州科锐总经理谭渊清在会场报告中表示,“吸附+膜+电渗析”方案投资运行成本低、产品品质好、高效环保,万吨投资额及生产成本为最低(不考虑太阳池);但缺点是技术门槛高,人才稀缺。 ![]() 图片来源:杭州科锐总经理谭渊清报告 据了解,在今年年初正式投运的藏格锂业二期一万吨电池级碳酸锂项目,即由杭州科锐承接,该项目采用目前最先进的吸附+膜+电渗析耦合工艺。另外,杭州科锐采用的双极膜电渗析设备转化氢氧化锂的技术,在紫金矿业拉果错2万吨氢氧化锂项目中得以应用。 此外,上海意定联合中科院过程所主推萃取提锂水反萃技术。据上海意定总经理林道勇在会上报告,其萃取法在2021年成功改造了青海柴达木兴华的万吨提锂产线。 西藏城投前期在互动平台表示,公司参股的西藏国能矿业发展有限公司3万吨碳酸锂项目采用的预浓缩萃取工艺是与中国科学院过程工程研究所、上海意定新材料科技有限公司合作开发的自主工艺路线。 但显然,入局盐湖提锂技术的玩家不仅上述参会企业。财联社记者了解到,市场上成规模的盐湖提锂技术服务商分为系统集成商和材料供应商。其中,系统集成商主要包括蓝晓科技、久吾高科、启迪清源、倍杰特和三达膜等。 (文章来源:财联社) (责任编辑:admin) |



