浅谈工业硅期货首次交割流程及注意事项
纪元菲 07月10日
2023年8月,工业硅期货即将迎来首次交割,而6月1日起广期所已经开始办理交割业务。为此,笔者在工业硅首次交割前,对工业硅期货交割流程及注意事项进行介绍,并对市场关注的重点进行梳理。
[交割标准及升贴水] 基准交割品:达到《中华人民共和国国家标准—工业硅》(GB/T 2881-2014,下称《工业硅国标》)规定牌号为Si5530(名义硅含量≥98.7%、铁含量≤0.50%、铝含量≤0.50%、钙含量≤0.30%),粒度为10—100mm的工业硅。其中,粒度偏差筛下物不大于5%,筛上物不大于5%。 替代交割品及升贴水:达到《工业硅国标》规定牌号为Si4210(名义硅含量≥99.3%、铁含量≤0.40%、铝含量≤0.20%、钙含量≤0.10%),粒度为10—100mm的工业硅。其中,粒度偏差筛下物不大于5%,筛上物不大于5%,升水2000元/吨。 [交割区域及升贴水] 根据广期所《关于征集工业硅期货指定交割库的通知》,工业硅期货基准交割区域为上海市、江苏省、浙江省,非基准交割区域为天津市、广东省、四川省、云南省、新疆维吾尔自治区。各交割区域升贴水如下表所示:
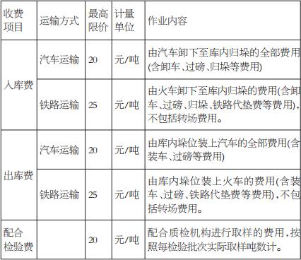
表为广期所工业硅期货交割区域及升贴水 [指定交割库及出入库费用] 目前,广期所已经公布两批指定交割库名录:第一批包括中储发展股份有限公司、中国物流股份有限公司、中国外运华中有限公司、广州港物流有限公司、广东国储供应链股份有限公司、建发物流集团有限公司、厦门象屿速传供应链发展股份有限公司、广东炬申仓储有限公司、中疆物流有限责任公司、浙江尖峰供应链有限公司为工业硅期货指定交割库(交割仓库);第二批包括新设交割库和新增库点。其中,新设中远海运物流供应链有限公司、青岛港国际物流有限公司、厦门国贸泰达物流有限公司、云南云铝物流投资有限公司为工业硅期货指定交割库(交割仓库)。后续还会公布交割厂库名录等,出入库费用见下表:
表为广期所工业硅期货交割仓库出入库费用等最高限价 [指定质检机构及检验费用] 目前,广期所已公布两批指定质检机构:第一批包括通标标准技术服务(天津)有限公司、通标标准技术服务有限公司广州分公司、中国检验认证集团广西有限公司、福建中检矿产品检验检测有限公司为工业硅期货指定质检机构;第二批新设北京中理检验认证有限公司河北分公司、上海海关工业品与原材料检测技术中心、上海中储材料检验有限公司、云南省分析测试中心、中国计量科学研究院、广东省科学院工业分析检测中心、昆明海关技术中心、世标检测科技(天津)有限公司、新疆新特新能材料检测中心有限公司、广州海关技术中心、上海英斯贝克商品检验有限公司、广东产品质量监督检验研究院为工业硅期货指定质检机构。检验费用及作业范围见下表:
表为广期所工业硅期货指定质检机构检验费用最高限价 [入库要求] 包装物规范 根据《广期所工业硅期货、期权业务细则》,在包装物规范角度,工业硅期货交割品包装物采用双层、中间加固拦腰围带的塑料编织袋,并做铅封处理。包装袋上应当标明产品名称、产品牌号、执行标准、生产企业名称、批号、净重。工业硅包装因取样损坏的,仓库应按相应国家标准重新灌包,所需包装物由货主提供,灌包费用由货主承担。 根据模拟交割现场情况,包装袋上的产品名称、产品牌号、执行标准、生产企业名称、批号、净重应是打印的,不可手写,批号后几位可根据产品实际情况喷涂。在质检之后若需换袋,则应事先准备好包装袋,只可手写的部分需在仓库和质检机构的监督下写上。此外,由于检验的时候上、中、下层均需取样,建议最好使用可上、下开口的包装袋,一是可以节约取样时间,二是可以节约包装袋,否则若在下层取样时破袋,则需提前准备好备用换用包装袋。 称重计量方式与储存要求 工业硅期货交割品按照净重结算,重量以指定交割库称重为准。工业硅入库时,包装物应干燥、结实耐用、适宜储存,仓库对入库商品进行重量验收,工业硅重量验收采用过地磅等方式进行。工业硅在贮存过程中应防止雨淋或受潮。 仓单注册日期要求 生产(出厂)日期在90天以内(含当日)的工业硅可以申请注册标准仓单。例如,若6月15日申请注册工业硅期货标准仓单,则生产(出厂)日期需在3月17日之后。每年11月30日之前(含当日)注册的工业硅期货标准仓单,应在当日之前(含当日)全部注销。注销后,未出库的且生产(出厂)日期在90天以内(含当日)的可以重新申请注册,无需进行质量检验。 需要注意的是,此处的90天需要包括注册标准仓单的时间。因此,建议计划参与交割的企业采购工业硅现货时,需要为注册仓单预留好所需时间,尽量采购出厂日期80天以内的工业硅现货,以防因没有考虑注册仓单及检测所需时间而导致注册不顺畅。 标准仓单注册—交割预报 会员办理交割预报时,应当按30元/吨向交易所交纳交割预报定金。办理完交割预报的货主在入库前3个自然日之前,应当将车船号、品种、数量、到货时间等通知交割仓库(下称仓库),仓库应当合理安排接收商品入库。 标准仓单注册—商品入库 工业硅入库时,货主应当向仓库提交本批工业硅生产厂家出具的质量证明书。质量证明书应当注明产品名称、生产厂家、牌号、批号、重量和件数、生产(出厂)日期、适用的质量标准和该批产品的质量检验结果(铁、铝、钙)等信息,如该批产品的生产厂家已检明微量元素(磷、硼、碳、钛、镍)等信息,可在质量证明书中一并注明。仓库应当按照交易所有关规定对入库商品的质量证明书等相关材料和凭证进行验收。 标准仓单注册—入库质检要求 在检验前,仓库应当委托指定质量检验机构对入库商品进行质量检验。检验费用由货主承担,由仓库负责转交。仓库应当在货物入库前3个自然日,将到货方式、到货数量、到货时间等相关信息通知指定质量检验机构。 在检验过程中,入库工业硅的取样、制样、质检以及粒度检测由指定质量检验机构负责,按照《工业硅国标》和相关作业指导文件执行,仓库应予协助,相关仓库配合检验费用由货主承担。相关费用由交易所另行公告。入库工业硅的质量检验应以同一厂家、同一牌号进行组批,每批60吨,超过60吨的应分若干批检验,不足60吨的按一批检验。 指定质量检验机构完成工业硅质量检验后,应当出具检验报告正本一份,副本三份,并将正本提交仓库,向交易所和货主分别提交副本一份。工业硅包装因取样损坏的,仓库应按相应国家标准重新灌包,所需包装物由货主提供,灌包费用由货主承担。 标准仓单注册—入库质量争议 除免检入库的商品外,货主或者仓库对商品检验报告的检验结论有异议的,应当在接到商品检验报告之日起3个工作日内以书面形式向交易所提出复检申请。 复检申请应当说明仓库名称和需要复检的商品数量、质量指标、生产厂家及牌号、批号和货物所在垛位号等,留存联系方式,并加盖提出争议者公章。未在规定时间内以规定方式提出复检申请的,视为同意商品检验报告的检验结论。 交易所委托指定质量检验机构进行复检,复检结果为解决争议的依据。复检费用由提出争议者负担。 [出库要求] 标准仓单商品出库 工业硅从仓库出库时,持有《提货通知单》或者提货密码的货主,应当在实际提货日5个自然日前与仓库联系有关出库事宜,并在标准仓单注销日后10个工作日内(含当日)到仓库提货。在工业硅出库过程中,发现包装损坏、不适宜再次装卸及运输的,仓库应当免费提供包装物、重新灌包,并及时将相关情况通知质检机构。工业硅出库完成后,仓库应与货主对相关事宜进行书面确认,并妥善保存相关材料。 标准仓单商品出库质量争议 货主对仓库出库商品质量有异议的,先与仓库协商解决。协商不成的,货主应当在标准仓单注销之日起10个工作日内(含当日)且货物已交付但未出库的情况下,以书面形式向交易所提出复检申请。复检申请应当说明仓库名称和需要复检的商品数量、质量指标、生产厂家及牌号和货物所在垛位号等,留存联系方式,并加盖货主公章。未在规定时间内以规定方式提出申请的,视为货主对出库商品质量无异议。交易所委托指定质量检验机构进行复检,复检结果为解决争议的依据。复检费用由货主先行垫付。 出库质量争议复检结果 复检结果与入库质量检验结果相符的,由此产生的相关费用(检验费、差旅费和仓储费等)和损失由货主负担。复检结果与入库质量检验结果不相符的,由此产生的相关费用(检验费、差旅费和仓储费等)和损失由仓库负担。复检结果虽不符合,但符合基准交割品质量标准的,货物正常出库,仓库与货主按照复检结果结算质量升贴水。 [模拟交割主要流程] 抽样及取样环节 根据广期所要求,入库工业硅的质量检验应以同一厂家、同一牌号进行组批,每批60吨,超过60吨的应分若干批检验,不足60吨的按一批检验。每批次将抽检16吨,其中1吨/袋作为粒度检验抽样,另外15吨/袋将从该批次由质检机构随机抽样及取样进行质量检验。 在取样环节,每一批次将抽取25%的包装件(即15包)。其中,1/3的样品(5包)取自袋内上部的货物,1/3的样品(5包)取自袋内中心部位的货物,1/3的1样品(5包)取自袋内底部的货物。上部的取样,直接打开袋子用国标中规定尺寸的取样铲进行取样;中部的取样,将袋子放平后,上部的货物将有部分流出,此时用国标中规定尺寸的取样铲从中间部分插进去进行取样;底部样品则从下部开口在流动中把下部的货物漏下来一部分,再用国标中规定尺寸的取样铲进行取样。取样过程中打开的铅封需在取样后重新打上铅封。 粒度检验环节 广期所对工业硅粒度的要求为10—100mm。其中,粒度偏差筛下物不大于5%,筛上物不大于5%。粒度检验需将整包抽样包装件倒出过筛检测。对于筛上物(>100mm)的检测以目视加筛网检测,检测机构将目测大于100mm的工业硅块人工挑出并用筛网进行比对,若可通过筛网则合格,若不通过则挑出来跟所有大于100mm的工业硅块一起称重。对于筛下物(<10mm)的检测则是把从筛网中漏下剩在地上的小颗粒一起称重。 制样环节 取样后将在仓库进行初步制样,用破碎机分别进行破碎过筛,直至5mm的颗粒,并用分装机进行分装,取1/8的样本至检测机构实验室进行检测。 检验环节(不在模拟交割过程中) 检验机构制样室在接到5mm样品后,对接人应检查样品包装是否完整,标签信息清晰有效,做好收样记录,送往制样间交予指定制样员。 制样员收到5mm样品后,需用对棍破碎机将其破碎至全部通过1mm标准筛,将筛下物用二分器缩分至450g,作为分析样品,将分析样品用包裹薄膜的10000高斯磁铁棒(25×300mm)进行除铁作业,硅粉层厚度不超过2mm。 利用磁棒从左向右、从上往下各往返滚动10次。收起硅粉,重新铺开,再利用磁棒从左向右、从上往下各往返滚动10次。上述除铁过程重复4次,直至铁屑除尽。 除铁完成后,使用碳化钨材质研磨设备进行研磨(研磨采样震动磨和研磨时间不超过1min),将制样后的试样全部通过0.149mm(100目)的标准筛,然后将试样平均分成三份(每份不低于150g),一份作为分析样,两份留存。 分析试样使用专用塑封样品袋,并在样品袋外部粘贴标签,显示样品名称、工厂、牌号等采样信息。 [交割方式] 工业硅期货实行“期转现+滚动交割+一次性”的交割流程,推行“仓库+厂库”的交割模式,多种交割方式覆盖合约上市周期,交易所在合约上市周期中均提供了可以交割的机会。 一次性交割是传统的交割方式,指在合约最后交易日后,交易所组织所有未平仓合约持有者进行交割的交割方式。一般所有商品最后都会采用到期一次性交割的方式进行交割,比如,有色金属品种。 滚动交割,是指在交割月份第1个交易日至最后交易日前日,由持有标准仓单和交割月单向卖持仓的卖方提出卖交割意向,经交易所审核后,按照“意向优先、平均持仓时间长优先”原则,确定参与配对的买方持仓的交割方式。进入交割月后,卖方可以随时提出交割意向,可以交割的时间周期变长。 期转现模式,是指持有方向相反的同一交割月份合约的交易双方,通过协商达成现货买卖协议后向交易所提出申请,经交易所批准后,分别将各自持有的合约予以了结平仓的行为。期转现模式增强了市场投资者参与实物交割方式的灵活性,对工业硅产品质量有其自身要求的企业,可以采用这种方式进行实物交割。 工业硅期货的交割在传统仓库交割的基础上,增加了厂库交割,一方面,便利下游企业参与交割业务,尤其是期转现、滚动交割等;另一方面,厂库交割有利于减少工业硅的塑料编织袋包装在运输中的破损概率。 [与交割相关的手续费减免] 手续费免收 2023年3月21日至12月31日,广期所实施如下手续费减免措施。免收全部期货品种以下手续费:交割手续费;标准仓单期转现手续费;标准仓单转让货款收付手续费;标准仓单作为保证金手续费。以上措施采取直接免收方式实施。 手续费减收 工业硅期货、期权品种套期保值交易手续费减收50%,每月对会员核算并发放减收额度,抵扣后续产生的交易手续费。(作者单位:广发期货) (责任编辑:admin) |





