广州期货交易所碳酸锂期货、期权业务细则(征求意见稿)
期权号编辑 06月15日
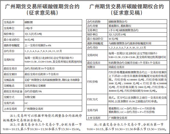
第一章 总则 第一条 为规范广州期货交易所(以下简称交易所)碳酸锂期货、期权合约交易行为,根据《广州期货交易所交易规则》《广州期货交易所碳酸锂期货合约》《广州期货交易所碳酸锂期权合约》,制定本细则。 第二条 交易所、会员、境外特殊参与者、境外中介机构、客户、指定交割库、指定质量检验机构、指定期货保证金存管银行及期货市场其他参与者应当遵守本细则。 第三条 本细则未规定的,按照交易所相关业务规则的规定执行。 第二章 合约主要条款和相关参数 第一节 期货合约 第四条 碳酸锂期货合约交割标准品的质量标准适用国家有色金属行业标准及本细则规定。 基准交割品:符合《中华人民共和国有色金属行业标准 电池级碳酸锂》(YS/T 582-2013)的要求,其中,Li2CO3含量≥99.5%,磁性物质含量≤0.00003%,水分含量≤0.25%,Na≤0.025%,Mg≤0.008%,Ca≤0.008%,K≤0.005%,Fe≤0.001%,Zn≤0.0003%,Cu≤0.0003%,Pb≤0.0003%,Si≤0.003%,Al≤0.001%,Mn≤0.0003%,Ni≤0.001%,SO42-≤0.08%,Cl≤0.005%,且烧失量≤0.50%,B≤0.005%,F≤0.015%,粒度D10≥1μm,3μm≤D50≤8μm,9μm≤D90≤15μm,其他有害物质不作要求。 替代交割品及升贴水:符合《中华人民共和国有色金属行业标准 电池级碳酸锂》(YS/T 582-2013)的要求,其中Li2CO3含量≥99.2%,水分含量≤0.3%,Na≤0.08%,Mg≤0.015%,Ca≤0.025%,K≤0.02%,Fe≤0.002%,SO42-≤0.20%,Cl≤0.01%,且F≤0.03%,盐酸不溶物≤0.005%,磁性物质含量、其他杂质、粒径和有害物质不作要求;贴水25000元/吨。 注:烧失量检测标准参照T/CSP 4-2018执行;B检测标准参照GB/T 30902-2014执行;F检测标准参照GB/T 11064-2013执行;盐酸不溶物检测标准参照GB/T 11064-2013执行。 第五条 碳酸锂期货合约采用实物交割,交割单位为1吨(净重)。 第六条 碳酸锂指定交割库分为基准交割库和非基准交割库(详见《广州期货交易所碳酸锂期货指定交割库名录》),交易所可视情况对碳酸锂指定交割库进行调整。 第七条 碳酸锂期货合约的合约月份为1、2、3、4、5、6、7、8、9、10、11、12月。 第八条 碳酸锂期货合约的交易单位为1吨/手。 第九条 碳酸锂期货合约的报价单位为元(人民币)/吨。 第十条 碳酸锂期货合约的最小变动价位为50元/吨。 第十一条 碳酸锂期货合约的交易指令每次最大下单数量为1000手,每次最小下单数量为1手,交易所可根据市场情况进行调整并另行公告。 第十二条 碳酸锂期货合约交割月份以前的月份涨跌停板幅度为上一交易日结算价的4%,交割月份的涨跌停板幅度为上一交易日结算价的6%。 第十三条 碳酸锂期货合约的最低交易保证金为合约价值的5%。自进入交割月份前1个月第15个交易日起,交易所将分时间段逐步提高合约的交易保证金标准,交易保证金标准为:
第十四条 碳酸锂期货合约非期货公司会员、境外特殊非经纪参与者、客户持仓限额见下表,交割月份个人客户持仓限额为0手:
注:N为某一合约单边持仓总量。 第十五条 非期货公司会员、境外特殊非经纪参与者、客户碳酸锂期货合约大户报告标准为交易所对其规定的持仓限额的80%(含本数)。 第十六条 碳酸锂期货合约的最后交易日为合约月份的第10个交易日。 第十七条 碳酸锂期货合约的最后交割日为最后交易日后的第3个交易日。 第十八条 碳酸锂期货合约的交易代码为LC。 第十九条 碳酸锂期货合约当日结算价是指期货合约当日成交价格按照成交量的加权平均价。 第二节 期权合约 第二十条 碳酸锂期权合约的标的物为碳酸锂期货合约。 第二十一条 碳酸锂期权合约交易代码为LC-合约月份-C/P-行权价格,其中,LC是碳酸锂期货的代码,C和P分别代表看涨期权和看跌期权的合约类型代码。 第二十二条 碳酸锂期权合约的交易单位为1手(1吨)碳酸锂期货合约。 第二十三条 碳酸锂期权合约的报价单位为元(人民币)/吨。 第二十四条 碳酸锂期权合约的最小变动价位为10元/吨。 第二十五条 碳酸锂期权合约行权方式为美式,买方在合约到期日及其之前任一交易日均可行使权利。 第二十六条 碳酸锂期权合约月份为1、2、3、4、5、6、7、8、9、10、11、12月。 第二十七条 碳酸锂期权合约行权价格覆盖标的碳酸锂期货合约上一交易日结算价上下浮动1.5倍当日涨跌停板幅度对应的价格范围。 第二十八条 碳酸锂期权合约的行权价格间距设置为:行权价格≤100000元/吨,行权价格间距为1000元/吨;100000元/吨<行权价格≤300000元/吨,行权价格间距为2000元/吨;行权价格>300000元/吨,行权价格间距为5000元/吨。 第二十九条 碳酸锂期权合约交易时间与碳酸锂期货合约交易时间一致。 第三十条 碳酸锂期权合约最后交易日为标的期货合约交割月份前1个月的第5个交易日。 第三十一条 碳酸锂期权合约的交易指令每次最大下单数量为1000手,每次最小下单数量为1手,交易所可根据市场情况进行调整并另行公告。 第三十二条 非期货公司会员、境外特殊非经纪参与者、客户持有的碳酸锂期权某月份期权合约中所有看涨期权的买持仓量和看跌期权的卖持仓量之和、看跌期权的买持仓量和看涨期权的卖持仓量之和,分别不得超过3000手。 第三十三条 非期货公司会员、境外特殊非经纪参与者、客户碳酸锂期权合约大户报告标准为交易所对其规定的持仓限额的80%(含本数)。 第三十四条 其他交易、结算、风控措施具体参照《广州期货交易所交易管理办法》《广州期货交易所结算管理办法》《广州期货交易所风险管理办法》等有关规定。 第三章 交割业务 第一节 一般规定 第三十五条 碳酸锂期货合约适用期货转现货(以下简称期转现)、滚动交割和一次性交割。具体交割流程按照《广州期货交易所交割管理办法》《广州期货交易所结算管理办法》及本细则相关规定执行。 第三十六条 碳酸锂期货标准仓单分为仓库标准仓单和厂库标准仓单。 第三十七条 碳酸锂期货交割品包装应当符合《中华人民共和国有色金属行业标准 电池级碳酸锂》(YS/T 582-2013)相关规定,应具备内外包装,包装抗压度好,防水防潮,满足运输及存储要求,包装材料符合国家安全标准规定。外包装使用塑料编织袋,内包装使用塑料内膜且扎口,每包货物净重为500公斤。每2包货物放一个托盘打包并附塑料外膜。包装上应标明产品名称、批号、毛重、净重、主含量、生产日期以及厂家信息等内容。 碳酸锂期货包装物价格包含在相应期货合约价格中,不另行计价。 第三十八条 碳酸锂期货交割品按照净重结算,重量以指定交割库称重为准。 第三十九条 生产日期在60天以内(含当日)的基准交割品和240天以内(含当日)的替代交割品可以申请注册标准仓单。 第四十条 每年3月、7月、11月最后一个交易日之前(含当日)注册的碳酸锂期货标准仓单,应当在当年3月、7月、11月的最后一个交易日之前(含当日)全部注销。注销后,未出库且生产日期在60天以内(含当日)的基准交割品和240天以内的替代交割品可以重新申请注册,无需进行质量检验。 第四十一条 碳酸锂在贮存过程中应防止遇酸或受潮。 第四十二条 碳酸锂期货交割开具增值税专用发票。 第四十三条 碳酸锂期货交割仓库、厂库及相关升贴水由交易所确定并公布。交易所可以视情况对碳酸锂期货交割仓库、厂库及相关升贴水进行调整。 第四十四条 碳酸锂期货交割手续费、仓储费、出入库费、检验费等交割相关费用标准由交易所另行规定并公布。 第四十五条 碳酸锂期货标准仓单生成、流通、注销等相关业务,本细则未规定的,适用《广州期货交易所标准仓单管理办法》相关规定。 第四十六条 申请成为碳酸锂期货指定交割库,采取由控股子公司作为交割业务实际运营单位模式的,应当对控股子公司的业务开展、场所和人员具备统一管理能力,并经交易所审批同意。控股子公司开展交割业务发生的法律责任,由指定交割库申请人按照交易所规定、要求承担责任。 第四十七条 申请成为碳酸锂期货交割厂库(以下简称厂库)的,应当在厂库业务与相关期货交易业务之间以及该单位与关联单位之间建立有效的隔离制度,加强对资金、业务、管理、人员、信息系统、营业场所和信息传递等的隔离;建立健全利益冲突识别和管理机制,切实防范风险传导和不当牟利。 第四十八条 交易所有权就厂库是否利用其自身或其关联企业开展相关期货业务的优势不当牟利进行检查和调查,厂库应予以配合。 第二节 仓库标准仓单交割 第四十九条 会员办理交割预报时,应当按30元/吨向交易所交纳交割预报定金。 第五十条 办理完交割预报的货主在入库前3个自然日之前,应当将车船号、品种、数量、到货时间等通知交割仓库(以下简称仓库),仓库应当合理安排接收商品入库。 第五十一条 碳酸锂入库时,货主应当向仓库提交本批碳酸锂生产厂家出具的质量证明书。质量证明书应当注明产品名称、生产厂家、批号、净重和包数、生产日期、适用的质量标准和该批产品的质量检验结果等信息。 仓库应当按照交易所有关规定对入库商品的质量证明书等相关材料和凭证进行验收。 碳酸锂出现破包、潮包、结块、严重污染等情况的,不得入库。 第五十二条 碳酸锂入库时,仓库对入库商品进行重量验收,碳酸锂重量验收可以采用过地磅同时抽包检斤或者单独抽包检斤的方式进行。 第五十三条 免检交割品牌的碳酸锂入库时,货主向仓库提交指定生产厂家出具的符合交易所要求的产品质量证明书及交易所规定的其他材料的,可免于质量检验。碳酸锂免检品牌由交易所另行公告。 第五十四条 仓库应当委托指定质量检验机构对入库商品进行质量检验。检验费用由货主承担,由仓库负责转交。 第五十五条 入库碳酸锂的取样、制样以及质检由指定质量检验机构负责,按照有关标准和相关作业指导文件执行,仓库应予协助,相关仓库配合检验费用由货主承担。相关费用由交易所另行公告。 第五十六条 入库碳酸锂的质量检验应以同一厂家、同一品级进行组批,每批10吨,超过10吨的应分若干批检验,不足10吨的按一批检验,每批抽取一个样品,取样包数不低于总包数的四分之一。 第五十七条 除免检入库的商品外,货主或者仓库对商品检验报告的检验结论有异议的,应当在接到商品检验报告之日起3个工作日内以书面形式向交易所提出复检申请。复检申请应当说明仓库名称和需要复检的商品数量、质量指标、生产厂家及产品品级、批号和货物所在垛位号等,留存联系方式,并加盖提出争议者公章。未在规定时间内以规定方式提出复检申请的,视为同意商品检验报告的检验结论。交易所委托指定质量检验机构进行复检,复检结果为解决争议的依据。复检费用由提出争议者负担。 第五十八条 仓库应当在货物入库前3个自然日,将到货方式、到货数量、到货时间等相关信息通知指定质量检验机构。 第五十九条 指定质量检验机构完成碳酸锂质量检验后,应当出具检验报告正本1份,副本3份,并将正本提交仓库,向交易所和货主分别提交副本1份。 第六十条 碳酸锂从仓库出库时,持有《提货通知单》或者提货密码的货主应当在实际提货日5个自然日前与仓库联系有关出库事宜,并在标准仓单注销日后10个工作日内(含当日)到仓库提货。 第六十一条 货主对仓库出库商品质量有异议的,首先与仓库协商解决。协商不成的,货主应当在标准仓单注销之日起10个工作日内(含当日)且货物已交付但未出库的情况下,以书面形式向交易所提出复检申请。复检申请应当说明仓库名称和需要复检的商品数量、质量指标、生产厂家、产品品级和货物所在垛位号等,留存联系方式,并加盖货主公章。未在规定时间内以规定方式提出申请的,视为货主对出库商品质量无异议。交易所委托指定质量检验机构进行复检,复检结果为解决争议的依据。复检费用由货主先行垫付。 对于非免检入库的商品,复检结果与入库质量检验结果相符的,由此产生的相关费用(检验费、差旅费和仓储费等)和损失由货主负担;否则,由仓库负担。 对于免检入库的商品,复检结果与产品质量证明书结果相符的,由此产生的相关费用(检验费、差旅费和仓储费等)和损失由货主负担;否则,由生产厂家负担。复检结果与产品质量证明书结果不相符,或虽相符但非免检品牌的,除货主和生产厂家另有约定的以外,生产厂家应当在收到或应当收到复检结果之日起15个自然日内在原交割地点为货主换货,逾期未完成换货的,按照每日10元/吨的标准向货主支付赔偿金,生产厂家在收到或应当收到复检结果之日起60个自然日内未完成换货的,应当向货主赔偿所有损失。 第六十二条 碳酸锂出库重量验收由仓库和提货人共同实施,具体办法参照入库重量验收规定。 碳酸锂出库时数量发生损耗造成短少的,仓库应当及时补足;不能及时补足的,仓库按照《提货通知单》开具日或者提货密码提供日之前(含该日)碳酸锂期货最近已交割月份交割结算价核算短少商品价款,赔偿提货人。 第六十三条 碳酸锂出库时,出现破包、潮包、结块、严重污染等情况的,仓库应当承担赔偿责任。 第六十四条 碳酸锂出库完成后,仓库应与货主对相关事宜进行书面确认,并妥善保存相关材料。 第三节 厂库标准仓单交割 第六十五条 申请注册标准仓单的厂库应当向交易所提供交易所认可的银行履约担保函或者其它担保方式。 第六十六条 碳酸锂从厂库出库时,货主应当在标准仓单注销日后(不含注销日)的4个自然日内(含当日)到厂库提货。 碳酸锂厂库应当在标准仓单注销日后(不含注销日)的4个自然日内(含当日)开始发货。厂库应当按照合约要求的交割质量标准发货,并应当向货主出具符合交易所要求的品质凭证,作为结算质量升贴水的依据。 厂库应当在货主的监督下进行抽样、取样及质检,具体操作按照有关标准和相关作业指导文件执行,质检合格后,经双方确认将样品封存,并将样品保留至发货日后的30个自然日。 货主对厂库出库商品质量有异议的,首先与厂库协商解决。协商不成的,货主应当在按照规定封存样品后(不含当日)的10个工作日内(含当日)以书面形式向交易所提出复检申请。未在规定时间内以规定方式提出申请的,视为货主对出库商品质量无异议。交易所委托指定质量检验机构对封存的样品进行复检,并以该样品复检结果作为解决争议的依据。复检费用由货主先行垫付。 复检结果与厂库认定的检验结果相符的,由此产生的相关费用(检验费、差旅费和仓储费等)和损失由货主负担;否则,由厂库负担。 第六十七条 厂库以不高于日发货速度向货主发货时,货主因运输能力等原因无法按时提货,货主应当向厂库支付滞纳金。滞纳金按照如下方法确定: (一)从开始提货之日(含当日)起,每日按照截至当日应提而未提的商品数量乘以相应的滞纳金标准计算出当日滞纳金金额; (二)直至完成提货之日(不含当日),在加总每日滞纳金金额的基础上,计算出货主应当向厂库支付的滞纳金总额。 滞纳金标准为5元/吨·天。 第六十八条 在提货期限届满之日后(不含当日)且在标准仓单注销日后(不含注销日)的19个自然日内(含当日)到厂库提货,货主应当向厂库支付滞纳金,厂库仍应按照期货标准承担有关的商品质量、发货时间和发货速度的责任,直至发完全部期货商品。滞纳金按照如下方法确定: (一)从提货期限届满之日(含当日)起,每日按照截至当日应提而未提的商品数量乘以相应的滞纳金标准计算出当日滞纳金金额; (二)直至完成提货之日(不含当日),在加总每日滞纳金金额的基础上,计算出货主应当向厂库支付的滞纳金总额。 滞纳金标准为5元/吨·天。 第六十九条 货主在标准仓单注销日后(不含注销日)的19个自然日后(不含当日)到厂库提货,货主应当以下述公式的计算方法向厂库支付滞纳金,同时厂库将不再按照期货标准承担有关的商品质量、发货时间和发货速度的责任。 滞纳金金额=5元/吨·天×全部的商品数量×19天 第七十条 厂库未按规定的日发货速度发货,但按时完成了所有商品的发货,厂库应当向货主支付赔偿金。赔偿金标准如下: 赔偿金金额=该商品最近已交割月份交割结算价×按日出库速度应发而未发的商品数量×5% 第七十一条 厂库未按时完成所有商品的发货,在按本细则第七十条规定进行赔偿的基础上,同时还应当向货主支付赔偿金。 赔偿金金额=该商品最近已交割月份交割结算价×按商品总量应发而未发的商品数量×5% 对于剩余未发商品,交易所按照以下程序进行处理: (一)交易所向货主提供其它厂库或其它地点的相同质量和数量的现货商品,并承担调整交货地点和延期发货产生的全部费用; (二)交易所无法提供上述商品时,向货主返还货款并支付赔偿金。 返还货款和赔偿金的金额=该商品最近已交割月份交割结算价×按商品总量应发而未发的商品数量×120% 第七十二条 当厂库发生本细则第七十条、第七十一条中的违约行为时,首先由厂库向货主支付赔偿金、返还货款和追加赔偿金。厂库未支付的或者支付数额不足的,按照《广州期货交易所风险准备金管理办法》《广州期货交易所标准仓单管理办法》有关规定处理。 第七十三条 当货主发生本细则第六十七条至第六十九条中的违约行为时,首先由货主向厂库支付滞纳金。货主未支付或支付数额不足的,厂库可通过包括法律手段在内的其他手段向货主追索。 第七十四条 当发生本细则第六十七条至七十一条所述情况而给厂库或者货主一方造成损失,如双方约定另行协商处理,则按双方协商而定。书面协议报交易所备案。 第七十五条 因不可抗力导致无法发货或提货时,厂库或货主无需支付滞纳金或赔偿金。 本条所称不可抗力包括恶劣天气、洪水、地震或泥石流等自然灾害、法规政策变化等不能预见、不能避免且不能克服的客观情况。 第七十六条 碳酸锂出库完成后,厂库应与提货人对相关事宜进行书面确认,厂库妥善保存相关材料。 第四章 附则 第七十七条 违反本细则规定的,交易所按照《广州期货交易所违规违约处理办法》和其他业务规则的有关规定处理。 第七十八条 本细则解释权属于广州期货交易所。 第七十九条 本细则自2023年X月X日起实施。
|




