中钢协:钢铁企业应主动采取措施维护钢材市场平稳运行
中国钢铁工业协会 05月22日
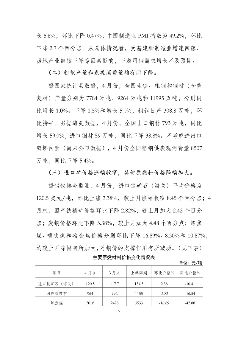
中钢协表示,4月份全国粗钢日产量与3月份基本持平,从5月上旬的生产情况看,虽环比有所下降,但仍保持较高水平。房地产业持续下行对钢材消费量影响较大,制造业和基建用钢增长也有所放缓。钢铁企业应充分分析供需形势,主动采取措施维护钢材市场平稳运行。今年以来,进口铁矿石价格逐月上升。据海关总署数据,4月份进口铁矿石价格涨至120.5美元/吨,比上年12月累计上涨28.4美元/吨,涨幅为30.9%,而同期钢材价格比上年末下降了1.85%。进口铁矿石价格大幅上涨对钢铁企业形成明细的减利影响。 ![]() ![]() ![]() ![]() ![]() ![]() ![]() ![]() ![]() ![]() ![]() (文章来源:中国钢铁工业协会) (责任编辑:admin) |












