大家都在用的APP
下载期权号APP
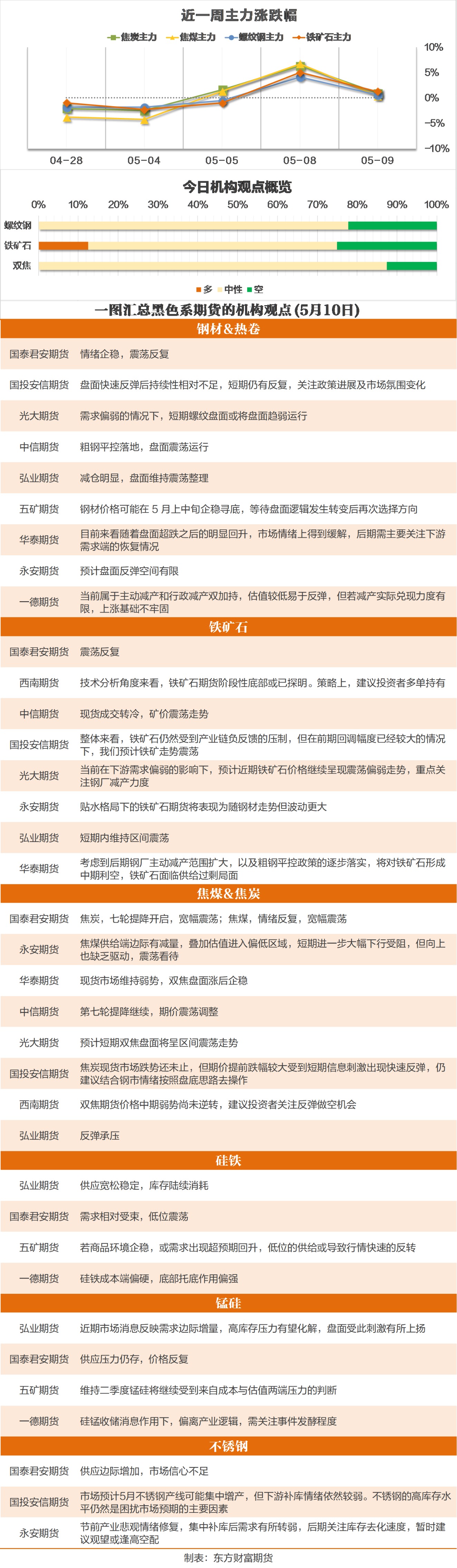
精选 | 黑色系期货观点汇总 5月10日周三
东方财富研究中心
05月10日
(文章来源:
东方财富
研究中心)
(责任编辑:admin)
精选 | 早盘收盘要闻汇总 1月23日 周四
原油上涨动力衰退?
房地产“白名单”项目贷款金额已达5.6万亿元
证监会主席吴清:支持证券、基金等机构按市场化原则开展并购重组 建
财政部副部长廖岷:正在研究全国社保基金长周期考核体系
证监会主席吴清:2025年进一步降低基金销售费用 为投资者节约大概45
证监会:国有商业保险公司经营业绩考核由一年变三年
证监会主席吴清:打通中长期资金入市的卡点堵点
中长期资金入市明确硬指标
深夜 创历史新高!美国宣布:全部关闭!原油上行动力衰退?