山西:加快钢铁行业限制类工艺装备升级改造 持续打造特钢产业链条
证券时报网 04月07日
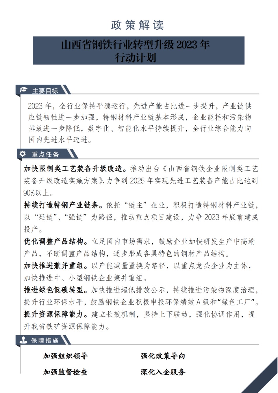
山西省工业和信息化厅近日印发《山西省钢铁行业转型升级2023年行动计划》的通知,其中提出推动出台《山西省钢铁企业限制类工艺装备升级改造实施方案》,要求1200立方米以下高炉、100吨以下转炉(电炉)、50吨以下合金电炉逐步实施产能置换,按照“先立后破”原则有序退出。力争到2025年实现先进工艺装备产能占比达到90%以上。加快推进重点产能置换项目建设,力争年内开建一批、建成投产一批。 依托“链主”企业,积极打造特钢材料“特钢-零部件-整机装备”产业链,以“延链”、“强链”为路径,推动重点项目建设,力争2023年底打造形成完整产业链条。鼓励其他钢铁企业转型发展,以“建链”为基本路径,构建特钢产业链条。以产能减量置换为路径,以重点龙头企业为主体,市级政府部门制定有效可行的实施方案,加快推进中、小型钢铁企业兼并重组。重点推进长治市、临汾市、吕梁市钢铁企业实质性兼并重组,构建大型企业集团。 政策解读![]() (文章来源:证券时报网) (责任编辑:admin) |


