期权号移动版

  • 6月巴西对我国铁矿石出口环比大增42%

    日期:2022-07-08 22:05:40 点击:35 好评:0

    巴西经济部公布的最新数据显示,6月份,巴西出口铁矿石3211.6万吨、环比增加26.4%、同比减少4.3%;其中对我国出口2241.2万吨,环比大增42%(660万吨)、同比减少3.8%。 数据显示,巴西6月对...

  • 国家粮食交易中心:7月15日13:30竞价交易进口大豆50万吨

    日期:2022-07-08 22:05:33 点击:14 好评:0

    国家粮食交易中心:于2022年7月15日13:30竞价交易进口大豆50万吨。 (文章来源:国家粮食交易中心)...

  • 中钢协:钢铁相对需求有望改善 解决方案在于供给侧

    日期:2022-07-08 22:01:33 点击:20 好评:0

    7月8日, 中国钢铁 工业协会召开二季度部分钢铁企业经济运行座谈视频会议,了解企业生产经营情况,交流国家系列纾困扶持财税政策实施成效,把脉行业运行态势,研究应对措施和对...

  • 【夜读】为什么成功的交易员都不建议别人做交易?

    日期:2022-07-08 21:41:20 点击:12 好评:0

    导读 : 经常会有朋友留言问我们 怎么样才能做好交易 ,今天就与大家分享一篇在这一行多年的老交易员的观点,如果有什么感想或者不同看法,欢迎在 留言板 与大家共同交流哦!...

  • 国家能源局原副局长:今年来全球能源价格暴涨主要由人为因素造成

    日期:2022-07-08 20:26:55 点击:42 好评:0

    国家能源局原副局长吴吟8日表示,去年下半年,中国出现了煤价暴涨数倍的情况。今年以来,全球能源价格暴涨,有的地区 天然气 价格暴涨了数倍。二者除了受疫情、 产业链受损等因...

  • 美财长耶伦首访亚洲 为俄油设定价格上限成焦点

    日期:2022-07-08 20:17:32 点击:19 好评:0

    当地时间周五,据美国官方消息,美国财政部长耶伦下周将前往亚洲,与日本、韩国和其他20国集团(G20)成员国的领导人会面,寻求各国的支持,以推动对俄罗斯石油设定价格上限的计划...

  • 五大上市猪企6月猪价环比同比均增长 4家销售收入同比大涨

    日期:2022-07-08 19:56:22 点击:19 好评:0

    7月8日,上市猪企 正邦科技 (002157.SZ)发布6月份生猪销售情况简报。至此, 牧原股份 (002714.SZ)、 新希望 (000876.SZ)、 温氏股份 (300498.SZ)、 天邦食品 (002124.SZ)、 正邦科技 五家上市猪企已全...

  • 非农夜前美元续刷20年来高位 大宗商品今晚在劫难逃?

    日期:2022-07-08 19:28:34 点击:39 好评:0

    周五(7月8日)欧市盘中,美元指数续涨,现报107.57,续刷2002年10月以来的高位,日内涨近0.5%。 与此同时,欧元兑美元的汇率也探低至近20年来低位,现报1.0101,日内跌超0.5%。英镑兑美元...

  • 德国政府计划干预能源市场 恢复煤炭发电

    日期:2022-07-08 19:23:55 点击:44 好评:0

    据悉,当地时间周四,德国议会计划就一项规定进行投票,该规定表明,如果供应形势进一步恶化,将向燃煤电厂运营商提供补偿帮助其恢复运营。由于俄乌冲突仍未缓解,地区紧张局...

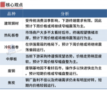
  • 钢厂亏损继续减产 钢价或震荡磨底

    日期:2022-07-08 19:23:00 点击:48 好评:0

    一、钢材期现 市场价格 7月8日,国内钢材市场震荡偏弱,唐山迁安钢坯出厂价格稳报3920元/吨。成交方面,商家心态不佳,部分市场成交价格暗降,终端观望情绪浓厚,交投氛围冷清。...