期权号移动版

  • 房贷评估期将至:利率会上调吗?一文读懂关键问题

    日期:2023-05-30 16:05:28 点击:26 好评:0

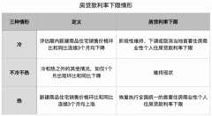
    随着5月即将结束,6月来临,地方城市政府将要做一件事关买房人的大事——评估当地新建商品住宅销售价格变化情况,并决定首套住房商业性个人住房贷款 利率 下限。 年初以来,在...

  • “烂场雨”打乱河南部分地区小麦成熟收获节奏 对小麦价格有何影响?

    日期:2023-05-30 15:42:28 点击:26 好评:0

    正值“三夏”(即夏收、夏种、夏管)关键期,河南省一场大范围的强降雨打乱了小麦正常成熟收获的节奏。 河南是我国粮食大省,小麦产量和制种能力均居全国第一。从份额来说,其...

  • 现货趋紧 显性库存大幅去化 需求边际好转 沪镍主力收盘涨1.48%

    日期:2023-05-30 15:34:21 点击:32 好评:0

    中信建投 期货: 俄镍进口或有增多,镍价压力仍存 【偏空头】 近期俄镍流入预期增强,纯镍供应短缺担忧减弱,镍现货升贴水下调,叠加产能增长预期,镍价仍有压力;镍铁价格连续...

  • 北京金控集团亮相2023中关村论坛展览 多个数字经济金融板块悉数呈现

    日期:2023-05-30 15:31:45 点击:10 好评:0

    期货日报网讯(资深记者 杨美) 5月26日至30日,2023年中关村论坛展览(科博会)在京举办。作为2023年中关村论坛的重要组成部分,本届科博会由北京市贸促会承办,以开放合作˙共享...

  • 油价年内第4涨将至 95号汽油或重回8元时代

    日期:2023-05-30 14:46:32 点击:26 好评:0

    新一轮 油价 调整,又要来了!5月30日24时(本周三零点),或将迎来2023年国内 成品油 第4次上涨。 本轮调价周期内变化率呈现正向波动,欧佩克+自5月份起扩大原油减产规模166万桶/日...

  • 卓创资讯:供需趋于宽松 预计二季度蛋价重心或持续降低

    日期:2023-05-30 14:38:38 点击:30 好评:0

    从2023年二季度开始,尤其进入5月份,各地鸡蛋价格开启下行通道,并降至年内最低点。根据当前产蛋鸡存栏量及其结构推断,6月份产蛋鸡存栏量将恢复性增加,但需求端支撑力度不足...

  • 双胶纸:业者信心不足,市场价格进入探底阶段

    日期:2023-05-30 14:11:39 点击:14 好评:0

    进入5月以来国内双胶纸市场价格接连下挫,市场观望情绪不减,29日国内双胶纸市场均价为5863元/吨。受前期纸浆价格弱势下行影响,市场对于双胶纸价格预期值降低,下游业者采购节...

  • 生猪:月末出栏短时收窄,价格或小幅上行

    日期:2023-05-30 14:10:26 点击:19 好评:0

    近期生猪市场屠宰量主线稳定、局部略有提升,整体对行情影响力度有限。而临近月末,养殖端生猪出栏计划逐步减少,出栏量收窄;加之近期北方多地降雨频繁,造成局部区域生猪调...

  • 鸡蛋:消化速度一般,短期全国蛋价暂稳

    日期:2023-05-30 14:09:41 点击:27 好评:0

    5月下旬全国蛋价跌势放缓,临近月末行情企稳为主,29日全国主产区鸡蛋均价4.30元/斤。近期受天气影响,鸡蛋存储时间缩短,养殖单位担忧质量问题,多积极出货,各经销环节采购普...

  • 浮法玻璃:产销逐步回落,多数区域价格承压下行

    日期:2023-05-30 14:09:00 点击:26 好评:0

    5月以来,国内浮法玻璃市场整体产销依旧偏弱,各地原片厂库存继续增加下,价格继续承压下行。截至本周,全国浮法玻璃均价在2137.70元/吨,环比上周下跌2.63%。近期部分地区降幅有...